Vue3.0的学习(1)

112 阅读3分钟

相对于Vue2.0 Vue3.0更新了很多。在工作的两年间,使用React做移动端重新回顾了下Vue2.0问题也不大。但是看到各路英雄豪杰跟上时代进程。Vue3.0+vite+pinia等等新技术。升职加薪,这些东西怎么可以不搞懂呢。开始学习吧!

这篇文章基于我学过Vue2.0安装cli,创建项目等等就不再编写。

在2.0中Vue 应用都是通过用 Vue 函数创建一个新的 Vue 实例开始的

var vm = new Vue({ 
    // 选项 
})

在3.0中Vue 应用都是通过用 createApp 函数创建一个新的应用实例开始的

const app = Vue.createApp({
  /* 选项 */
})

一个应用需要被挂载到一个 DOM 元素中。例如,如果你想把一个 Vue 应用挂载到 <div id="app"></div>,应该传入 #app

const RootComponent = { 
  /* 选项 */ 
}
const app = Vue.createApp(RootComponent)
const vm = app.mount('#app')

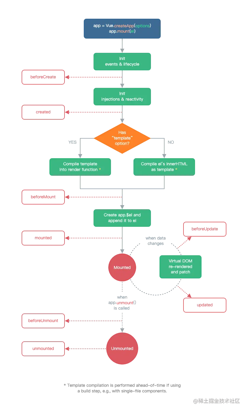
- 生命周期

每个组件在被创建时都要经过一系列的初始化过程——例如,需要设置数据监听、编译模板、将实例挂载到 DOM 并在数据变化时更新 DOM 等。同时在这个过程中也会运行一些叫做生命周期钩子的函数,这给了用户在不同阶段添加自己的代码的机会

生命周期钩子是一个很重要的知识点,知晓生命周期的顺序,合理安排代码位置。Vue2.0与Vue3.0有很多不同,接下来开始学习:

image.png

根据官方文档中的图可以很清楚看清各个生命周期及钩子函数。

既然说到这里了,接下来就要看下3.0中Composition API

- SetUp

参数

使用 setup 函数时,它将接收两个参数 props context

props

setup 函数中的第一个参数是 props。正如在一个标准组件中所期望的那样,setup 函数中的 props 是响应式的,当传入新的 prop 时,它将被更新

export default {
  props: {
    title: String
  },
  setup(props) {
    console.log(props.title)
  }
}

需要注意的是,在setup中,props是不能使用解构的,即不能将上面的代码改写成

如果需要解构 可以在 setup 函数中使用 toRefs 函数来完成此操作

import { toRefs } from 'vue'

setup(props) {
  const { title } = toRefs(props)

  console.log(title.value)
}

context

传递给 setup 函数的第二个参数是 contextcontext 是一个普通 JavaScript 对象,暴露了其它可能在 setup 中有用的值

export default {
  setup(props, context) {
    // Attribute (非响应式对象,等同于 $attrs)
    //`attrs`与`Vue2.0`的`this.$attrs`是一样的,即外部传入的未在`props`中定义的属性
    console.log(context.attrs)

    // 插槽 (非响应式对象,等同于 $slots)
    console.log(context.slots)

    // 触发事件 (方法,等同于 $emit)
    console.log(context.emit)

    // 暴露公共 property (函数)
    console.log(context.expose)
  }
}

context 是一个普通的 JavaScript 对象,也就是说,它不是响应式的,这意味着你可以安全地对 context 使用 ES6 解构

export default {
  setup(props, { attrs, slots, emit, expose }) {
    ...
  }
}
选项式 APIHook inside setup
beforeCreateNot needed
createdNot needed
beforeMountonBeforeMount
mountedonMounted
beforeUpdateonBeforeUpdate
updatedonUpdated
beforeUnmountonBeforeUnmount
unmountedonUnmounted
errorCapturedonErrorCaptured
renderTrackedonRenderTracked
renderTriggeredonRenderTriggered
activatedonActivated
deactivatedonDeactivated

因为 setup 是围绕 beforeCreate 和 created 生命周期钩子运行的,所以不需要显式地定义它们。换句话说,在这些钩子中编写的任何代码都应该直接在 setup 函数中编写

当钩子被组件调用时将会被执行

export default {
  setup() {
    // mounted
    onMounted(() => {
      console.log('Component is mounted!')
    })
  }
}

- reactive与ref

接下来在学习过程中翻阅大佬文章

引用大佬的话 了解Composition API,先从reactiveref开始

我们在Vue2.0 声明变量在data中返回

export default { 
    data() {
        return { 
            name: 'ms',
            sex: '男' 
        } 
    } 
}

reactive

<template>
  <!--在模板中通过state.name使用setup中返回的数据-->
  <div>{{ state.name }}</div>
   <div>{{ state.sex }}</div>
</template>
<script>
import { reactive } from "vue";
export default {
  setup() {
    // 通过reactive声明一个可响应式的对象
    const state = reactive({
      name: "ms"
    });
    // 1秒后将ms修改为马赛
    setTimeout(() => {
      state.name = "马赛";
      state.sex = '男' 
      //并没有声明sex属性但是可以直接添加进去。
    }, 1000);
    // 将state添加到一个对象中然后返回
    return {
      state
    };
  }
};
</script>

ref

<template>
  <div>
    <div>姓名:{{ name }}</div>
  </div>
</template>
<script>
import { ref } from "vue";
export default {
  setup() {
    const name = ref("ms");
    // 5秒后修改name为马赛
    setTimeout(() => {
      name.value = "马赛";
    }, 1000);
    return {
      name
    };
  }
};
</script>

根据大佬总结 reactive获取或修改属性可以直接通过state.prop来操作,而ref返回值需要通过name.value的方式来修改或者读取数据。但是需要注意的是,在template中并不需要通过.value来获取值,这是因为template中已经做了解套

这篇文章初步学习了 3.0 Composition API 中的 Setup 以及 reactive 和 ref的声明变量,Composition API中在Setup注册生命周期钩子函数;下一章,继续学习!!