vue3.0 生命周期的变化

266 阅读1分钟

持续创作,加速成长!这是我参与「掘金日新计划 · 6 月更文挑战」的第26天,点击查看活动详情


lifecycle.16e4c08e.png

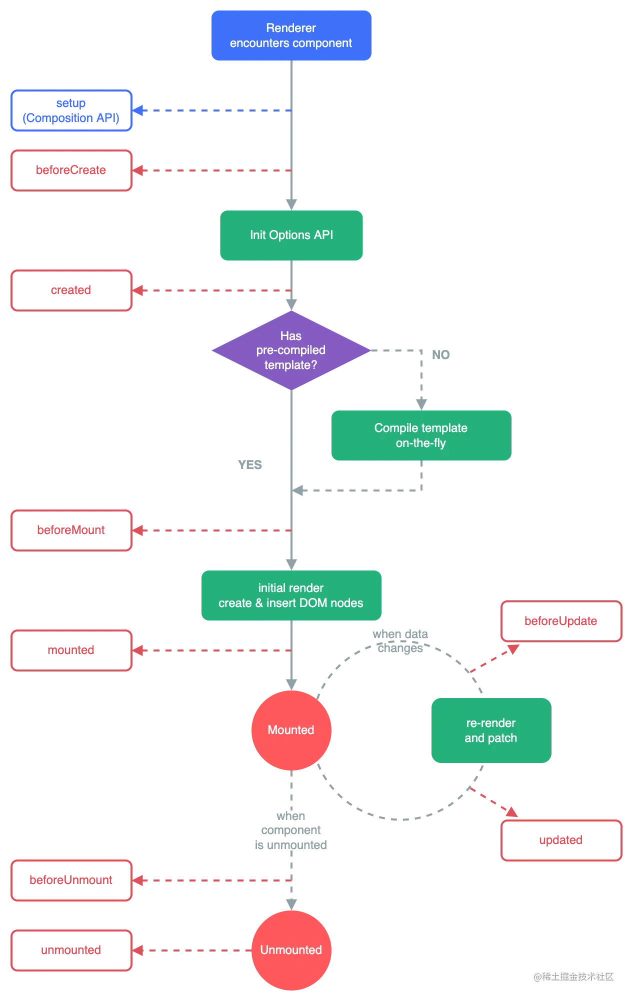
与 2.x 版本生命周期相对应的组合式 API

  • beforeCreate -> 使用 setup()
  • created -> 使用 setup()
  • beforeMount -> onBeforeMount
  • mounted -> onMounted
  • beforeUpdate -> onBeforeUpdate
  • updated -> onUpdated
  • beforeDestroy -> onBeforeUnmount
  • destroyed -> onUnmounted
  • errorCaptured -> onErrorCaptured

新增的钩子函数

组合式 API 还提供了以下调试钩子函数:

onRenderTracked

注册一个调试钩子,当响应式依赖被组件的渲染作用追踪后调用。 这个钩子仅在开发模式下可用,且在服务器端渲染期间不会被调用。

onRenderTriggered

注册一个调试钩子,当响应式依赖触发了组件渲染作用的运行之后调用。 这个钩子仅在开发模式下可用,且在服务器端渲染期间不会被调用。

<template>
<div class="about">
  <h2>msg: {{msg}}</h2>
  <hr>
  <button @click="update">更新</button>
</div>
</template>

<script lang="ts">
import {
  ref,
  onMounted,
  onUpdated,
  onUnmounted,
  onBeforeMount,
  onBeforeUpdate,
  onBeforeUnmount
} from "vue"

export default {
  beforeCreate () {
    console.log('beforeCreate()')
  },

  created () {
    console.log('created')
  },

  beforeMount () {
    console.log('beforeMount')
  },

  mounted () {
    console.log('mounted')
  },

  beforeUpdate () {
    console.log('beforeUpdate')
  },

  updated () {
    console.log('updated')
  },

  beforeUnmount () {
    console.log('beforeUnmount')
  },

  unmounted () {
     console.log('unmounted')
  },


  setup() {

    const msg = ref('abc')

    const update = () => {
      msg.value += '--'
    }

    onBeforeMount(() => {
      console.log('--onBeforeMount')
    })

    onMounted(() => {
      console.log('--onMounted')
    })

    onBeforeUpdate(() => {
      console.log('--onBeforeUpdate')
    })

    onUpdated(() => {
      console.log('--onUpdated')
    })

    onBeforeUnmount(() => {
      console.log('--onBeforeUnmount')
    })

    onUnmounted(() => {
      console.log('--onUnmounted')
    })

    return {
      msg,
      update
    }
  }
}
</script>

<template>
  <h2>App</h2>
  <button @click="isShow=!isShow">切换</button>
  <hr>
  <Child v-if="isShow"/>
</template>

<script lang="ts">
import Child from './Child.vue'
export default {

  data () {
    return {
      isShow: true
    }
  },

  components: {
    Child
  }
}
</script>

与 2.x 版本生命周期相对应的组合式 API

  • beforeCreate -> 使用 setup()
  • created -> 使用 setup()
  • beforeMount -> onBeforeMount
  • mounted -> onMounted
  • beforeUpdate -> onBeforeUpdate
  • updated -> onUpdated
  • beforeDestroy -> onBeforeUnmount
  • destroyed -> onUnmounted
  • errorCaptured -> onErrorCaptured

新增的钩子函数

组合式 API 还提供了以下调试钩子函数:

onRenderTracked

注册一个调试钩子,当响应式依赖被组件的渲染作用追踪后调用。 这个钩子仅在开发模式下可用,且在服务器端渲染期间不会被调用。

onRenderTriggered

注册一个调试钩子,当响应式依赖触发了组件渲染作用的运行之后调用。 这个钩子仅在开发模式下可用,且在服务器端渲染期间不会被调用。

<template>
<div class="about">
  <h2>msg: {{msg}}</h2>
  <hr>
  <button @click="update">更新</button>
</div>
</template>

<script lang="ts">
import {
  ref,
  onMounted,
  onUpdated,
  onUnmounted,
  onBeforeMount,
  onBeforeUpdate,
  onBeforeUnmount
} from "vue"

export default {
  beforeCreate () {
    console.log('beforeCreate()')
  },

  created () {
    console.log('created')
  },

  beforeMount () {
    console.log('beforeMount')
  },

  mounted () {
    console.log('mounted')
  },

  beforeUpdate () {
    console.log('beforeUpdate')
  },

  updated () {
    console.log('updated')
  },

  beforeUnmount () {
    console.log('beforeUnmount')
  },

  unmounted () {
     console.log('unmounted')
  },


  setup() {

    const msg = ref('abc')

    const update = () => {
      msg.value += '--'
    }

    onBeforeMount(() => {
      console.log('--onBeforeMount')
    })

    onMounted(() => {
      console.log('--onMounted')
    })

    onBeforeUpdate(() => {
      console.log('--onBeforeUpdate')
    })

    onUpdated(() => {
      console.log('--onUpdated')
    })

    onBeforeUnmount(() => {
      console.log('--onBeforeUnmount')
    })

    onUnmounted(() => {
      console.log('--onUnmounted')
    })

    return {
      msg,
      update
    }
  }
}
</script>

<template>
  <h2>App</h2>
  <button @click="isShow=!isShow">切换</button>
  <hr>
  <Child v-if="isShow"/>
</template>

<script lang="ts">
import Child from './Child.vue'
export default {

  data () {
    return {
      isShow: true
    }
  },

  components: {
    Child
  }
}
</script>