本文已参与「新人创作礼」活动,一起开启掘金创作之路。
密码学备考知识点复习
前言
就是根据老师给的考察范围来进行一个复习,虽然是开卷考试,但是通过一个有效的复习,可以有效提高在考试中的得分效率,再不济也可以提高在考试中定位课本页数的可能性。
根据老师的给出的考察题目及类型,有五道大题,分别考察RSA、ECC、AES、数字签名以及对涉及多个知识点的综合设计,总体感觉要比上学期的信息安全课程会舒服一点。
MindMap

RSA(20分)
RSA是我们考察的第一题,同时也是三种密码算法加解密最高的一题。
背景
在了解RSA之前,我们需要知道它的一些背景:这是基于大整数素因子分解问题(tps:公钥密码大多数算法都是基于一些数学难题),这个问题顾名思义,其实就是对于一个大整数,我们很难去计算它的 素因子。这个算法之所以叫RSA,就是发明者有三个人,分别为:Rivest、Shamir(就是我们在信息安全中学到的Shamir门限分割)、Adleman。 RSA的基础是数论中的欧拉定理。
欧拉定理
设a,m∈N+,且gcd(a,m)=1,则:aφ(m)=1(modm)φ(m),表示小于m的区间中的正整数和m互素的个数,该函数又称为欧拉函数。
题型(猜测)
依据课堂上的例题和测验题来看,应该就是考察学生对RSA算法流程的掌握程度,所以大概率就是考察RSA的加解密,当然这个过程其实就是RSA 公钥密码体制的流程。
密钥生成
分5步:
- 选取两个大素数p和q
- 计算n=pxq,φ(n) =(p-1)(q-1),这个φ(n)就是我们上面提到的欧拉函数。
- 选取一个比 φ(n) 小的整数e,e>1,
gcd(φ(n), e) = 1
- 然后求d,d是e关于欧拉函数的逆元。
- 公钥:{e, n}, 私钥:{d, n}
加密
我们设明文M,密文C
C=Memodn
解密
M=Cdmodn
难点——乘法逆元求解
上面的流程的难点就在于逆元的求解,如果到现在还不会乘法逆元的求解,那你急需看下我这个例子。
我们求3 关于 20 的乘法逆元。
辗转相除判断互素
先用欧几里得(辗转相除)
20=6∗3+23=1∗2+1
当我们求出 余数为1 的时候就可以了,此时我们可以知道 3,20 互素。
接下来求解逆元的过程,有两种思路,利用拓展欧几里得算法,就是逆推相关式子。
拓展欧几里得
3−1∗2=13−1∗(20−6∗3)=7∗3−20=1
所以,3关于20的逆元就是7。
欧拉快速演算
我们先倒写出在辗转相除时得到的商 1,6
如下表,我们将第一行视为x,第二行视为y,第一行前两先空出来,第二行分别为0,1
从第一行对下来的第二行对应的位置的值为
yi=yi−2+yi−1∗xi
然后要求取出的逆元就是最后一个y的值,当然此时会根据 i 的奇偶性判断,这里规定 i 从1开始
假设ym为最终的值,d为所求的逆元d={ym,−ym,m%2==0m%2==1
ECC(15分)
椭圆曲线密码体制,简称ECC。它是基于椭圆曲线上的离散对数问题。
椭圆曲线
E:y2=x3+ax+b
上面的方程式其实也可以用来表达(x,y)构成的的集合,特别注意:
如果方程式没有重复的因子,或者4a3+27b2=0则E可以为群。
无穷远点O
其实就是在讨论椭圆曲线群时,需要引入的一个参考点。
有限域
曲线方程中的所有系数都是在 有限域GF(p)中的元素,p为一大素数。
离散化
密码学中不讨论椭圆曲线的连续性,而是关注离散化后的整数点,即点中的 x,y都是整数。
运算规则
加法规则
-
所有点P∈Ep,则P+O=O+P=P,P+(−P)=0
-
P=(x1,y1)∈Ep,Q=(x2,y2)∈Ep,p=−Q则P+Q=R=(x3,y3)∈Epλ=⎩⎨⎧x2−x1y2−y1,2y13x12+a,P=QP=Q
-
s, t 为整数
对所有的点P∈Ep,有(s+t)P=sP+tP
(其实就是分配律)
乘法规则
-
如果k为整数,
P∈Ep,有kP=P+...+P=i=1∑kP
-
s, t为整数,
s(tP)=(st)P
椭圆曲线加法交换群(Abel群)
-
∀P,Q∈E,有P+Q=Q+P∈E
-
∀P∈E.有P+O=P
-
P+(−P)=O
-
直线L 交 E 于P、Q、R三点(三点未必不同),则
(P+Q)+R=O
-
∀P,Q,R∈E,有(P+Q)+R=P+(Q+R)
满足上述性质,加上无穷远点O作为零元,就可以作为 加法交换群(Abel群)
阶
椭圆曲线上的一点P,若存在最小的正整数n,使得nP=O,称n为点P的阶。
题型1 椭圆群的求取
需要我们求取椭圆群的点,做法很简单,我们在 0 到 p-1 的范围内枚举x,带入E的方程式,计算y,当y为整数就是要求取的点,这里没什么技巧分享,我们用一个例子展示。
p=11,a=1,b=2,我们以计算x=1,为例
y2=x3+x+2=4∴y=2,y=−2modp=9
如果第一下计算的方程的右边不是一个完全平方数,可以模加p,这里分享一个知识点,加到超过(p-1)^2就不用加了。
题型2 加解密过程
会给出p,a,b,G,k,私钥n。
往往第一步就是计算公钥 P = nG,然后基本上就是密文和明文的过程。
加密
注意:求取的密文是一个点对,
C1=kG,C2=Pm+kPACm={C1,C2}
解密
Pm=C2−C1=Pm+kPA−kPA
题型3 DH密钥交换
即利用ECC 实现 Diffle—Hellman 密钥交换。
我觉得可以分为以下步骤进行:公开参数构造,双方选定私钥,并计算公钥,发送,实现共享密钥。
公开参数构造
就是选取p,a,b,G,阶数N。
交换过程
-
A选取私钥nA,nA<n, 计算公钥PA。
-
B同上。
-
A,B发送公钥给彼此,然后再用私钥计算共享密钥
K=nAPB=nA(nBG)=nB(nAG)−nBPA
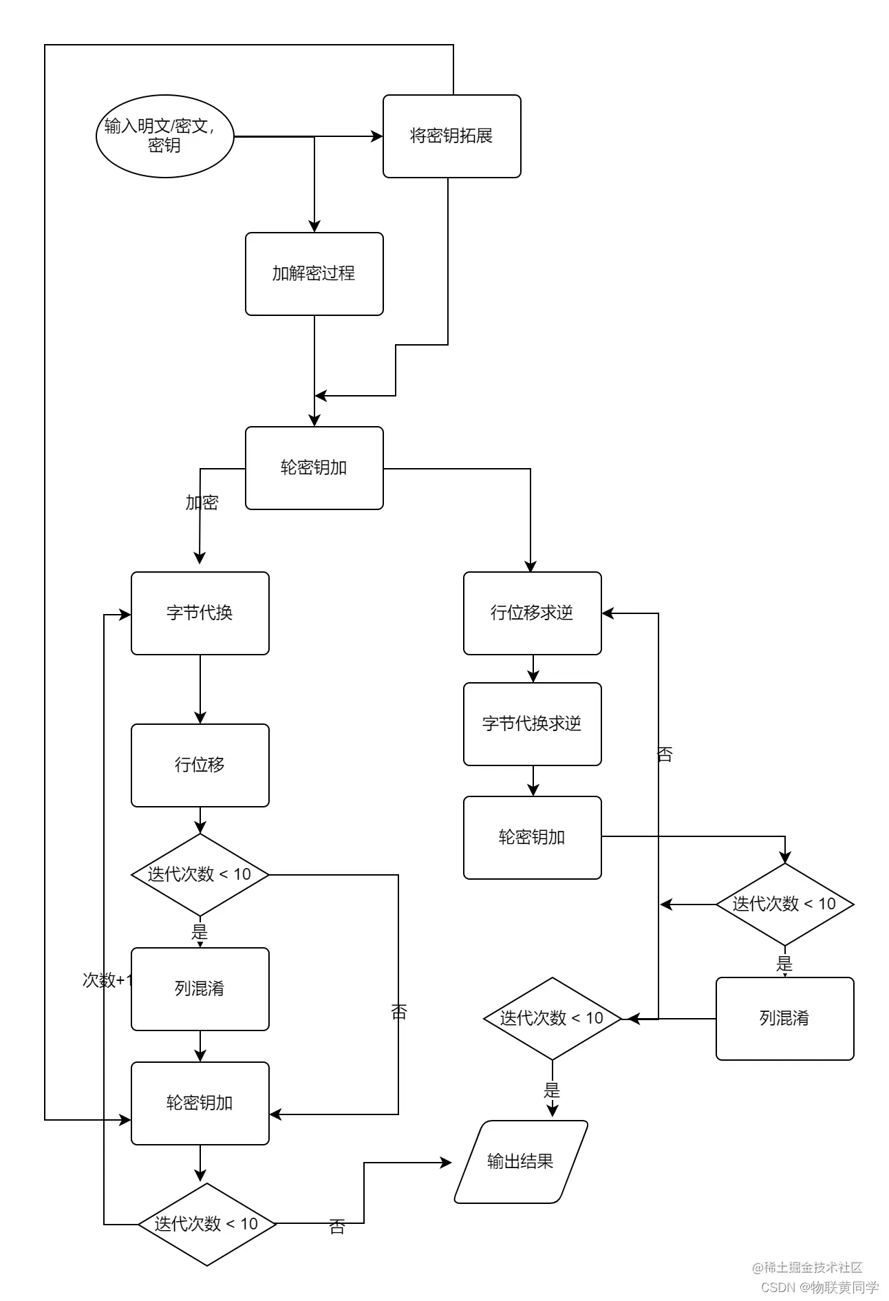
AES(15分)
如果对这个算法的实现,可以参考我的这篇blog(5条消息) AES-128算法实现(附C++源码)_物联黄同学的博客-CSDN博客_aes128加密算法源码
流程图


密钥拓展
参考下述公式进行密钥拓展
keys[i]={keys[i−1]⊕keys[i−4],i%4!=0T(keys[i−1])⊕keys[i−4],i%4==0
行位移没什么知识点,所以不在此阐述。知道从第一行开始,第一行不移位,接下来的每一行比上一行多移动一位。
列混淆
其实就是矩阵乘法运算

轮密钥加
其实就是将在密钥拓展获取的密钥逐论和与状态(明文,密文)异或。
小技巧 xtime函数
函数xtime(x)定义为 上的x·b(x)。其运算如下:若b7 =0,则x·b(x)的结果就是把字节b左移一位;若b7 =1,则结果需异或‘1B’。
解密
解密和加密相反,其实就是将加密的过程反过来,行移位是左移,逆行移位就是右移。逆列混合的变化是

其他的过程参考流程图。
题型(猜测)
AES作为考到唯一一个公钥密码体制,其实主要就是考察学生对这个过程的熟悉和了解程度,所以其实就是照着流程来,然后考虑到计算量,应该只会考察其中的一部分过程,按照测试题来看,列混淆 和 轮密钥加的概率最大。
数字签名(25分)
我超,xdm,25分!和综合设计一个分数,不说了,好吧,必拿下!
背景
就是时代发展的产物,针对电子文档的一种签名确认方法,从而实现对数字对象的 合法化、真实性 的 标记,并提供签名者的承诺。
电子签名实现的就是 数字化文档的 认证性、完整性、不可否认性。
教学内容中有四种,分别是:基于RSA数字签名,基于ElGamal数字签名,Schnorr数字签名、基于ECC数字签名。考察的题目一个会在后三种中出,鉴于ECC会在前面已经出过了,可以重点关注ElGamal,香农数字签名。考察的重点应该在签名和验证的过程描述,以及证明签名算法正确性。
原理图

RSA 数字签名方案
m表示消息,e公钥,d私钥。
签名
-
Hash函数得到消息摘要h(m)
-
签名算法计算签名
s=Sigk(m)=h(m)dmodn
验证
-
hash计算摘要。
-
检验等式
h(m)modn=semodn
是否成立,从而验证签名的有效性。
算法正确性证明
s=h(m)dmodn,d∗e=1(modφ(n))∴semodn=h(m)edmodn=h(m)kφ(n)+1modn=h(m)∗h(m)kφ(n)modn=h(m)∗(h(m)φ(n))kmodn=h(m)
其实最后一步,我有点小困惑,根据欧拉定理,h(m)和φ(n)必须互素才行。
Elgamal 签名体制
初始化
选择一个大素数p,Zp为对应的离散对数域,在这个域中求解离散对数困难,在这个域中选择一个生成元g,随机选择x,计算
y=gxmodp
公钥y,g,p,私钥x。
签名
随机数k∈RZp∗rs=(gkmodp)=(h(m)−xr)k−1mod(p−1)
数字签名为(s, r)。
验证
yrrs=gh(m)modp
正确性证明
∵r=(gkmodp),s=(h(m)−xr)k−1mod(p−1)∴ks=h(m)−xrmod(p−1)gks=gh(m)−xrmodpgksgxr=gh(m)modpyrrs=gh(m)modp
安全性考虑(难点,思考题)
- 不能泄露随机数k——此时计算私钥x就不是离散对数问题了。
- 随机数k不能重复使用——不同的消息重复使用,k会被容易(相较)算出来,从而私钥被计算,同时不符合数字签名的特性。
- 不用hash函数,会收到攻击。
Schnorr 签名
初始化
大素数p,q,生成元g,随机数x
q∣(p−1),gq=1(modp),g∈Zq81<x<q,y=gxmodp
公钥p,q,g,y,私钥x。
签名
选择随机数k
r=gkmodpe=H(r,m)s=xe+kmodq
签名为(e,s)
验证
r1=gsy−emodpH(r1,m)验证H(r1,m)=e
正确性证明
R1=sG+H(m)P=(k−H(m)nA)G+H(m)P=kG−H(m)nAG+H(m)P=kG=R
和Elgmal性能对比

TE :幂运算的计算量
TH:哈希计算的计算量
TM:乘积运算的计算量
ECC
初始化参考上面的初始化过程以及ECC加密体制。
签名
R=kGs=k−H(m)∗nAmodp
签名值(R,s)
验证
R1=sG+H(m)P验证等式R1=R
正确性证明
R1=sG+H(m)P=(k−H(m)nA)G+H(m)P=kG−H(m)nAG+H(m)P=kG=R
综合设计(看命)
根据所学的可以参考复习流密码和序列密码,以及密钥交换协议,还有各种签名,比如盲签名、群签名和群、环、域等数论知识点等。