Java动态代理与静态代理

906 阅读6分钟

持续创作,加速成长!这是我参与「掘金日新计划 · 6 月更文挑战」的第22天,点击查看活动详情

静态代理和动态代理

学习 Spring 的过程中,不可避免要掌握代理模式。这篇文章总结一下代理模式。顾名思义,代理,就是你委托别人帮你办事,所以代理模式也有人称作委托模式的。比如领导要做什么事,可以委托他的秘书去帮忙做,这时就可以把秘书看做领导的代理。下面将以这个例子来讲解。
代理模式又分为静态代理和动态代理。

一、静态代理

静态代理的使用

静态代理,代理类和被代理的类实现了同样的接口,代理类同时持有被代理类的引用,这样,当我们需要调用被代理类的方法时,可以通过调用代理类的方法来做到。举例如下:
假设领导的工作是开会和给员工考评。
先定义一个接口:

package com.sharpcj;

public interface IWork {
    void meeting();

    int evaluate(String name);
}

然后定义领导类:

package com.sharpcj;

import java.util.Random;

public class Leader implements IWork {

    @Override
    public void meeting() {
        System.out.println("领导早上要组织会议");
    }

    @Override
    public int evaluate(String name) {
        int score = new Random(System.currentTimeMillis()).nextInt(20) + 80;
        System.out.println(String.format("领导给%s的考评为%s分", name, score));
        return score;
    }
}

秘书类:

package com.sharpcj;

public class Secretary implements IWork {
    private Leader mLeader;

    public Secretary(Leader mLeader) {
        this.mLeader = mLeader;
    }

    @Override
    public void meeting() {
        System.out.println("秘书先给老板准备材料");
        mLeader.metting();
    }

    @Override
    public int evaluate(String name) {
        return mLeader.evaluate(name);
    }
}

测试类:

package com.sharpcj;

public class TestApp {
    public static void main(String[] args) {
        Leader leader = new Leader();
        Secretary secretary = new Secretary(leader);
        secretary.meeting();
        secretary.evaluate("Joy");
    }
}

执行结果:

这个代码很简单,注意在调用Secretary类的 meeting 方法时,我们调用了Leader类的 meeting 的方法,在此之前,我们还扩充了该方法。这时有的人可能有疑惑了,这看起来有点是装饰者模式了。这到底怎么回事?

与装饰者模式的区别

实际上,在装饰器模式和代理模式之间还是有很多差别的。装饰器模式关注于在一个对象上动态的添加方法,然而代理模式关注于控制对对象的访问。换句话说,用代理模式,代理类(proxy class)可以对它的客户隐藏一个对象的具体信息。因此,当使用代理模式的时候,我们常常在一个代理类中创建一个对象的实例。并且,当我们使用装饰器模式的时候,我们通常的做法是将原始对象作为一个参数传给装饰者的构造器。

我们可以用另外一句话来总结这些差别:使用代理模式,代理和真实对象之间的的关系通常在编译时就已经确定了,而装饰者能够在运行时递归地被构造。

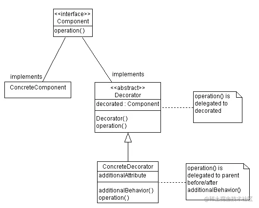
先看看两者的 UML 类图区别:
代理模式

装饰者模式

两者伪代码:
代理模式:

Interface Subject {
    void doAction()
}

public class RealSubject implements Subject{
    @Override
    public void doAction() {};
}


public class Proxy implements Subject{
       private RealSubject realSubject;

       public Proxy(RealSubject realSubject) {
             //关系在编译时确定
            this.realSubject = realSubject;
       }

       @Override
       public void doAction() {
             ….
             realSubject.doAction();
             ….
       }
}

// 装饰者模式

Interface Component {
    void doAction()
}

public class ConcreteComponent implement Component {
    @Override
    public void doAction() {};
}

public class Decorator implements Component {
       private Component component;

       public Decorator(Component component) {
             //关系在编译时确定
            this.component = new component;
       }
       public void doAction() {
             ….
             component.doAction();
             ….
       }
}

其实代理模式和装饰者模式侧重点不一样,代理模式重点在于明确了被代理的类。如上例中,秘书很明确要代理的是的领导。而装饰者模式侧重于拓展类的方法,装饰类持有的实现Component接口的类的对象不是固定的,也就是说,装饰类可以根据在调用时传入的参数,装饰任意一个实现了 Component 接口的类。

二、动态代理

动态代理的根据实现方式的不同可以分为 JDK 动态代理和 CGlib 动态代理。
JDK 动态代理:利用反射机制生成一个实现代理接口的类,在调用具体方法前调用InvokeHandler来处理。
CGlib 动态代理:利用ASM(开源的Java字节码编辑库,操作字节码)开源包,将代理对象类的class文件加载进来,通过修改其字节码生成子类来处理。
区别:JDK代理只能对实现接口的类生成代理;CGlib是针对类实现代理,对指定的类生成一个子类,并覆盖其中的方法,这种通过继承类的实现方式,不能代理final修饰的类。

JDK 动态代理

还是以上面的例子为例:
首先,定一个类实现 InvocationHandler 接口,并实现 invoke 方法:

package com.sharpcj;

import java.lang.reflect.InvocationHandler;
import java.lang.reflect.Method;

public class WorkInvocationHandler implements InvocationHandler {
    private Object object;

    public WorkInvocationHandler(Object object) {
        this.object = object;
    }

    @Override
    public Object invoke(Object proxy, Method method, Object[] args) throws Throwable {
        System.out.println("object: " + object.getClass().getSimpleName());
        System.out.println("proxy: " + proxy.getClass().getSimpleName());

        if ("meeting".equals(method.getName())) {
            System.out.println("代理先准备会议材料...");
            return method.invoke(object, args);
        } else if ("evaluate".equals(method.getName())) {
            if(args[0] instanceof String) {
                if ("James".equals(args[0])) {
                    System.out.println("James 犯过错误,所以考评分数较低...");
                    return 70;
                }
            }
            return method.invoke(object, args);
        }
        return null;
    }
}

然后通过 Proxy.newProxyInstance() 方法创建代理对象:

package com.sharpcj;

import java.lang.reflect.Proxy;

public class TestApp {
    public static void main(String[] args) {
        /*Leader leader = new Leader();
        Secretary secretary = new Secretary(leader);
        secretary.meeting();
        secretary.evaluate("Joy");*/

        Leader leader = new Leader();
        IWork proxy = (IWork) Proxy.newProxyInstance(Leader.class.getClassLoader(),
                new Class[]{IWork.class}, new WorkInvocationHandler(leader));
        proxy.meeting();
        proxy.evaluate("Joy");
        proxy.evaluate("James");
    }
}

输出结果:

我们看到,通过 WorkInvocationHandler 类,我们同样可以代理 Leader 类的方法的实现,实际上我们实现的是任意的方法的实现,只是我们在创建代理对象的时候传入的是 Iwork 接口以及 Leader 类对象。
这里需要注意的是:在 InvocationHandler 接口的 invoke 方法中第一个参数 proxy, 并不是我们调用方法的对象,那这个参数是什么呢?代码中,我特别增加相应打印,打印出了 proxy 的类名,实际上 proxy 是代理对象本身,它的意义在于,我们可以在 invoke 方法中,返回该代理对象,然后进行连续调用。
看如下例子:

package com.sharpcj.proxytest;

public interface IWork {
    IWork work(String subject);
}
package com.sharpcj.proxytest;

import java.lang.reflect.InvocationHandler;
import java.lang.reflect.Method;

public class WorkInvocationHandler implements InvocationHandler {
    private Object object;

    public WorkInvocationHandler(Object object) {
        this.object = object;
    }

    @Override
    public Object invoke(Object proxy, Method method, Object[] args) throws Throwable {
        if ("work".equals(method.getName())){
            System.out.println("--- work: " + args[0]);
            return proxy;
        }
        return null;
    }
}
package com.sharpcj.proxytest;

import java.lang.reflect.Proxy;

public class TestApp {
    public static void main(String[] args) {
        IWork worker = (IWork) Proxy.newProxyInstance(IWork.class.getClassLoader(), new Class[]{IWork.class},
                new WorkInvocationHandler(new IWork() {
                    @Override
                    public IWork work(String subject) {
                        return null;
                    }
                }));
        worker.work("AAA").work("BBB").work("CCC");
    }
}

结果如下:

CGlib 动态代理实现

首先添加 cglib 依赖
build.gradle 文件:

... 

dependencies {
    // 引入 cglib 库
    compile 'cglib:cglib:3.1'
    testCompile group: 'junit', name: 'junit', version: '4.12'
}
...

前面说了,cglib 针对类进行代理,我们以上面的 Leader 类为例,先创建一个类实现 MethodInterceptor接口:

package com.sharpcj;

import net.sf.cglib.proxy.MethodInterceptor;
import net.sf.cglib.proxy.MethodProxy;

import java.lang.reflect.Method;

public class LeaderMethodInterceptor implements MethodInterceptor {
    @Override
    public Object intercept(Object o, Method method, Object[] objects, MethodProxy methodProxy) throws Throwable {
        if ("meeting".equals(method.getName())) {
            System.out.println("代理先准备会议材料...");
            return methodProxy.invokeSuper(o, objects);
        } else if ("evaluate".equals(method.getName())) {
            if(objects[0] instanceof String) {
                if ("James".equals(objects[0])) {
                    System.out.println("James 犯过错误,所以考评分数较低...");
                    return 70;
                }
            }
            return methodProxy.invokeSuper(o, objects);
        }
        return null;
    }
}

测试代码:

package com.sharpcj;

import net.sf.cglib.core.DebuggingClassWriter;
import net.sf.cglib.proxy.Enhancer;

import java.lang.reflect.Proxy;

public class TestApp {
    public static void main(String[] args) {
        // System.setProperty(DebuggingClassWriter.DEBUG_LOCATION_PROPERTY, "D:\temp\code");  //保存生成的 class 文件
        Enhancer enhancer = new Enhancer(); // 通过CGLIB动态代理获取代理对象的过程
        enhancer.setSuperclass(Leader.class); // 设置enhancer对象的父类
        enhancer.setCallback(new LeaderMethodInterceptor()); // 设置enhancer的回调对象
        Leader proxy= (Leader)enhancer.create(); // 创建代理对象

        // 通过代理对象调用目标方法
        proxy.meeting();
        proxy.evaluate("Joy");
        proxy.evaluate("James");
    }
}

结果如下:

MethodInterceptor 接口只有一个 intercept 方法,这个方法有4个参数:
1)obj表示增强的对象,即实现这个接口类的一个对象;
2)method表示要被拦截的方法;
3)args表示要被拦截方法的参数;
4)proxy表示要触发父类的方法对象;

需要注意的是,实际调用是 methodProxy.invokeSuper(), 如果使用 invoke() 方法,则需要传入被代理的类对象,否则出现死循环,造成 stackOverflow 。