RBAC权限设计

246 阅读1分钟

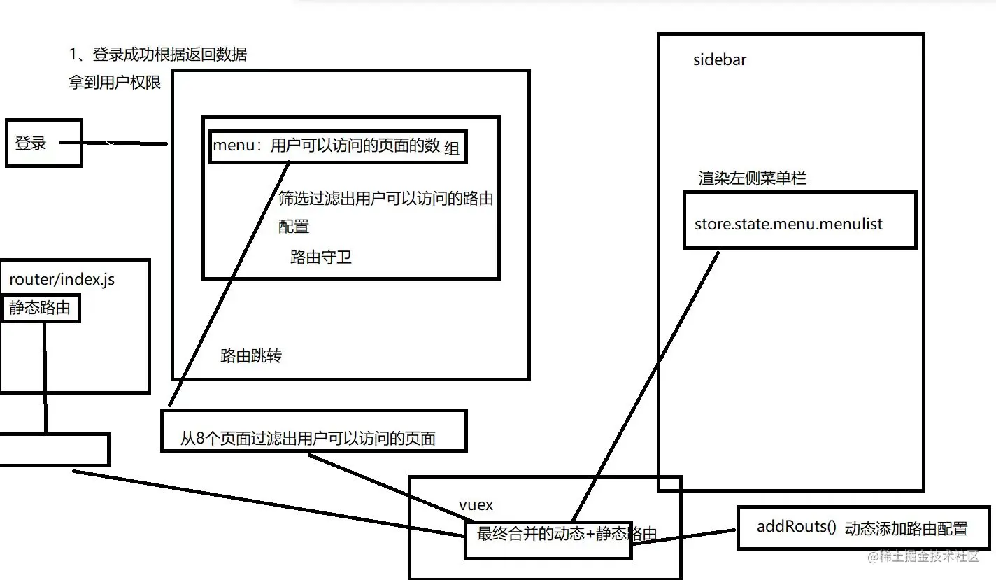
总览图

页面级权限

39cdcc7d54a0711d785b12fb26b76b2.jpg

按钮级权限

第一种方法

1d1965b933610d90a20b7ce6aa0af7e.png

第二种方法

ed2872ef1e8e472798f066f12229006.png

页面级别控制

第一步: 在router/index文件下先删除动态路由的部分

image.png

第二步:

1.先在路由守卫文件下按需导入动态路由部分

image.png

2.把动态路由部分改成动态添加方式

image.png

验收效果:

image.png

(现在就剩下主页还存在)

第三步:

1.补充模块

image.png

2.定义vuex管理菜单数据

image.png

3.要在src/store/index.js中注册

image.png

第四步:

1.提交setMenuList生成完整的菜单数据

image.png

2.菜单生成部分改写使用vuex中的数据

image.png

第五步:做过滤处理

1.修改 store/modules/user.js ,补充return语句

image.png

image.png

2.在permission.js中获取action的返回值并过滤

image.png

image.png

验收效果:

image.png

按钮级控制

image.png