Vue实例的生命周期 钩子函数

77 阅读3分钟

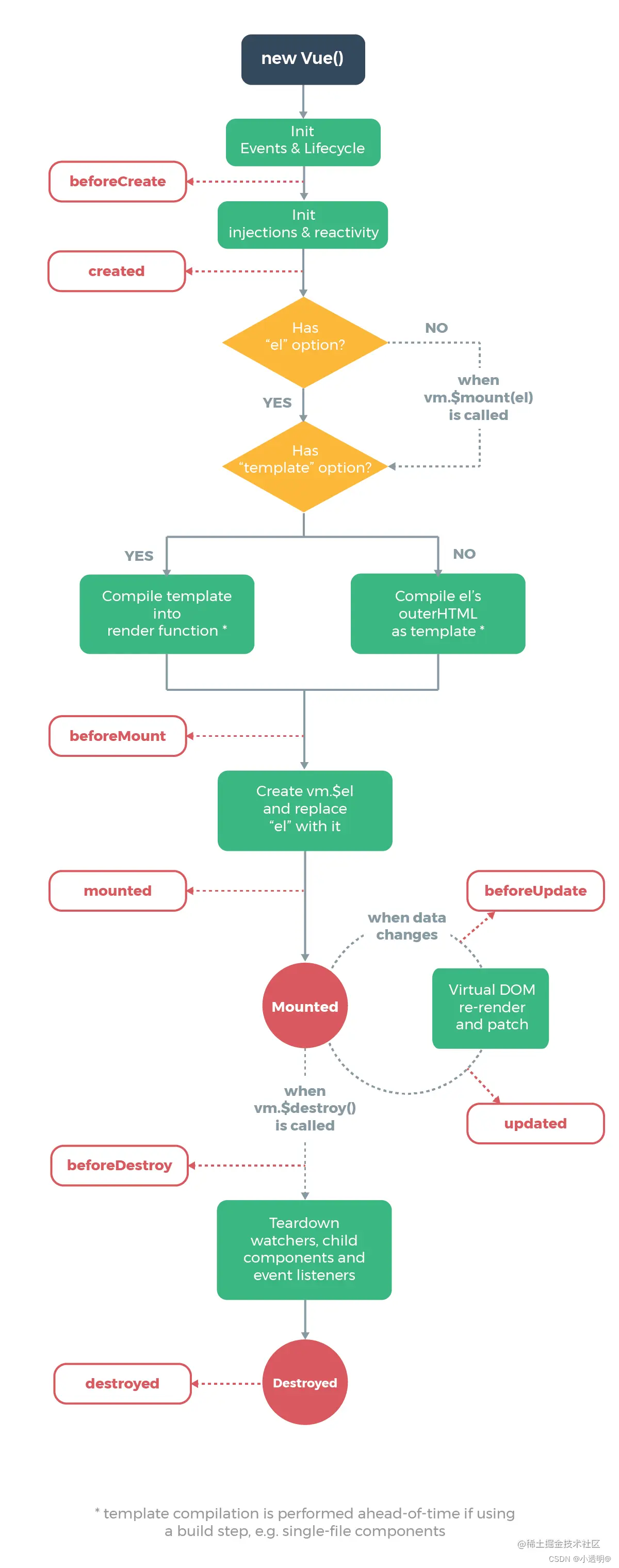
Vue实例的生命周期

生命周期分为四个阶段:

  1. 创建阶段
    • beforeCreate()
    • created()
  2. 挂载阶段
    • beforeMount()
    • mounted()
  3. 更新阶段
    • beforeUpdate()
    • updated()
  4. 销毁阶段
    • boforeDestory()
    • destoryed()

在这里插入图片描述

1. new Vue()

首先需要创建一个Vue的实例对象vm

let vm = new Vue({})

执行了new Vue()之后,实际上是通过调用_init方法触发一系列的初始化流程。而_init方法是通过initMixin方法挂载到Vue原型中的。

在这里插入图片描述

此时,杠初始化了一个Vue对象,这时候,vm实例对象张只有默认的一些生命周期函数和默认事件,其它的东西都还没有被创建。

注:此时beforeCreate()执行前,data和methods中的数据还没有被初始化。

2. 创建阶段

此时执行beforeCreate()与created(),进如创建阶段。

在这里插入图片描述

在创建阶段中,data和methods都已经被初始化好了。

若想最早的调用methods中的方法或者草所data中的数据,就可以在created中操作。

3. 渲染模板

在这里插入图片描述

这一部分表示Vue开始编译模板。

把Vue代码中的哪些指令进行执行,最终在内存中生成一个编译好的模板字符串。然后把这个模板字符串,渲染为内存中的DOM,此时,只是在内存中渲染好了模板,但是并没有把模板挂载到阵真正的视图一页面上去。

4. 挂载阶段

执行beforeMount()与mounted(),将虚拟Dom树转换成真实的Dom树,并渲染到页面视图上。 在这里插入图片描述

在执行beforeMount()时,模板已经在内存中编译好了,但还没有挂载到页面上去。

当执行完mounted(),表示整个Vue实例已经初始化完毕了。

注:如果想要通过某些插件造作页面上的DOM节点,最早可以在mounted()中进行操作。

面试题:

讲述Vue初次渲染的过程?

​ 首先会把data中的数据处理成响应式数据,实现把data中的所有属性,注入到vm实例。data中每一个属性都有一个对应的dep,在dep中搜集依赖,同时解析模板生成render函数,render函数执行会生成vnode(虚拟节点),之后通过path(),将VNode转成真实Dom节点渲染到页面上。

5. 更新阶段

执行beforeUpdate()和updated()。 在这里插入图片描述

数据更新,当执行beforeUpdate()的时候,页面中显示的还是旧数据,但此时data中的数据时新的,页面和最新的数据没有保持同步。

之后模板会生成一个渲染函数(render()),渲染函数会生成虚拟节点VNode。通过patch()对比新旧VNode,对比后,找到差异,之后把虚拟节点转换成真实节点渲染到页面上。

updated()执行的时候页面和data中的数据已经保持抑一致了。

注:DOM渲染是异步的,当批量修改完数据后会一次性更新DOM,更新完之后会自动调用$nextTick()回调函数,获得新的DOM节点。

6. 销毁阶段

执行boforeDestory()与destoryed() 在这里插入图片描述

当执行boforeDestory()时,vm进入销毁阶段,vm省上的所有的data和methods、过滤器、指令....等,都处于可用状态,此时还没有真正执行销毁的过程。

当执行到destoryed()的时候,组件已经被完全销毁了,此时,组件中所有的data和methods、过滤器、指令....等,都已经不能用了。