vue生命周期

67 阅读4分钟

持续创作,加速成长!这是我参与「掘金日新计划 · 6 月更文挑战」的第18天,点击查看活动详情

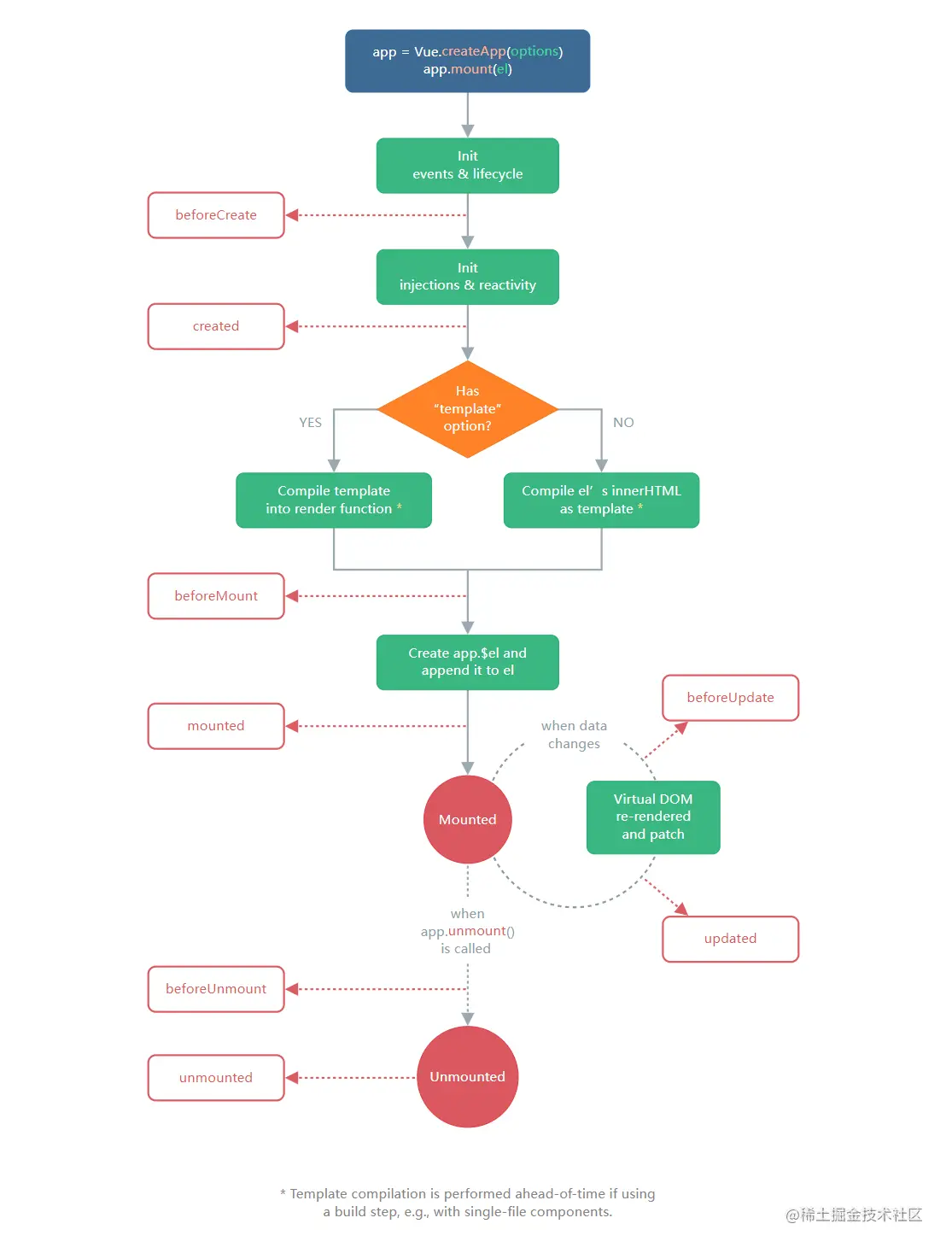
为了方便在组件实例的不同阶段加入定制的功能,vue提供了一些生命周期钩子。

beforeCreate

在实例初始化之后,数据观测(data observation)和事件/监听器配置之前被调用。此时vue实例的挂载元素$el和数据对象data都为undefined,还未初始化。可以在这一阶段添加loading事件

created

在实例创建完成后被立即同步调用。在这一步中,实例已完成对选项的处理,意味着以下内容已被配置完毕:数据侦听、计算属性、方法、事件/侦听器的回调函数。然而,挂载阶段还没开始,且 $el property 目前尚不可用。

beforeMount

在挂载开始之前被调用:相关的 render 函数首次被调用。该钩子在服务器端渲染期间不被调用。

mounted

在实例挂载完成后被调用,这时候传递给app.mount 的元素已经被新创建的 vm.$el 替换了。如果根实例被挂载到了一个文档内的元素上,当 mounted 被调用时, vm.$el 也会在文档内。 注意 mounted 不会保证所有的子组件也都被挂载完成。如果你希望等待整个视图都渲染完毕,可以在 mounted 内部使用 vm.$nextTick:

mounted() {
  this.$nextTick(function () {
    // 仅在整个视图都被渲染之后才会运行的代码
  })
}

该钩子在服务器端渲染期间不被调用。

beforeUpdate

在数据发生改变后,DOM 被更新之前被调用。这里适合在现有 DOM 将要被更新之前访问它,比如移除手动添加的事件监听器。 该钩子在服务器端渲染期间不被调用,因为只有初次渲染会在服务器端进行。

updated

在数据更改导致的虚拟 DOM 重新渲染和更新完毕之后被调用。

当这个钩子被调用时,组件 DOM 已经更新,所以你现在可以执行依赖于 DOM 的操作。然而在大多数情况下,你应该避免在此期间更改状态。如果要相应状态改变,通常最好使用计算属性侦听器取而代之。

注意,updated 不会保证所有的子组件也都被重新渲染完毕。如果你希望等待整个视图都渲染完毕,可以在 updated 内部使用 vm.$nextTick

updated() {
  this.$nextTick(function () {
    // 仅在整个视图都被重新渲染完毕之后才会运行的代码
  })
}

该钩子在服务器端渲染期间不被调用。

activated

被 keep-alive 缓存的组件激活时调用。

该钩子在服务器端渲染期间不被调用。

deactivated

被 keep-alive 缓存的组件失活时调用。

该钩子在服务器端渲染期间不被调用。

beforeUnmount

在卸载组件实例之前调用。在这个阶段,实例仍然是完全正常的。

该钩子在服务器端渲染期间不被调用。

unmounted

卸载组件实例后调用。调用此钩子时,组件实例的所有指令都被解除绑定,所有事件侦听器都被移除,所有子组件实例被卸载。

该钩子在服务器端渲染期间不被调用。

errorCaptured

在捕获一个来自后代组件的错误时被调用。此钩子会收到三个参数:错误对象、发生错误的组件实例以及一个包含错误来源信息的字符串。此钩子可以返回 false 以阻止该错误继续向上传播。

TIP 你可以在此钩子中修改组件的状态。因此在捕获错误时,在模板或渲染函数中有一个条件判断来绕过其它内容就很重要;不然该组件可能会进入一个无限的渲染循环。

错误传播规则

  • 默认情况下,如果全局的 config.errorHandler 被定义,所有的错误仍会发送它,因此这些错误仍然会向单一的分析服务的地方进行汇报。
  • 如果一个组件的继承链或父级链中存在多个 errorCaptured 钩子,则它们将会被相同的错误逐个唤起。
  • 如果此 errorCaptured 钩子自身抛出了一个错误,则这个新错误和原本被捕获的错误都会发送给全局的 config.errorHandler
  • 一个 errorCaptured 钩子能够返回 false 以阻止错误继续向上传播。本质上是说“这个错误已经被搞定了且应该被忽略”。它会阻止其它任何会被这个错误唤起的 errorCaptured 钩子和全局的 config.errorHandler

renderTracked

跟踪虚拟 DOM 重新渲染时调用。钩子接收 debugger event 作为参数。此事件告诉你哪个操作跟踪了组件以及该操作的目标对象和键。

renderTriggered

当虚拟 DOM 重新渲染被触发时调用。和 renderTracked类似,接收 debugger event 作为参数。此事件告诉你是什么操作触发了重新渲染,以及该操作的目标对象和键。

生命周期图示

生命周期图.png