LeetCode 每日一题——532. 数组中的 k-diff 数对

143 阅读1分钟

本文已参与「新人创作礼」活动,一起开启掘金创作之路。

1.题目描述

532. 数组中的 k-diff 数对

给你一个整数数组 nums 和一个整数 k,请你在数组中找出 不同的 k-diff 数对,并返回不同的 k-diff 数对 的数目。

k-diff 数对定义为一个整数对 (nums[i], nums[j]) ,并满足下述全部条件:

0 <= i, j < nums.length i != j nums[i] - nums[j] == k 注意,|val| 表示 val 的绝对值。

示例 1:

输入:nums = [3, 1, 4, 1, 5], k = 2
输出:2
解释:数组中有两个 2-diff 数对, (1, 3) 和 (3, 5)。
尽管数组中有两个 1 ,但我们只应返回不同的数对的数量。

示例 2:

输入:nums = [1, 2, 3, 4, 5], k = 1
输出:4
解释:数组中有四个 1-diff 数对, (1, 2), (2, 3), (3, 4) 和 (4, 5) 。

示例 3:

输入:nums = [1, 3, 1, 5, 4], k = 0
输出:1
解释:数组中只有一个 0-diff 数对,(1, 1) 。

 

2.解题思路与代码

2.1 解题思路

题目要求找到数组中两个数的差等于 k 的组数,且不重复,解题思路先对数组从小到大进行排序,然后使用双指针 l 和 r (r 在前 l 在后)进行遍历。当 r 位置的数与 l 位置的数差小于 k 时,r 一直往前走,直到差大于等于 k 时停止,此时如果 l 位置和 r 位置两数之差等于 k 则 ans 加一。r 指针停止后,l 向前一步,如果此时 l 上的数与前一位相同,则 l 继续前进,确保题目要求的不重复。此时需要注意 l 在前进时可能会跑到 r 前面去,因此需要让 r 继续向前使 r 在 l 前面再开始下一轮。 以数组 [3, 1, 4, 1, 5], k 等于 2 为例进行分析:

  1. 对数组进行排序,排序后的数组为 [1, 1, 3, 4, 5]

image.png

  1. 当 r<=l 时,让 r 先跑到 l 前面,确保 r 和 l 指向不同数

image.png

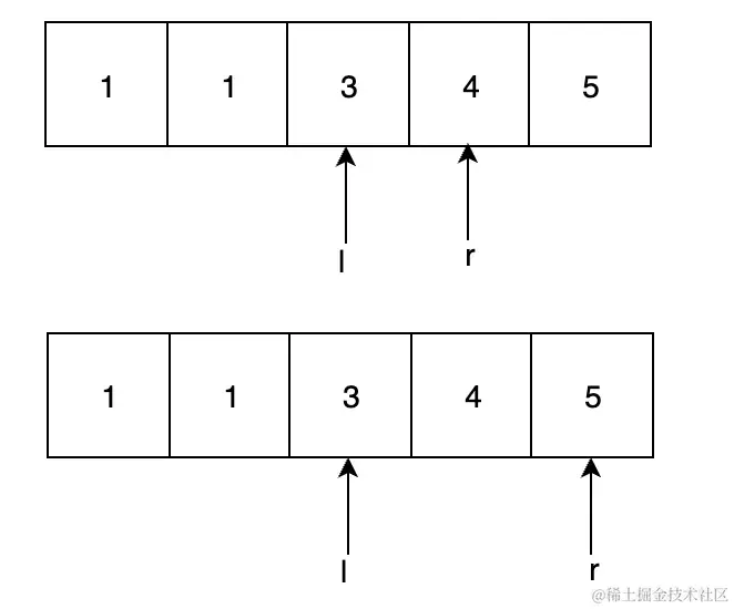
  1. 此时 nums[r] 与 nums[l] 差小于 2,r 继续前进

image.png

  1. 此时 nums[r] 与 nums[l] 差等于 2,满足条件此时 ans 加 1 ,同时 l 前进

image.png

  1. nums[l] 与 nums[l-1] 都是 1,因此 l 继续前进,直到 l 所指的数与前一个不相等为止

image.png

  1. 此时 l 和 r 相等,r继续前进, nums[r] 与 nums[l] 差小于 2,r 继续前进直到差大于等于 2

image.png

  1. r 停止后计算差值为 2,ans 加 1,ans 等于 2

image.png 8. r 前进越界,停止遍历,返回 ans 即可,此时 ans 等于 2

image.png

2.2 代码

class Solution {
    public int findPairs(int[] nums, int k) {
        Arrays.sort(nums);
        int l = 0;
        int r = 0;
        int ans = 0;
        while (l < nums.length && r < nums.length) {
            if (l > 0 && nums[l] == nums[l - 1]) {
                l++;
                continue;
            }
            while (r <= l) {
                r++;
            }
            while (r < nums.length && nums[r] - nums[l] < k) {
                r++;
            }
            if (r < nums.length && nums[r] - nums[l] == k) {
                ans++;
            }
            l++;
        }
        return ans;
    }
}

2.3 测试结果

通过测试

image.png

3.总结

  • 首先对数组进行排序,然后使用双指针遍历
  • 遍历的同时需要注意边界条件、数据重复等情况