Unity HDRP入门(十九)

348 阅读2分钟

持续创作,加速成长!这是我参与「掘金日新计划 · 6 月更文挑战」的第19天,点击查看活动详情

概述

本系列文章主要记录Unity的HDRP项目入门级教程,本篇文章将介绍Volume框架(也是作者本人的学习过程)里的Sky(天空)部分。今天主要是接上一篇文章Gradient Sky(渐变天空)的另一种方式Physically Based Sky(物理天空)进行介绍

Sky(天空)

Physically Based Sky(物理天空)

使用物理天空完全模拟地球上的天空,其密度相对于其高度呈指数下降。这意味着海拔越高,大气密度越低
使用物理天空,首先需要将Visusl Environment中的Type改为Physically Based Sky

image.png 在改成物理天空之后场景的天空会变成棕色的地面蓝白的天空

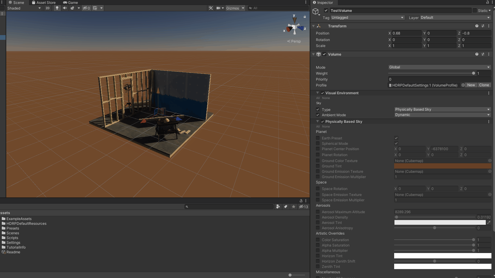
image.png 我们可以看到,在Physically Based Sky中一共分成了几个大部分:

  • Planet:行星(地球),启用模拟地球上的天空,这里面主要是设置一些行星上的参数,如半径,中心,海平面,自传,地面纹理,色调等 Earth Presst:如果选中了此项,则一些和模拟地球天空无关的选项会被隐藏掉

0615-6.gif

  • Space:空间,主要有空间的方向,空间纹理等
  • Aerosols:气溶胶,主要有高度,密度,颜色等组成。 高度是指由气溶胶颗粒组成的从海平面到大气层的深度(以米为单位)。这控制基于高度的密度衰减率。HDRP 假设气溶胶密度在这个高度可以忽略不计。
    密度则是指观测者正上方(天顶)天空中气溶胶的不透明度。这直接影响天顶气溶胶的颜色。 0615-7.gif
  • Artistic Overrides:艺术覆盖,主要是控制天空的饱和度色调等等参数

0615-8.gif

  • Miscellaneous:混杂的,各种其他设置,反弹次数,强度模式,更新模式,周期等等

image.png

结束

HDRP的Volume框架中的Physically Based Sky(物理天空)今天就介绍到这里,这些知识本人的一些浅显的理解,后去可能会在事例中更加详细,深入的进行介绍,本人也是在慢慢的学习过程中没如果有什么问题还请直接指出,感谢各位。。。