GO实现桶排序 | 青训营笔记

262 阅读2分钟

这是我参与「第三届青训营 -后端场」笔记创作活动的第3篇笔记

学习完青训营数据结构与算法部分篇章后,自己以前学过的知识有新的感悟 把学习经验分享给大家

介绍

桶排序是计数排序的升级版。它利用了函数的映射关系,高效与否的关键就在于这个映射函数的确定。桶排序 (Bucket sort)的工作的原理:假设输入数据服从均匀分布,将数据分到有限数量的桶里,每个桶再分别排序(有可能再使用别的排序算法或是以递归方式继续使用桶排序进行排)。

基本思想 桶排序的基本思路是将数据根据计算规则来分组,并将数据依次分配到对应分组中。 分配时可能出现某分组里有多个数据,那么再进行分组内排序。 然后得到了有序分组,最后把它们依次取出来放到数组中即实现了整体排序。

算法复杂度 桶排序最好情况下使用线性时间O(n),

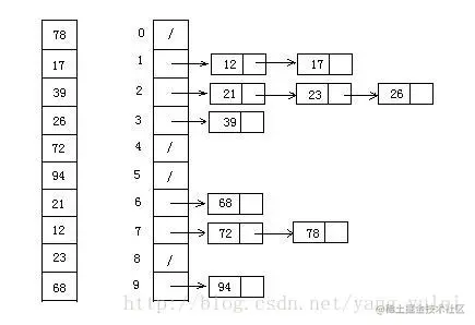
排序过程

image.png

演示


/*
桶内排序
 */
func sortInBucket(bucket []int) {//此处实现插入排序方式,其实可以用任意其他排序方式
	length := len(bucket)
	if length == 1 {return}

	for i := 1; i < length; i++ {
		backup := bucket[i]
		j := i -1;
		//将选出的被排数比较后插入左边有序区
		for  j >= 0 && backup < bucket[j] {//注意j >= 0必须在前边,否则会数组越界
			bucket[j+1] = bucket[j]//移动有序数组
			j -- //反向移动下标
		}
		bucket[j + 1] = backup //插队插入移动后的空位
	}
}
/*
获取数组最大值
 */
func getMaxInArr(arr []int) int{
	max := arr[0]
	for i := 1; i < len(arr); i++ {
		if arr[i] > max{ max = arr[i]}
	}
	return max
}
/*
桶排序
 */
func Sort(arr []int) []int {
	//桶数
	num := len(arr)
	//k(数组最大值)
	max := getMaxInArr(arr)
	//二维切片
	buckets := make([][]int, num)

	//分配入桶
	index := 0
	for i := 0; i < num; i++ {
		index = arr[i] * (num-1) /max//分配桶index = value * (n-1) /k
		
		buckets[index] = append(buckets[index], arr[i])
	}
	//桶内排序
	tmpPos := 0
	for i := 0; i < num; i++ {
		bucketLen := len(buckets[i])
		if bucketLen > 0{
			sortInBucket(buckets[i])

			copy(arr[tmpPos:], buckets[i])
			
			tmpPos += bucketLen
		}
	}

	return arr
}