Fluent Mybatis 牛逼

167 阅读4分钟

使用fluent mybatis可以不用写具体的xml文件,通过java api可以构造出比较复杂的业务sql语句,做到代码逻辑和sql逻辑的合一。不再需要在Dao中组装查询或更新操作,在xml或mapper中再组装参数。那对比原生Mybatis, Mybatis Plus或者其他框架,FluentMybatis提供了哪些便利呢?

1、场景需求设置

我们通过一个比较典型的业务需求来具体实现和对比下,假如有学生成绩表结构如下:

create table `student_score`(    id           bigint auto_increment comment '主键ID' primary key,    student_id bigint            not null comment '学号',    gender_man tinyint default 0 not null comment '性别, 0:女; 1:男',    school_term int               null comment '学期',    subject varchar(30) null comment '学科',    score int               null comment '成绩',    gmt_create datetime not null comment '记录创建时间',    gmt_modified datetime not null comment '记录最后修改时间',    is_deleted tinyint default 0 not null comment '逻辑删除标识') engine = InnoDB default charset=utf8;

现在有需求:

统计2000年三门学科('英语', '数学', '语文')及格分数按学期,学科统计最低分,最高分和平均分, 且样本数需要大于1条,统计结果按学期和学科排序

我们可以写SQL语句如下:

select school_term,       subject,       count(score) as count,       min(score) as min_score,       max(score) as max_score,       avg(score) as max_scorefrom student_scorewhere school_term >= 2000  and subject in ('英语', '数学', '语文')  and score >= 60  and is_deleted = 0group by school_term, subjecthaving count(score) > 1order by school_term, subject;

那上面的需求,分别用fluent mybatis, 原生mybatis 和 Mybatis plus来实现一番。

2、三者对比

使用fluent mybatis 来实现上面的功能

图片

我们可以看到fluent api的能力,以及IDE对代码的渲染效果。

代码:gitee.com/fluent-myba…

3、换成mybatis原生实现效果

1. 定义Mapper接口

public interface MyStudentScoreMapper {    List<Map<String, Object>> summaryScore(SummaryQuery paras);}

2. 定义接口需要用到的参数实体 SummaryQuery

@Data@Accessors(chain = true)public class SummaryQuery {    private Integer schoolTerm;    private List<String> subjects;    private Integer score;    private Integer minCount;}

3. 定义实现业务逻辑的mapper xml文件

<select id="summaryScore" resultType="map" parameterType="cn.org.fluent.mybatis.springboot.demo.mapper.SummaryQuery">    select school_term,    subject,    count(score) as count,    min(score) as min_score,    max(score) as max_score,    avg(score) as max_score    from student_score    where school_term >= #{schoolTerm}    and subject in    <foreach collection="subjects" item="item" open="(" close=")" separator=",">        #{item}    </foreach>    and score >= #{score}    and is_deleted = 0    group by school_term, subject    having count(score) > #{minCount}    order by school_term, subject</select>

4. 实现业务接口(这里是测试类, 实际应用中应该对应Dao类)

@RunWith(SpringRunner.class)@SpringBootTest(classes = QuickStartApplication.class)public class MybatisDemo {    @Autowired    private MyStudentScoreMapper mapper;    @Test    public void mybatis_demo() {                SummaryQuery paras = new SummaryQuery()            .setSchoolTerm(2000)            .setSubjects(Arrays.asList("英语", "数学", "语文"))            .setScore(60)            .setMinCount(1);        List<Map<String, Object>> summary = mapper.summaryScore(paras);        System.out.println(summary);    }}

总之,直接使用mybatis,实现步骤还是相当的繁琐,效率太低。那换成mybatis plus的效果怎样呢?

4、换成mybatis plus实现效果

mybatis plus的实现比mybatis会简单比较多,实现效果如下:

图片

如红框圈出的,写mybatis plus实现用到了比较多字符串的硬编码(可以用Entity的get lambda方法部分代替字符串编码)。字符串的硬编码,会给开发同学造成不小的使用门槛,个人觉的主要有2点:

1. 字段名称的记忆和敲码困难

2. Entity属性跟随数据库字段发生变更后的运行时错误

其他框架,比如TkMybatis在封装和易用性上比mybatis plus要弱,就不再比较了。

生成代码编码比较

5、fluent mybatis生成代码设置

public class AppEntityGenerator {    static final String url = "jdbc:mysql://localhost:3306/fluent_mybatis_demo?useSSL=false&useUnicode=true&characterEncoding=utf-8";    public static void main(String[] args) {        FileGenerator.build(Abc.class);    }    @Tables(        /** 数据库连接信息 **/        url = url, username = "root", password = "password",        /** Entity类parent package路径 **/        basePack = "cn.org.fluent.mybatis.springboot.demo",        /** Entity代码源目录 **/        srcDir = "spring-boot-demo/src/main/java",        /** Dao代码源目录 **/        daoDir = "spring-boot-demo/src/main/java",        /** 如果表定义记录创建,记录修改,逻辑删除字段 **/        gmtCreated = "gmt_create", gmtModified = "gmt_modified", logicDeleted = "is_deleted",        /** 需要生成文件的表 ( 表名称:对应的Entity名称 ) **/        tables = @Table(value = {"student_score"})    )    static class Abc {    }}

mybatis plus代码生成设置

public class CodeGenerator {    static String dbUrl = "jdbc:mysql://localhost:3306/fluent_mybatis_demo?useSSL=false&useUnicode=true&characterEncoding=utf-8";    @Test    public void generateCode() {        GlobalConfig config = new GlobalConfig();        DataSourceConfig dataSourceConfig = new DataSourceConfig();        dataSourceConfig.setDbType(DbType.MYSQL)            .setUrl(dbUrl)            .setUsername("root")            .setPassword("password")            .setDriverName(Driver.class.getName());        StrategyConfig strategyConfig = new StrategyConfig();        strategyConfig            .setCapitalMode(true)            .setEntityLombokModel(false)            .setNaming(NamingStrategy.underline_to_camel)            .setColumnNaming(NamingStrategy.underline_to_camel)            .setEntityTableFieldAnnotationEnable(true)            .setFieldPrefix(new String[]{"test_"})            .setInclude(new String[]{"student_score"})            .setLogicDeleteFieldName("is_deleted")            .setTableFillList(Arrays.asList(                new TableFill("gmt_create", FieldFill.INSERT),                new TableFill("gmt_modified", FieldFill.INSERT_UPDATE)));        config            .setActiveRecord(false)            .setIdType(IdType.AUTO)            .setOutputDir(System.getProperty("user.dir") + "/src/main/java/")            .setFileOverride(true);        new AutoGenerator().setGlobalConfig(config)            .setDataSource(dataSourceConfig)            .setStrategy(strategyConfig)            .setPackageInfo(                new PackageConfig()                    .setParent("com.mp.demo")                    .setController("controller")                    .setEntity("entity")            ).execute();    }}

图片

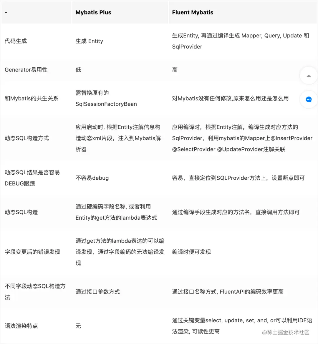
看完3个框架对同一个功能点的实现, 各位看官肯定会有自己的判断,笔者这里也总结了一份比较。

图片

PS:防止找不到本篇文章,可以收藏点赞,方便翻阅查找哦。