定时任务 | 青训营笔记

199 阅读9分钟

这是我参与「第三届青训营 -后端场」笔记创作活动的第16篇笔记

分布式定时任务

发展历程

image-20220607200906314

Windows定时任务:任务计划程序
Linux定时任务:crontab
Java定时任务:Timer,ScheduledExecutorService


当前最好的单机定时任务框架:Quartz

简介

image-20220607201828476

分布式定时任务:
平台化管理
分布式部署
支持海量数据

定时任务是指系统为了自动完成特定的任务,实时、延时、周期性完成任务调度的过程
分布式定时任务是把分散的、可靠性差的定时任务纳入统一的平台,并实现集群管理调度和分布式部署的一种定时任务的管理方式

触发时机分类:
	定时任务:特定时间触发,比如12:00执行
	延时任务:延时触发,比如10s后执行
	周期任务:固定周期时间,或固定频率周期调度触发,比如每天12点或每隔5s执行

特点:
	自动化:全自动完成定时任务的调度和执行
	平台化:基于平台化的思维管控一系列的分布式定时任务
	分布式:在分布式系统环境下运行任务调度,突破单机定时任务的性能瓶颈
	伸缩性:采用集群方式部署,可以随时按需扩容
	高可用:单点故障不影响最终任务结果,可以做到故障转移

执行方式:
单机任务:随机触发一台机器执行任务,适用于计算量小,并发度低的任务
广播任务:广播到所有机器上执行同一个任务,比如所有机器一起清理日志
Map任务:一个任务可以分出多个子任务,每个子任务负责一部分的计算。适用于计算量大,单机无法满足要求的任务
MapReduce任务:在Map任务的基础上,还可以对所有子任务的结果做汇总计算,适用于计算量大,并且需要对子任务结果做汇总的任务




业内定时任务框架

image-20220607201848700

xxl-job是大众点评员工许雪里与2015年发布的分布式任务调度平台,是一个轻量级分布式任务调度框架,其核心设计目标是开发迅速、学习简单、轻量级、易扩展。xxl-job支持分片,简单支持任务依赖,支持子任务依赖,不是跨平台的
xxl-job一个很大的优势在于开源且免费,并且轻量级,开箱即用,操作简单,上手快,企业维护成本不高,在中小型公司使用广泛

分布式任务调度SchedulerX2.0是阿里巴巴基于Akka架构自研的新一代分布式任务调度平台,提供定时调度、调度任务编排和分布式批量处理等功能。
SchedulerX可在阿里云付费使用。它的功能非常强大,在阿里巴巴内部广泛使用并久经考验

分布式任务调度服务(Tencent Cloud Task)是腾讯云自主研发的一款高性能、高可靠通用的分布式任务调度中间件,通过指定时间规则严格触发调度任务,保障调度任务的可靠有序执行。该服务支持国际通用的时间表达式、调度任务执行生命周期管理,解决传统定时调度任务单点及并发性能问题。同时,支持任务分片、流程编排复杂调度任务处理能力,覆盖广泛的任务调度应用场景。
TCT仅在腾讯内部使用,未开源,也未商用

与大数据处理的对比

image-20220607202731406

分布式定时任务实现原理

整体架构

image-20220607202842205

image-20220607220412427

image-20220607220433514

触发,调度,执行

控制台:Admin,提供任务管理和干预的功能
触发器:Trigger,解析任务,生成触发事件
调度器:Scheduler,分配任务,管理任务生命周期
执行器:Executer,获取执行任务单元,执行任务逻辑


控制台:数据定义、任务干预、任务监控报警等
触发器:扫描、消息的投递
调度器:调度、容灾
执行器:任务获取、执行、上报

控制台

image-20220607220756974

image-20220607221125164

img

任务元数据:是用户对任务属性定义
基础信息:任务名称等元信息
调度时机:在什么时刻进行调度
执行行为:任务执行的具体逻辑
执行方式:是分片执行还是单机执行

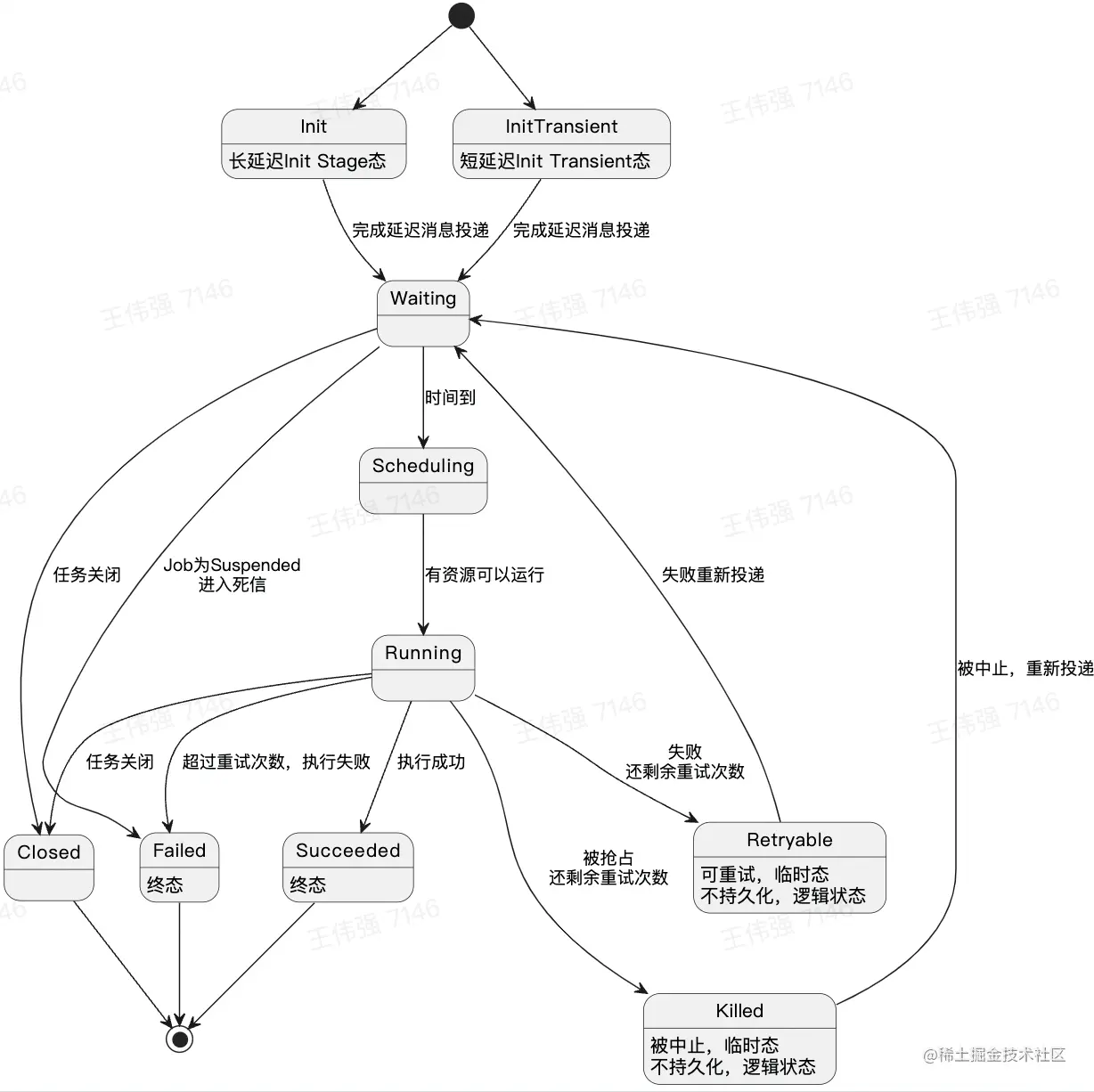
任务实例JobInstance:是一个确定的Job的一次运行实例
Job_id:可以通过这个id关联到某个任务元数据
触发时间:真正的触发时间
状态&结果:
过程信息:比如说如果这个任务是通过消息队列进行调度的话,可以记录消息的ID,后续如果需要可以根据id对任务进行撤回操作



触发器

image-20220608120906025

image-20220608120853048

触发器:给定一系列任务,解析他们的触发规则,在规定的时间点触发任务的调度

设计约束:
	需要支持大量任务,百万量级任务调度
	需支持秒级的调度,调度时间精确
	周期任务需要多次执行,需要计算时间点,多次执行任务
	需保证秒级扫描的高性能,并避免资源浪费


定期扫描+延时消息(腾讯字节方案)
	首先由一个Scanner定时的扫描DB并且吧十分钟内需要执行的任务全部扫描出来
	然后经过processor处理后,发送到延时MQ中,让MQ定时发放消息
	同时在成功发送到MQ后,需要即时改变DB中的数据,方式后续再次被扫描到


时间轮(Quartz所用方案)
方案1:使用链表存储所有任务,如果想要知道当前应该执行的任务,需要遍历整个链表
方案2:使用最小堆存储所有任务链表,每一个任务链表都代表着某一时间应该执行的任务,如果想要知道当前执行的任务仅需要查看最小堆的头节点即可,但是插入的时间复杂度会变为logn
方案3:使用按照时间进行hash运算,并将任务放到不同的桶中,每一个桶都代表着一个时刻+固定时间周期,在这个桶中存放的任务的触发时间都满足这个条件
方案4:多级时间轮存储任务,上一级时间轮转过对应刻度后把任务塞入下一级时间轮中,相当于对一个任务的触发时间做多次hash运算,这样的方式可以更便于任务的管理,每一级的时间轮都会有事可做,并且将计算的量级可以划分到多个时间轮中进行计算


高可用:使用Trigger集群模式,可避免单点故障,需要避免同一任务被多次触发,导致业务的紊乱
	数据库行锁模式,在触发调度之前,更新数据库中的JobInstance的状态,成功抢锁的才会触发调度。这样抢锁,压力会全部打到数据库中
	分布式锁模式,在触发调度之前,尝试抢占分布式锁,可以使用Redis锁或Zookeeper锁,性能较高


调度器

image-20220610151636425

image-20220610151840981

调度器:
解决资源从哪提供的,并且怎么去调度资源完成任务

资源来源:
	业务系统提供机器资源:
	使用该方案的公司:阿里、美团、字节等
	优点:任务执行逻辑与业务系统公用一份资源,利用率高
	缺点:更容易发生定时任务脚本影响在线服务的事故、不能对定时任务平台控制扩缩容,由于平时的业务系统的在线流量是比较均匀的,但是定时任务经常会有一些突发流量,导致系统有可能因为承受不了大流量而导致宕机,从而影响线上任务的执行

	定时任务平台提供机器资源:
	使用该方案的公司:字节等
	优点:任务执行逻辑与业务系统提供的在线服务鼓励,避免相互影响、可以支持优雅地扩缩容
	缺点:消耗更多机器资源、需要额外为定时任务平台申请接口调用权限,而不能直接继承业务系统的权限,给用户额外带来一些工作量

资源调度:节点选择
	随机节点执行:选择集群中一个可用的执行节点执行调度任务。适用场景:定时对账,执行的效率是不太高的,但是对于一些细粒度的任务是可以使用这个方案的
	广播执行:在集群中所有的执行节点分发调度任务并执行。使用场景:批量运维
	分片执行:按照用户自定义分片逻辑进行拆分,分发到集群中不同节点并行执行,提升资源利用效率。适用场景:海量日志统计
	任务分片:有N个Executor,M个业务数据区段,最好M>=N,且M是N的整数倍,这样每个执行器都可以执行任务

高级特性:
	任务编排:任务编排使用有向无环图DAG(Directed Acyclic Graph)进行可视化任务编排,通过可视化界面用鼠标简单的操作就可以实现任务的编排
	故障转移:如果一台机器发生故障,分片任务基于一致性hash策略分发任务,当某Executor异常时,调度器会将任务分发到其他Executor执行


高可用:
调度器可以集群部署,做到完全的无状态,当有某个调度器宕机的时候,其需要调度的任务会通过消息队列的重试机制保障任务一定被调度


执行器

image-20220607225512066

执行器的机器在执行任务之前,首先需要将自身注册到注册中心,由注册中心统一管理注册、回调
基于注册中心,可以做到执行器的弹性扩缩容


企业实践

image-20220610152409741