Redis 由浅入深 (2) - Redis单机/哨兵/集群三种常用部署方案教程

209 阅读33分钟

Redis的三种部署方案

1. 单机

在这里插入图片描述

部署

单机部署比较简单,随便选取一个目录创建redis.conf然后把下面代码贴上去。

bind 127.0.0.1                         # 绑定地址
daemonize yes			       # 是否后台启动
port 6379			       # 端口
timeout 0			       # 多长时间关闭空闲的客户端连接0代表永不关闭
loglevel verbose		       # 日志级别	
maxclients 128			       # 最大客户端数
logfile "/var/logs/redis/6379.log"     # 日志文件
dir "/Users/allens/Documents/data"     # 数据目录 rdb

启动redis

redis-server redis.conf

ps aux | grep redis 查看redis是否启动 在这里插入图片描述 单机有很大的局限性,假如说redis服务挂了,系统的所有查询都会穿透到数据库,或者全部被熔断掉。假如说客户端的缓存量很大并且客户端数很多,虽然说redis很快,也会造成很多客户端获取响应变慢。因为在redis6.0以下是单线程工作,假如有个别请求阻塞,会造成整个系统瘫痪。

单机运维

redis-cli -h [主机ip] -p [端口] -a [密码]
# 检查服务是否正常启动
redis-cli -h 127.0.0.1 -p 6380 -a ping

2.主从哨兵

主从结构部署

在这里插入图片描述 Redis主从复制模式下,一旦主节点出现了故障不可达,需要人工干预进行故障转移,无论对于Redis的应用方还是运维方都带来了很大的不便。对于应用方来说无法及时感知到主节点的变化,必然会造成一定的写数据丢失和读数据错误,甚至可能造成应用方服务不可用。对于Redis的运维方来说,整个故障转移的过程是需要人工来介入的,故障转移实时性和准确性上都无法得到保障,图91到图95展示了一个1主2从的Redis主从复制模式下的主节点出现故障后,是如何进行故障转移的。

1)主节点发生故障后,客户端(client)连接主节点失败,两个从节点与主节点连接失败造成复制中断。 2)如果主节点无法正常启动,需要选出一个从节点(slave1),对其执行slaveofnoone命令使其成为新的主节点。 3) 原来的从节点(slave1)成为新的主节点后,更新应用方的主节点信息,重新启动应用方。 4) 客户端命令另一个从节点(slave2)去复制新的主节点(newmaster) 5) 待原来的主节点恢复后,让它去复制新的主节点。

上述处理过程就可以认为整个服务或者架构的设计不是高可用的,因为整个故障转移的过程需要人介入。考虑到这点,有些公司把上述流程自动化了,但是仍然存在如下问题:第一,判断节点不可达的机制是否健全和标准。第二,如果有多个从节点,怎样保证只有一个被晋升为主节点。第三,通知客户端新的主节点机制是否足够健壮。RedisSentinel正是用于解决这些问题。

主从部署
  • 主节点 redis-1.conf
bind 127.0.0.1
daemonize yes
port 6379
timeout 0
loglevel verbose

maxclients 128
logfile "/var/logs/redis/6379.log"
dir "/Users/yueyu/Documents/data"
  • 从节点 redis-2.conf
bind 127.0.0.1
daemonize yes
port 6380
timeout 0
loglevel verbose
slaveof 127.0.0.1 6379
repl-ping-slave-period 10
maxclients 128
logfile "/var/logs/redis/6380.log"
dir "/Users/yueyu/Documents/data"
dbfilename "dump-6380.rdb"

从节点 redis-3.conf

bind 127.0.0.1
daemonize yes
port 6381
timeout 0
loglevel verbose
slaveof 127.0.0.1 6379
repl-ping-slave-period 10
maxclients 128
logfile "/var/logs/redis/6381.log"
dir "/Users/yueyu/Documents/data"
dbfilename "dump-6381.rdb"

使用redis-server [xxx-xxx.conf]启动即可。

redis-cli -h 127.0.0.1 -p 6379 info replication

在这里插入图片描述 其集群结构为: 在这里插入图片描述

redis 哨兵主从部署

上述处理过程就可以认为整个服务或者架构的设计不是高可用的,因为整个故障转移的过程需要人介入。考虑到这点,有些公司把上述流程自动化了,但是仍然存在如下问题:第一,判断节点不可达的机制是否健全和标准。第二,如果有多个从节点,怎样保证只有一个被晋升为主节点。第三,通知客户端新的主节点机制是否足够健壮。RedisSentinel正是用于解决这些问题。

RedisSentinel是一个分布式架构,其中包含若干个Sentinel节点和Redis数据节点,每个Sentinel节点会对数据节点和其余Sentinel节点进行监控,当它发现节点不可达时,会对节点做下线标识。如果被标识的是主节点,它还会和其他Sentinel节点进行“协商”,当大多数Sentinel节点都认为主节点不可达时,它们会选举出一个Sentinel节点来完成自动故障转移的工作,同时会将这个变化实时通知给Redis应用方。整个过程完全是自动的,不需要人工来介入,所以这套方案很有效地解决了Redis的高可用问题。 在这里插入图片描述 Sentinel节点本身就是独立的Redis节点,只不过它们有一些特殊,它们不存储数据,只支持部分命令。

哨兵部署

主从按照主从部署正常的去启动,哨兵只是在主从部署基础上增加了哨兵节点的部署。哨兵节点不存储数据,只做监控各个节点。

  • redis-sentinel-26379.conf
# redis-sentinel-26379.conf
port 26379
daemonize yes
logfile "/var/logs/redis/26379.log"
dir "/Users/allens/Documents/data"
sentinel monitor mymaster 127.0.0.1 6379 2

# 如果主节点配置了密码则需要配置此项
# sentinel auth-pass <master-name> <password>

# 发生故障、重新选举成功都会调用此脚本进行发送通知
# sentinel notification-script <master-name> <script-path>

# sentinel-client-reconfig-script的作用是在故障转移结束后,会触发对应路径的脚本,并向脚本发送故障转移结果的相关参数。和notificationscript类似,可以在/opt/redis/scripts/下配置了clientreconfig.sh,该脚本会接收每个Sentinel节点传过来的故障转移结果参数
# sentinel client-script <master-name> <script-path>

# Generated by CONFIG REWRITE
protected-mode no
pidfile "/var/run/redis.pid"
user default on nopass sanitize-payload ~* &* +@all
sentinel myid 216f2eb6f4bf07b60364284cd00d6bc35348fb9c
sentinel config-epoch mymaster 0
sentinel leader-epoch mymaster 0
sentinel known-replica mymaster 127.0.0.1 6381
sentinel known-replica mymaster 127.0.0.1 6380
sentinel known-sentinel mymaster 127.0.0.1 26381 70afd947f83591e59d055a70b713447aab868788
sentinel current-epoch 0
sentinel known-sentinel mymaster 127.0.0.1 26380 ea0790e024a47aaaf4eaa62204b085a594773c4c
  • redis-sentinel-26380.conf
port 26380
dir "/Users/allens/Documents/data"
logfile "/var/logs/redis/sentinel-26380.log"
daemonize yes

# 代表sentinel1节点需要监控127.0.0.1:6379这个主节点,2代表判断主节点失败至少需要2个Sentinel节点同意,mymaster是主节点的别名
sentinel monitor mymaster 127.0.0.1 6379 2

# 每个Sentinel节点都要通过定期发送ping命令来判断Redis数据节点和其余Sentinel节点是否可达,如果超过了downaftermilliseconds配置的时间且没有有效的回复,则判定节点不可达,<times>(单位为毫秒)就是超时时间。这个配置是对节点失败判定的重要依据。
# downaftermilliseconds越大,代表Sentinel节点对于节点不可达的条件越宽松,反之越严格。条件宽松有可能带来的问题是节点确实不可达了,那么应用方需要等待故障转移的时间越长,也就意味着应用方故障时间可能越长。条件严格虽然可以及时发现故障完成故障转移,但是也存在一定的误判率。
sentinel down-after-milliseconds mymaster 15000

# failovertimeout通常被解释成故障转移超时时间
# a)选出合适从节点。
# b)晋升选出的从节点为主节点。
# c)命令其余从节点复制新的主节点。
# d)等待原主节点恢复后命令它去复制新的主节点。
sentinel failover-timeout mymaster 120000

# sentinel auth-pass mymaster linlin
sentinel config-epoch mymaster 0

# Generated by CONFIG REWRITE
protected-mode no
pidfile "/var/run/redis.pid"
user default on nopass sanitize-payload ~* &* +@all
sentinel myid ea0790e024a47aaaf4eaa62204b085a594773c4c
sentinel leader-epoch mymaster 0
sentinel current-epoch 0
sentinel known-replica mymaster 127.0.0.1 6380
sentinel known-replica mymaster 127.0.0.1 6381
sentinel known-sentinel mymaster 127.0.0.1 26381 70afd947f83591e59d055a70b713447aab868788
sentinel known-sentinel mymaster 127.0.0.1 26379 216f2eb6f4bf07b60364284cd00d6bc35348fb9c
  • redis-sentinel-26381.conf
port 26381
dir "/Users/allens/Documents/data"
logfile "/var/logs/redis/sentinel-26381.log"
daemonize yes
sentinel monitor mymaster 127.0.0.1 6379 2
sentinel down-after-milliseconds mymaster 15000
sentinel failover-timeout mymaster 120000
# sentinel auth-pass mymaster allens
sentinel config-epoch mymaster 0

# Generated by CONFIG REWRITE
protected-mode no
pidfile "/var/run/redis.pid"
user default on nopass sanitize-payload ~* &* +@all
sentinel myid 70afd947f83591e59d055a70b713447aab868788
sentinel leader-epoch mymaster 0
sentinel current-epoch 0
sentinel known-replica mymaster 127.0.0.1 6380
sentinel known-replica mymaster 127.0.0.1 6381
sentinel known-sentinel mymaster 127.0.0.1 26380 ea0790e024a47aaaf4eaa62204b085a594773c4c
sentinel known-sentinel mymaster 127.0.0.1 26379 216f2eb6f4bf07b60364284cd00d6bc35348fb9c

使用redis-sentinel redis-sentinel-xxx.conf 进行启动所有redis sentinel节点。或者使用redis-server redis-sentinel-26379.conf --sentinel进行启动setinel节点。 在这里插入图片描述

redis-cli -h 127.0.0.1 -p 26379 info Sentinel

在这里插入图片描述

部署注意事项

1)Sentinel节点不应该部署在一台物理“机器”上。这里特意强调物理机是因为一台物理机做成了若干虚拟机或者现今比较流行的容器,它们虽然有不同的IP地址,但实际上它们都是同一台物理机,同一台物理机意味着如果这台机器有什么硬件故障,所有的虚拟机都会受到影响,为了实现Sentinel节点集合真正的高可用,请勿将Sentinel节点部署在同一台物理机器上。 2)部署至少三个且奇数个的Sentinel节点。3个以上是通过增加Sentinel节点的个数提高对于故障判定的准确性,因为领导者选举需要至少一半加1个节点,奇数个节点可以在满足该条件的基础上节省一个节点。有关Sentinel节点如何判断节点失败,如何选举出一个Sentinel节点进行故障转移将在9.5节进行介绍。 3)只有一套Sentinel,还是每个主节点配置一套Sentinel?Sentinel节点集合可以只监控一个主节点,也可以监控多个主节点。在这里插入图片描述

3.集群

集群介绍

RedisCluster是Redis的分布式解决方案,在3.0版本正式推出,有效地解决了Redis分布式方面的需求。当遇到单机内存、并发、流量等瓶颈时,可以采用Cluster架构方案达到负载均衡的目的。

数据分区

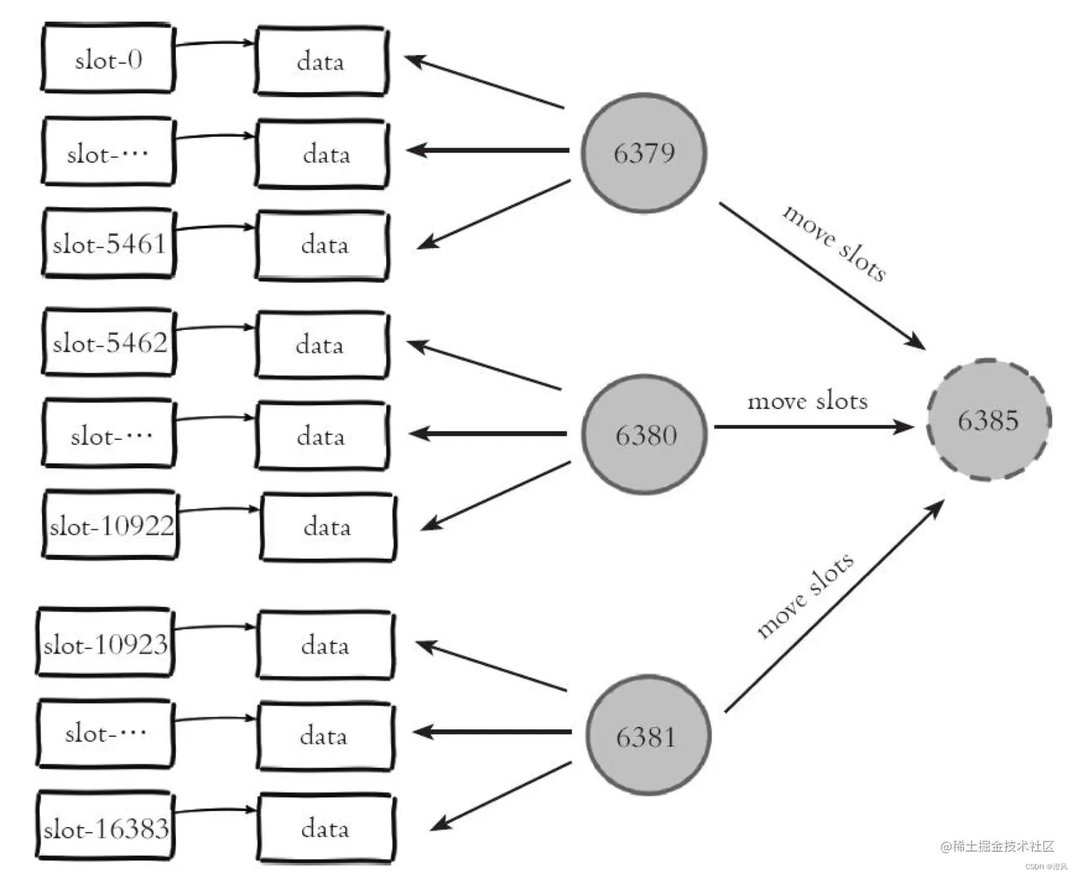
RedisCluser采用虚拟槽分区,所有的键根据哈希函数映射到0~16383整数槽内,计算公式:slot=CRC16(key)&16383。每一个节点负责维护一部分槽以及槽所映射的键值数据。 在这里插入图片描述

key = CRC16 (key) & 16383

如果我们想设计所有的一种类型的key都落在同一个节点上则我们需要设计hashtag让所有的key计算过后都分布到相同的节点。

集群的限制

1)key批量操作支持有限。如mset、mget,目前只支持具有相同slot值的key执行批量操作。对于映射为不同slot值的key由于执行mget、mget等操作可能存在于多个节点上因此不被支持。 2)key事务操作支持有限。同理只支持多key在同一节点上的事务操作,当多个key分布在不同的节点上时无法使用事务功能。 3)key作为数据分区的最小粒度,因此不能将一个大的键值对象如hash、list等映射到不同的节点。 4)不支持多数据库空间。单机下的Redis可以支持16个数据库,集群模式下只能使用一个数据库空间,即db0。 5)复制结构只支持一层,从节点只能复制主节点,不支持嵌套树状复制结构。

集群部署

集群启动流程 在这里插入图片描述

Redis集群一般由多个节点组成,节点数量至少为6个才能保证组成完整高可用的集群,集群节点少于3个就无法进行选举。

使用redis-trib.rb 快速搭建集群
  • 启动所有服务
redis-server ./redis-6379.conf
redis-server ./redis-6380.conf
redis-server ./redis-6381.conf
  • 创建集群
# 低版本redis
redis-trib.rb create --replicas 127.0.0.1:6379 127.0.0.1:6380 127.0.0.1:6381
# 高版本redis
redis-cli --cluster --replicas create 127.0.0.1:6379 127.0.0.1:6380 127.0.0.1:6381
redis-cli -h 127.0.0.1 -p 6379 keys "name*" |xargs redis-cli -h 127.0.0.1 -p 6379 del

replicas参数指定集群中每个主节点配备几个从节点,这里设置为1。我们出于测试目的使用本地IP地址127.0.0.1,如果部署节点使用不同的IP地址,redistrib.rb会尽可能保证主从节点不分配在同一机器下,因此会重新排序节点列表顺序。节点列表顺序用于确定主从角色,先主节点之后是从节点。 在这里插入图片描述 在这里插入图片描述

集群配置信息
port 6379
cluster-enabled yes
cluster-node-timeout 15000
cluster-config-file "redis-6379.conf"
logfile "/var/logs/redis/6379.log"
dir "/Users/yueyu/Documents/data"
daemonize yes

# 定义心跳(PING)间隔。
repl-ping-slave-period 10

# 集群中的节点最大不可用时长,在这个时长内,不会被判定为fail。对于master节点,当不可用时长超过此值时,它slave在延迟至少0.5秒后会发起选举进行failover成为master。Redis集群的很多其它值与cluster-node-timeout有关。
cluster-node-timeout 15000

# 如果设置为0,则slave总是尝试成为master,无论slave和master间的链接断开时间的长短。
# 如果是一个大于0的值,则最大可断开时长为:(cluster-slave-validity-factor * cluster-node-timeout)。
# 例如:当cluster-node-timeout值为5,cluster-slave-validity-factor值为10时,slave和master间的连接断开50秒内,slave不会尝试成为master。
cluster-slave-validity-factor 10

# 这个参数一定不能小于repl-ping-replica-period,可以考虑为repl-ping-replica-period的3倍或更大。定义多长时间内均PING不通时,判定心跳超时。对于redis集群,达到这个值并不会发生主从切换,主从何时切换由参数cluster-node-timeout控制,只有master状态为fail后,它的slaves才能发起选举。
repl-timeout

节点通信

在分布式存储中需要提供维护节点元数据信息的机制,所谓元数据是指:节点负责哪些数据,是否出现故障等状态信息。常见的元数据维护方式分为:集中式和P2P方式。Redis集群采用P2P的Gossip(流言)协议,Gossip协议工作原理就是节点彼此不断通信交换信息,一段时间后所有的节点都会知道集群完整的信息,这种方式类似流言传播。 在这里插入图片描述 在这里插入图片描述

  • meet消息:用于通知新节点加入。消息发送者通知接收者加入到当前集群,meet消息通信正常完成后,接收节点会加入到集群中并进行周期性的ping、pong消息交换。
  • ping消息:集群内交换最频繁的消息,集群内每个节点每秒向多个其他节点发送ping消息,用于检测节点是否在线和交换彼此状态信息。ping消息发送封装了自身节点和部分其他节点的状态数据。
  • pong消息:当接收到ping、meet消息时,作为响应消息回复给发送方确认消息正常通信。pong消息内部封装了自身状态数据。节点也可以向集群内广播自身的pong消息来通知整个集群对自身状态进行更新。
  • fail消息:当节点判定集群内另一个节点下线时,会向集群内广播一个fail消息,其他节点接收到fail消息之后把对应节点更新为下线状态。具体细节将在后面10.6节“故障转移”中说明。

总而言之就是在节点之间建立了联系之后就一直会进行ping / pong的信息的交互。

集群伸缩

  • 集群扩容 在这里插入图片描述
  • 集群收缩 在这里插入图片描述

故障恢复

当集群内某个节点出现问题时,需要通过一种健壮的方式保证识别出节点是否发生了故障。Redis集群内节点通过ping/pong消息实现节点通信,消息不但可以传播节点槽信息,还可以传播其他状态如:主从状态、节点故障等。因此故障发现也是通过消息传播机制实现的,主要环节包括:主观下线(pfail)和客观下线(fail)。

  • 主观下线:指某个节点认为另一个节点不可用,即下线状态,这个状态并不是最终的故障判定,只能代表一个节点的意见,可能存在误判情况。 在这里插入图片描述

  • 客观下线:指标记一个节点真正的下线,集群内多个节点都认为该节点不可用,从而达成共识的结果。如果是持有槽的主节点故障,需要为该节点进行故障转移。 在这里插入图片描述 1)首先统计有效的下线报告数量,如果小于集群内持有槽的主节点总数的一半则退出。 2)当下线报告大于槽主节点数量一半时,标记对应故障节点为客观下线状态。 3)向集群广播一条fail消息,通知所有的节点将故障节点标记为客观下线,fail消息的消息体只包含故障节点的ID。 在这里插入图片描述 在这里插入图片描述 优先级: 所有的从节点中复制偏移量最大的将提前触发故障选举流程

然后会把cluster setslot {slot} node {nodeid}

Redis集群没有直接使用从节点进行领导者选举,主要因为从节点数必须大于等于3个才能保证凑够N/2+1个节点,将导致从节点资源浪费。使用集群内所有持有槽的主节点进行领导者选举,即使只有一个从节点也可以完成选举过程。

集群命令

cluster nodes # 查看所有节点信息
cluster info # 查看集群状态
redis -c -h xxx -p xxx -a xxx
cluster setslot 4096 import 【节点id# 目标节点导入到槽4096
cluster getkeysinslot 4096 100
redis-cli --cluster reshard 127.0.0.1:xxxx # 工具来进行迁移hash槽

4.集群和哨兵的优缺点对比

集群可以横向扩展服务,离散分布所有的key到不同的节点,而主从每一台的key/value都是一样的,假如key特别多且value特别大。主从所有节点都要扩容才能支撑。而集群key 通过hash散落在各个节点上,理论上可以扩充到很大的容量。当然集群过大会受到网络方面的限制,比如假如集群过大,集群之间的通信会占用巨量的带宽。

redis 配置参考

daemonize no
# Redis默认是不作为守护进程来运行的。你可以把这个设置为"yes"让它作为守护进程来运行。
# 注意,当作为守护进程的时候,Redis会把进程ID写到 /var/run/redis.pid

pidfile /var/run/redis.pid
# 当以守护进程方式运行的时候,Redis会把进程ID默认写到 /var/run/redis.pid。你可以在这里修改路径。

port 6379
# 接受连接的特定端口,默认是6379。
# 如果端口设置为0,Redis就不会监听TCP套接字。

bind 127.0.0.1
# 如果你想的话,你可以绑定单一接口;如果这里没单独设置,那么所有接口的连接都会被监听。

unixsocket /tmp/redis.sock
# unix指定监听socket,指定用来监听连接的unxi套接字的路径。这个没有默认值,所以如果你不指定的话,Redis就不会通过unix套接字来监听。

unixsocketperm 755
#当指定监听为socket时,可以指定其权限为755

timeout 0
#一个客户端空闲多少秒后关闭连接。(0代表禁用,永不关闭)

loglevel verbose
# 设置服务器调试等级。
# 可能值:
# debug (很多信息,对开发/测试有用)
# verbose (很多精简的有用信息,但是不像debug等级那么多)
# notice (适量的信息,基本上是你生产环境中需要的程度)
# warning (只有很重要/严重的信息会记录下来)

# logfile "/var/logs/redis/6379.log"	   # 日志文件
logfile stdout
# 指明日志文件名。也可以使用"stdout"来强制让Redis把日志信息写到标准输出上。
# 注意:如果Redis以守护进程方式运行,而你设置日志显示到标准输出的话,那么日志会发送到 /dev/null

syslog-enabled no
# 要使用系统日志记录器很简单,只要设置 "syslog-enabled" 为 "yes" 就可以了。
# 然后根据需要设置其他一些syslog参数就可以了。

syslog-ident redis
# 指明syslog身份

syslog-facility local0
# 指明syslog的设备。必须是一个用户或者是 LOCAL0 ~ LOCAL7 之一

databases 16
# 设置数据库个数。默认数据库是 DB 0,你可以通过SELECT <dbid> WHERE dbid(0~'databases' - 1)来为每个连接使用不同的数据库。

########################################## 快照 ##########################################

save 900 1
save 300 10
save 60 10000
# 把数据库存到磁盘上:
# save <seconds> <changes>
# 会在指定秒数和数据变化次数之后把数据库写到磁盘上。
#
# 下面的例子将会进行把数据写入磁盘的操作:
# 900秒(15分钟)之后,且至少1次变更
# 300秒(5分钟)之后,且至少10次变更
# 60秒之后,且至少10000次变更
#
# 注意:你要想不写磁盘的话就把所有 "save" 设置注释掉就行了。

rdbcompression yes

# 当导出到 .rdb 数据库时是否用LZF压缩字符串对象。
# 默认设置为 "yes",所以几乎总是生效的。
# 如果你想节省CPU的话你可以把这个设置为 "no",但是如果你有可压缩的key的话,那数据文件就会更大了。

dbfilename dump.rdb
# 数据库的文件名

dir ./
# 工作目录
# 数据库会写到这个目录下,文件名就是上面的 "dbfilename" 的值。
# 累加文件也放这里。
# 注意你这里指定的必须是目录,不是文件名。

########################################## 同步 ##########################################

slaveof <masterip> <masterport>
# 主从同步。通过 slaveof 配置来实现Redis实例的备份。
# 注意,这里是本地从远端复制数据。也就是说,本地可以有不同的数据库文件、绑定不同的IP、监听不同的端口。

masterauth <master-password>
# 如果master设置了密码(通过下面的 "requirepass" 选项来配置),那么slave在开始同步之前必须进行身份验证,否则它的同步请求会被拒绝。

slave-serve-stale-data yes
# 当一个slave失去和master的连接,或者同步正在进行中,slave的行为有两种可能:
#
# 1) 如果 slave-serve-stale-data 设置为 "yes" (默认值),slave会继续响应客户端请求,可能是正常数据,也可能是还没获得值的空数据。
# 2) 如果 slave-serve-stale-data 设置为 "no",slave会回复"正在从master同步(SYNC with master in progress)"来处理各种请求,除了 INFO 和 SLAVEOF 命令。

repl-ping-slave-period 10
# slave根据指定的时间间隔向服务器发送ping请求。
# 时间间隔可以通过 repl_ping_slave_period 来设置。
# 默认10。

repl-timeout 60
# 下面的选项设置了大块数据I/O、向master请求数据和ping响应的过期时间。
# 默认值60秒。
# 一个很重要的事情是:确保这个值比 repl-ping-slave-period 大,否则master和slave之间的传输过期时间比预想的要短。

########################################## 安全 ##########################################

requirepass foobared
# 要求客户端在处理任何命令时都要验证身份和密码。
# 这在你信不过来访者时很有用。
# 为了向后兼容的话,这段应该注释掉。而且大多数人不需要身份验证(例如:它们运行在自己的服务器上。)
# 警告:因为Redis太快了,所以居心不良的人可以每秒尝试150k的密码来试图破解密码。
# 这意味着你需要一个高强度的密码,否则破解太容易了。

rename-command CONFIG ""
# 命令重命名
# 在共享环境下,可以为危险命令改变名字。比如,你可以为 CONFIG 改个其他不太容易猜到的名字,这样你自己仍然可以使用,而别人却没法做坏事了。
# 例如:
# rename-command CONFIG b840fc02d524045429941cc15f59e41cb7be6c52
# 甚至也可以通过给命令赋值一个空字符串来完全禁用这条命令:


################################### 限制 ####################################

maxclients 128
# 默认不配置的话是10000个客户端数,推荐使用默认配置即可
# 设置最多同时连接客户端数量。
# 默认没有限制,这个关系到Redis进程能够打开的文件描述符数量。
# 特殊值"0"表示没有限制。
# 一旦达到这个限制,Redis会关闭所有新连接并发送错误"达到最大用户数上限(max number of clients reached)"

maxmemory <bytes>
# 不要用比设置的上限更多的内存。一旦内存使用达到上限,Redis会根据选定的回收策略(参见:maxmemmory-policy)删除key。
# 如果因为删除策略问题Redis无法删除key,或者策略设置为 "noeviction",Redis会回复需要更多内存的错误信息给命令。
# 例如,SET,LPUSH等等。但是会继续合理响应只读命令,比如:GET。
# 在使用Redis作为LRU缓存,或者为实例设置了硬性内存限制的时候(使用 "noeviction" 策略)的时候,这个选项还是满有用的。
# 警告:当一堆slave连上达到内存上限的实例的时候,响应slave需要的输出缓存所需内存不计算在使用内存当中。
# 这样当请求一个删除掉的key的时候就不会触发网络问题/重新同步的事件,然后slave就会收到一堆删除指令,直到数据库空了为止。
# 简而言之,如果你有slave连上一个master的话,那建议你把master内存限制设小点儿,确保有足够的系统内存用作输出缓存。
# (如果策略设置为"noeviction"的话就不无所谓了)

maxmemory-policy volatile-lru
# 内存策略:如果达到内存限制了,Redis如何删除key。你可以在下面五个策略里面选:
#
# volatile-lru -> 根据LRU算法生成的过期时间来删除。
# allkeys-lru -> 根据LRU算法删除任何key。
# volatile-random -> 根据过期设置来随机删除key。
# allkeys->random -> 无差别随机删。
# volatile-ttl -> 根据最近过期时间来删除(辅以TTL)
# noeviction -> 谁也不删,直接在写操作时返回错误。
#
# 注意:对所有策略来说,如果Redis找不到合适的可以删除的key都会在写操作时返回一个错误。
#
# 这里涉及的命令:set setnx setex append
# incr decr rpush lpush rpushx lpushx linsert lset rpoplpush sadd
# sinter sinterstore sunion sunionstore sdiff sdiffstore zadd zincrby
# zunionstore zinterstore hset hsetnx hmset hincrby incrby decrby
# getset mset msetnx exec sort
#
# 默认值如下:

maxmemory-samples 3
# LRU和最小TTL算法的实现都不是很精确,但是很接近(为了省内存),所以你可以用样例做测试。
# 例如:默认Redis会检查三个key然后取最旧的那个,你可以通过下面的配置项来设置样本的个数。


############################## 纯累加模 ###############################

appendonly no
# 默认情况下,Redis是异步的把数据导出到磁盘上。这种情况下,当Redis挂掉的时候,最新的数据就丢了。
# 如果不希望丢掉任何一条数据的话就该用纯累加模式:一旦开启这个模式,Redis会把每次写入的数据在接收后都写入 appendonly.aof 文件。
# 每次启动时Redis都会把这个文件的数据读入内存里。
#
# 注意,异步导出的数据库文件和纯累加文件可以并存(你得把上面所有"save"设置都注释掉,关掉导出机制)。
# 如果纯累加模式开启了,那么Redis会在启动时载入日志文件而忽略导出的 dump.rdb 文件。
#
# 重要:查看 BGREWRITEAOF 来了解当累加日志文件太大了之后,怎么在后台重新处理这个日志文件。

appendfilename appendonly.aof
# 纯累加文件名字(默认:"appendonly.aof")

appendfsync always
appendfsync everysec
appendfsync no
# fsync() 请求操作系统马上把数据写到磁盘上,不要再等了。
# 有些操作系统会真的把数据马上刷到磁盘上;有些则要磨蹭一下,但是会尽快去做。
# Redis支持三种不同的模式:
# no:不要立刻刷,只有在操作系统需要刷的时候再刷。比较快。
# always:每次写操作都立刻写入到aof文件。慢,但是最安全。
# everysec:每秒写一次。折衷方案。
# 默认的 "everysec" 通常来说能在速度和数据安全性之间取得比较好的平衡。
# 如果你真的理解了这个意味着什么,那么设置"no"可以获得更好的性能表现(如果丢数据的话,则只能拿到一个不是很新的快照);
# 或者相反的,你选择 "always" 来牺牲速度确保数据安全、完整。
# 如果拿不准,就用 "everysec"


no-appendfsync-on-rewrite no
# 如果AOF的同步策略设置成 "always" 或者 "everysec",那么后台的存储进程(后台存储或写入AOF日志)会产生很多磁盘I/O开销。
# 某些Linux的配置下会使Redis因为 fsync() 而阻塞很久。
# 注意,目前对这个情况还没有完美修正,甚至不同线程的 fsync() 会阻塞我们的 write(2) 请求。
#
# 为了缓解这个问题,可以用下面这个选项。它可以在 BGSAVE 或 BGREWRITEAOF 处理时阻止 fsync()。
#
# 这就意味着如果有子进程在进行保存操作,那么Redis就处于"不可同步"的状态。
# 这实际上是说,在最差的情况下可能会丢掉30秒钟的日志数据。(默认Linux设定)
#
# 如果你有延迟的问题那就把这个设为 "yes",否则就保持 "no",这是保存持久数据的最安全的方式。

auto-aof-rewrite-percentage 100
auto-aof-rewrite-min-size 64mb
# 自动重写AOF文件
# 如果AOF日志文件大到指定百分比,Redis能够通过 BGREWRITEAOF 自动重写AOF日志文件。
#
# 工作原理:Redis记住上次重写时AOF日志的大小(或者重启后没有写操作的话,那就直接用此时的AOF文件),
# 基准尺寸和当前尺寸做比较。如果当前尺寸超过指定比例,就会触发重写操作。
#
# 你还需要指定被重写日志的最小尺寸,这样避免了达到约定百分比但尺寸仍然很小的情况还要重写。
# 指定百分比为0会禁用AOF自动重写特性。


################################## 慢查询日志 ###################################

slowlog-log-slower-than 10000
# Redis慢查询日志可以记录超过指定时间的查询。运行时间不包括各种I/O时间。
# 例如:连接客户端,发送响应数据等。只计算命令运行的实际时间(这是唯一一种命令运行线程阻塞而无法同时为其他请求服务的场景)
#
# 你可以为慢查询日志配置两个参数:一个是超标时间,单位为微妙,记录超过个时间的命令。
# 另一个是慢查询日志长度。当一个新的命令被写进日志的时候,最老的那个记录会被删掉。
#
# 下面的时间单位是微秒,所以1000000就是1秒。注意,负数时间会禁用慢查询日志,而0则会强制记录所有命令。

slowlog-max-len 128
# 这个长度没有限制。只要有足够的内存就行。你可以通过 SLOWLOG RESET 来释放内存。(译者注:日志居然是在内存里的Orz)


################################ 虚拟内存 ###############################


### 警告!虚拟内存在Redis 2.4是反对的。
### 非常不鼓励使用虚拟内存!!

vm-enabled no
vm-enabled yes
# 虚拟内存可以使Redis在内存不够的情况下仍然可以将所有数据序列保存在内存里。
# 为了做到这一点,高频key会调到内存里,而低频key会转到交换文件里,就像操作系统使用内存页一样。
#
# 要使用虚拟内存,只要把 "vm-enabled" 设置为 "yes",并根据需要设置下面三个虚拟内存参数就可以了。

vm-swap-file /tmp/redis.swap
# 这是交换文件的路径。估计你猜到了,交换文件不能在多个Redis实例之间共享,所以确保每个Redis实例使用一个独立交换文件。
# 最好的保存交换文件(被随机访问)的介质是固态硬盘(SSD)。
# *** 警告 *** 如果你使用共享主机,那么默认的交换文件放到 /tmp 下是不安全的。
# 创建一个Redis用户可写的目录,并配置Redis在这里创建交换文件。

vm-max-memory 0
# "vm-max-memory" 配置虚拟内存可用的最大内存容量。
# 如果交换文件还有空间的话,所有超标部分都会放到交换文件里。
#
# "vm-max-memory" 设置为0表示系统会用掉所有可用内存。
# 这默认值不咋地,只是把你能用的内存全用掉了,留点余量会更好。
# 例如,设置为剩余内存的60%-80%

vm-page-size 32
# Redis交换文件是分成多个数据页的。
# 一个可存储对象可以被保存在多个连续页里,但是一个数据页无法被多个对象共享。
# 所以,如果你的数据页太大,那么小对象就会浪费掉很多空间。
# 如果数据页太小,那用于存储的交换空间就会更少(假定你设置相同的数据页数量)
#
# 如果你使用很多小对象,建议分页尺寸为64或32个字节。
# 如果你使用很多大对象,那就用大一些的尺寸。
# 如果不确定,那就用默认值 :)

vm-pages 134217728
# 交换文件里数据页总数。
# 根据内存中分页表(已用/未用的数据页分布情况),磁盘上每8个数据页会消耗内存里1个字节。
#
# 交换区容量 = vm-page-size * vm-pages
#
# 根据默认的32字节的数据页尺寸和134217728的数据页数来算,Redis的数据页文件会占4GB,而内存里的分页表会消耗16MB内存。
#
# 为你的应验程序设置最小且够用的数字比较好,下面这个默认值在大多数情况下都是偏大的。

vm-max-threads 4
# 同时可运行的虚拟内存I/O线程数。
# 这些线程可以完成从交换文件进行数据读写的操作,也可以处理数据在内存与磁盘间的交互和编码/解码处理。
# 多一些线程可以一定程度上提高处理效率,虽然I/O操作本身依赖于物理设备的限制,不会因为更多的线程而提高单次读写操作的效率。
#
# 特殊值0会关闭线程级I/O,并会开启阻塞虚拟内存机制。


############################### 高级配置 ###############################

hash-max-zipmap-entries 512
hash-max-zipmap-value 64
# 当有大量数据时,适合用哈希编码(需要更多的内存),元素数量上限不能超过给定限制。
# 你可以通过下面的选项来设定这些限制:

list-max-ziplist-entries 512
list-max-ziplist-value 64
# 与哈希相类似,数据元素较少的情况下,可以用另一种方式来编码从而节省大量空间。
# 这种方式只有在符合下面限制的时候才可以用:

set-max-intset-entries 512
# 还有这样一种特殊编码的情况:数据全是64位无符号整型数字构成的字符串。
# 下面这个配置项就是用来限制这种情况下使用这种编码的最大上限的。

zset-max-ziplist-entries 128
zset-max-ziplist-value 64
# 与第一、第二种情况相似,有序序列也可以用一种特别的编码方式来处理,可节省大量空间。
# 这种编码只适合长度和元素都符合下面限制的有序序列:

activerehashing yes
# 哈希刷新,每100个CPU毫秒会拿出1个毫秒来刷新Redis的主哈希表(顶级键值映射表)。
# redis所用的哈希表实现(见dict.c)采用延迟哈希刷新机制:你对一个哈希表操作越多,哈希刷新操作就越频繁;
# 反之,如果服务器非常不活跃那么也就是用点内存保存哈希表而已。
#
# 默认是每秒钟进行10次哈希表刷新,用来刷新字典,然后尽快释放内存。
#
# 建议:
# 如果你对延迟比较在意的话就用 "activerehashing no",每个请求延迟2毫秒不太好嘛。
# 如果你不太在意延迟而希望尽快释放内存的话就设置 "activerehashing yes"。

client-output-buffer-limit normal 0 0 0
client-output-buffer-limit slave 256mb 64mb 60
client-output-buffer-limit pubsub 32mb 8mb 60
# 客户端输出缓存限制强迫断开读取速度比较慢的客户端
# 有三种类型的限制
# normal -> 正常的客户端包括监控客户端
# slave -> 从客户端
# pubsub -> 客户端至少订阅了一个频道或者模式
# 客户端输出缓存限制语法如下(时间单位:秒)
# client-output-buffer-limit <类别> <强制限制> <软性限制> <软性时间>
# 达到强制限制缓存大小,立刻断开链接。
# 达到软性限制,仍然会有软性时间大小的链接时间
# 默认正常客户端无限制,只有请求后,异步客户端数据请求速度快于它能读取数据的速度
# 订阅模式和主从客户端又默认限制,因为它们都接受推送。
# 强制限制和软性限制都可以设置为0来禁用这个特性

hz 10
# 设置Redis后台任务执行频率,比如清除过期键任务。
# 设置范围为1到500,默认为10.越大CPU消耗越大,延迟越小。
# 建议不要超过100

aof-rewrite-incremental-fsync yes
# 当子进程重写AOF文件,以下选项开启时,AOF文件会每产生32M数据同步一次。
# 这有助于更快写入文件到磁盘避免延迟


################################## 包含 ###################################

include /path/to/local.conf
include /path/to/other.conf
# 包含一个或多个其他配置文件。
# 这在你有标准配置模板但是每个redis服务器又需要个性设置的时候很有用。
# 包含文件特性允许你引人其他配置文件,所以好好利用吧。