HashMap

221 阅读11分钟

1、HashMap的数据结构

JDK8以前是数组和链表结合在一起使用也就是链表散列,结合了数组和链表的优点,JDK8以后,当链表长度超过8时,链表转换为红黑树。 相比于JDK8hash方法 ,JDK7的hash方法的性能会稍差一点点,因为毕竟扰动了4次。

2、HashMap的工作原理

HashMap底层是hash数组和单向链表实现,数组中的每个元素都是链表,由Node内部类(实现 Map.Entry接口)实现,HashMap通过put和get方法存储和获取。

2.1、存储对象时,将 KV 键值传给put()方法

  1. 第一步:调用hash(K)方法计算K的hash值,然后结合数组长度,计算得数组下标;
  2. 第二步:调整数组大小(如果当前数组的长度小于64,那么会选择先进行数组扩容,而不是转换为红黑树);
  3. 第三步:
    • 如果K的hash值在HashMap中不存在,则执行插入,若存在,则发生碰撞;
    • 如果K的hash值在HashMap中存在,且它们两者 equals 返回 true,则更新键值对;
    • 如果K的hash值在HashMap中存在,且它们两者 equals 返回 false,则插入链表的尾部(尾插法)或者红黑树中(树的添加方式)。 (JDK 1.7 之前使用头插法、JDK 1.8 使用尾插法) (注意:当碰撞导致链表大于TREEIFY_THRESHOLD=8时,就把链表转换成红黑树)

2.2、获取对象时,将 K 传给 get() 方法

  1. 调用 hash(K) 方法(计算 K 的 hash 值)从而获取该键值所在链表的数组下标;
  2. 顺序遍历链表,equals()方法查找相同 Node 链表中 K 值对应的 V 值。

hashCode 是定位的,存储位置;equals是定性的,比较两者是否相等。

3、当两个对象的 hashCode 相同会发生什么

因为 hashCode 相同,不一定就是相等的(equals方法比较),所以两个对象所在数组的下标相同,"碰撞"就此发生。又因为 HashMap 使用链表存储对象,这个 Node 会存储到链表中。

4、你知道 hash 的实现吗?为什么要这样实现

JDK 1.8 中,是通过 hashCode() 的高 16 位异或低 16 位实现的:(h = k.hashCode()) ^ (h >>> 16),主要是从速度,功效和质量来考虑的,减少系统的开销,也不会造成因为高位没有参与下标的计算,从而引起的碰撞。

5、为什么要用异或运算符

保证了对象的 hashCode 的 32 位值只要有一位发生改变,整个 hash() 返回值就会改变。尽可能的减少碰撞。

6、HashMap 的 table 的容量如何确定?loadFactor 是什么?该容量如何变化?这种变化会带来什么问题?

  1. table 数组大小是由 capacity 这个参数确定的,默认是16,也可以构造时传入,最大限制是1<<30;
  2. loadFactor 是装载因子,主要目的是用来确认table 数组是否需要动态扩展,默认值是0.75,比如table 数组大小为 16,装载因子为 0.75 时,threshold 就是12,当 table 的实际大小超过 12 时,table就需要动态扩容;
  3. 扩容时,调用 resize() 方法,将 table 长度变为原来的两倍(注意是 table 长度,而不是 threshold)
  4. 如果数据很大的情况下,扩展时将会带来性能的损失,在性能要求很高的地方,这种损失很可能很致命。

7、HashMap 中 put 方法的过程

先调用哈希函数获取Key对应的hash值,再计算其数组下标;

  1. 如果没有出现哈希冲突,则直接放入数组;
  2. 如果出现哈希冲突,则以链表的方式放在链表后面;
    • 如果链表长度超过阀值( TREEIFY THRESHOLD==8),就把链表转成红黑树,链表长度低于6,就把红黑树转回链表;
    • 如果结点的key已经存在,则替换其value即可;
    • 如果集合中的键值对大于12,调用resize方法进行数组扩容。

8、数组扩容的过程

创建一个新的数组,其容量为旧数组的两倍,并重新计算旧数组中结点的存储位置。结点在新数组中的位置只有两种,原下标位置或原下标+旧数组的大小。

9、拉链法导致的链表过深问题为什么不用二叉查找树代替,而选择红黑树?为什么不一直使用红黑树?

之所以选择红黑树是为了解决二叉查找树的缺陷,二叉查找树在特殊情况下会变成一条线性结构(这就跟原来使用链表结构一样了,造成很深的问题),遍历查找会非常慢。而红黑树在插入新数据后可能需要通过左旋,右旋、变色这些操作来保持平衡,引入红黑树就是为了查找数据快,解决链表查询深度的问题,我们知道红黑树属于平衡二叉树,但是为了保持“平衡”是需要付出代价的,但是该代价所损耗的资源要比遍历线性链表要少,所以当长度大于8的时候,会使用红黑树,如果链表长度很短的话,根本不需要引入红黑树,引入反而会慢。

10、说说你对红黑树的见解

  1. 每个节点非红即黑
  2. 根节点总是黑色的
  3. 如果节点是红色的,则它的子节点必须是黑色的(反之不一定)
  4. 每个叶子节点都是黑色的空节点(NIL节点)
  5. 从根节点到叶节点或空子节点的每条路径,必须包含相同数目的黑色节点(即相同的黑色高度)

11、jdk8中对 HashMap 做了哪些改变

在java 1.8中,如果链表的长度超过了8,那么链表将转换为红黑树(桶的数量必须大于64,小于64的时候只会扩容)。发生hash碰撞时,java 1.7 会在链表的头部插入,而java 1.8会在链表的尾部插入。在java 1.8中,Entry被Node替代(换了一个马甲)。

12、HashMap,LinkedHashMap,TreeMap 有什么区别

  1. HashMap 参考其他问题;
  2. LinkedHashMap 保存了记录的插入顺序,在用 Iterator 遍历时,先取到的记录肯定是先插入的;遍历比 HashMap 慢;
  3. TreeMap 实现 SortMap 接口,能够把它保存的记录根据键排序(默认按键值升序排序,也可以指定排序的比较器)

13、HashMap & TreeMap & LinkedHashMap 使用场景

一般情况下,使用最多的是 HashMap。

  1. HashMap:在 Map 中插入、删除和定位元素时;
  2. TreeMap:在需要按自然顺序或自定义顺序遍历键的情况下;
  3. LinkedHashMap:在需要输出的顺序和输入的顺序相同的情况下。

14、HashMap 和 HashTable 有什么区别

① HashMap 是线程不安全的,HashTable 是线程安全的;
② 由于线程安全,所以 HashTable 的效率比不上 HashMap;
③ HashMap最多只允许一条记录的键为null,允许多条记录的值为null,而 HashTable不允许;
④ HashMap 默认初始化数组的大小为16,HashTable 为 11,前者扩容时,扩大两倍,后者扩大两倍+1;
⑤ HashMap 需要重新计算 hash 值,而 HashTable 直接使用对象的 hashCode

15、Java 中的另一个线程安全的与 HashMap 极其类似的类是什么?同样是线程安全,它与 HashTable 在线程同步上有什么不同

  1. ConcurrentHashMap 类(是 Java并发包 java.util.concurrent 中提供的一个线程安全且高效的 HashMap 实现)。
  2. HashTable 是使用 synchronize 关键字加锁的原理(就是对对象加锁);而针对 ConcurrentHashMap,在 JDK 1.7 中采用 分段锁的方式;JDK 1.8 中直接采用了CAS(无锁算法)+ synchronized。

16、HashMap & ConcurrentHashMap 的区别

除了加锁,原理上无太大区别。另外,HashMap 的键值对允许有null,但是ConCurrentHashMap 都不允许。

17、为什么 ConcurrentHashMap 比 HashTable 效率要高

  1. HashTable 使用一把锁(锁住整个链表结构)处理并发问题,多个线程竞争一把锁,容易阻塞;
  2. ConcurrentHashMap:
    • JDK 1.7 中使用分段锁(ReentrantLock + Segment + HashEntry),相当于把一个 HashMap 分成多个段,每段分配一把锁,这样支持多线程访问。锁粒度:基于 Segment,包含多个 HashEntry。
    • JDK 1.8 中使用 CAS + synchronized + Node + 红黑树。锁粒度:Node(首结点)(实现 Map.Entry)。锁粒度降低了。

18、针对 ConcurrentHashMap 锁机制具体分析(JDK 1.7 VS JDK 1.8)

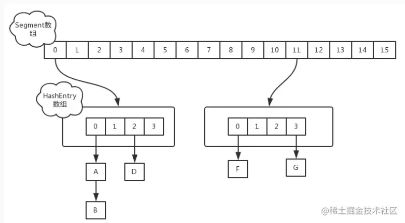
JDK 1.7 中,采用分段锁的机制,实现并发的更新操作,底层采用数组+链表的存储结构,包括两个核心静态内部类 Segment 和 HashEntry。

① Segment 继承 ReentrantLock(重入锁) 用来充当锁的角色,每个 Segment 对象守护每个散列映射表的若干个桶;
② HashEntry 用来封装映射表的键-值对;
③ 每个桶是由若干个 HashEntry 对象链接起来的链表

e76bfb613d90f9ef0a075c91bf72e7f2.png

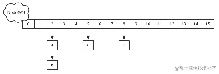
JDK 1.8 中,采用Node + CAS + Synchronized来保证并发安全。取消类 Segment,直接用 table 数组存储键值对;当 HashEntry 对象组成的链表长度超过 TREEIFY_THRESHOLD 时,链表转换为红黑树,提升性能。底层变更为数组 + 链表 + 红黑树。

5523d23606c76ac425d0a079a678f519.png

19、ConcurrentHashMap 在 JDK 1.8 中,为什么要使用内置锁 synchronized 来代替重入锁 ReentrantLock

① 粒度降低了;
② JVM 开发团队没有放弃 synchronized,而且基于 JVM 的 synchronized 优化空间更大,更加自然。
③ 在大量的数据操作下,对于 JVM 的内存压力,基于 API 的 ReentrantLock 会开销更多的内存。

20、ConcurrentHashMap 简单介绍

① 重要的常量:private transient volatile int sizeCtl;

  1. 当为负数时,-1 表示正在初始化,-N 表示 N - 1 个线程正在进行扩容;
  2. 当为 0 时,表示 table 还没有初始化;
  3. 当为其他正数时,表示初始化或者下一次进行扩容的大小。

② 数据结构:

  1. Node 是存储结构的基本单元,继承 HashMap 中的 Entry,用于存储数据;
  2. TreeNode 继承 Node,但是数据结构换成了二叉树结构,是红黑树的存储结构,用于红黑树中存储数据;
  3. TreeBin 是封装 TreeNode 的容器,提供转换红黑树的一些条件和锁的控制。

③、存储对象时(put() 方法):

  1. 如果没有初始化,就调用 initTable() 方法来进行初始化;
  2. 如果没有 hash 冲突就直接 CAS 无锁插入;
  3. 如果需要扩容,就先进行扩容;
  4. 如果存在 hash 冲突,就加锁来保证线程安全,两种情况:一种是链表形式就直接遍历到尾端插入,一种是红黑树就按照红黑树结构插入;
  5. 如果该链表的数量大于阀值 8,就要先转换成红黑树的结构,break 再一次进入循
  6. 如果添加成功就调用 addCount() 方法统计 size,并且检查是否需要扩容。

④ 扩容方法 transfer():
默认容量为 16,扩容时,容量变为原来的两倍。helpTransfer():调用多个工作线程一起帮助进行扩容,这样的效率就会更高。

⑤、获取对象时(get()方法):

  1. 计算 hash 值,定位到该 table 索引位置,如果是首结点符合就返回;
  2. 如果遇到扩容时,会调用标记正在扩容结点 ForwardingNode.find()方法,查找该结点,匹配就返回;
  3. 以上都不符合的话,就往下遍历结点,匹配就返回,否则最后就返回 null。

21、ConcurrentHashMap 的并发度是什么

程序运行时能够同时更新 ConccurentHashMap 且不产生锁竞争的最大线程数。默认为 16,且可以在构造函数中设置。当用户设置并发度时,ConcurrentHashMap 会使用大于等于该值的最小2幂指数作为实际并发度(假如用户设置并发度为17,实际并发度则为32)

22、ConcurrentHashMap的size是如何保证线程安全的

22.1、JDK7

1.进行第一遍遍历segments数组,将每个segemnt的count加起来作为总数,期间把每个segment的modCount加起来sum作为结果是否被修改的判断依据。 这里需要提一下modCount,这个是当segment有任何操作都会进行一次增量操作,代表的是对Segment中元素的数量造成影响的操作的次数,这个值只增不减!!!!只增不减很重要,这样就不会出现一个segment+1,导致modcount+1,而另一个segment-1,即modcount-1 ,从而在统计所有的时候modcount没有变化。

2.size操作就是遍历了两次所有的Segments,每次记录Segment的modCount值,然后将两次的modCount进行比较,如果相同,则表示期间没有发生过写入操作,就将原先遍历的结果返回,如果不相同,则把这个过程再重复做一次,如果再不相同,则就需要将所有的Segment都锁住,然后一个一个遍历了。

3.如果经判断发现两次统计出的modCount并不一致,那就如上所说,要重新启用全部segment加锁的方式来进行count的获取和统计了,这样在此期间每个segement都被锁住,无法进行其他操作,统计出的count自然很准确。

22.2、JDK8

使用的是CAS和Volatile或synchronized来保证线程安全