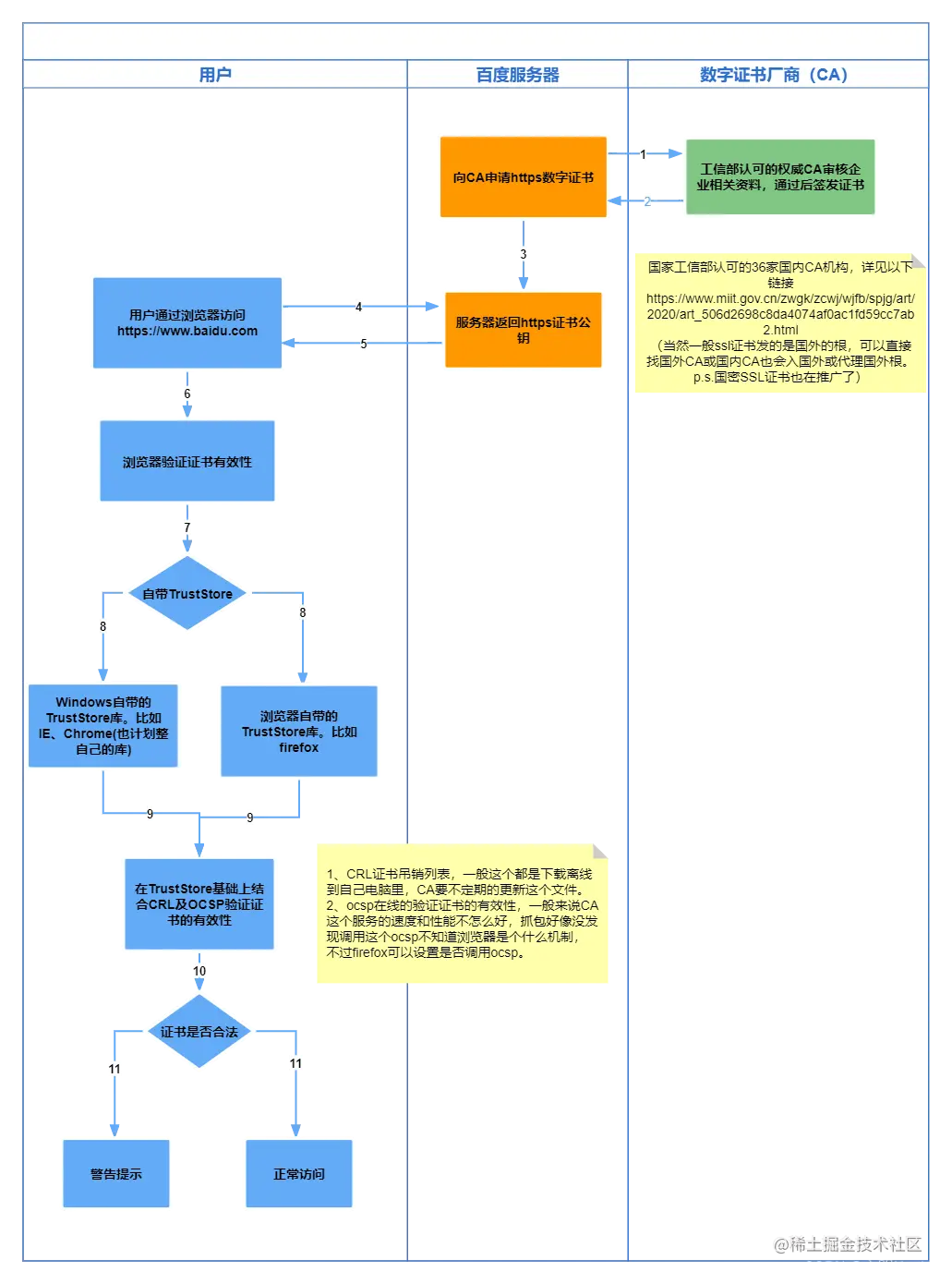
Https证书-浏览器是如何验证的? 栈江湖 2022-06-14 242 阅读1分钟 1、CRL证书吊销列表,一般这个都是下载离线到自己电脑里,CA要不定期的更新这个文件。2、ocsp在线的验证证书的有效性,一般来说CA这个服务的速度和性能不怎么好,抓包好像没发现调用这个ocsp不知道浏览器是个什么机制,不过firefox可以设置是否调用ocsp。