Vue 每个生命周期都做了什么

2,398 阅读3分钟

持续创作,加速成长!这是我参与「掘金日新计划 · 6 月更文挑战」的第16天,点击查看活动详情

Vue 每个生命周期都做了什么?

这是一个很简单的题目,在了解这个之前,我们先来了解一下 Vue的生命周期

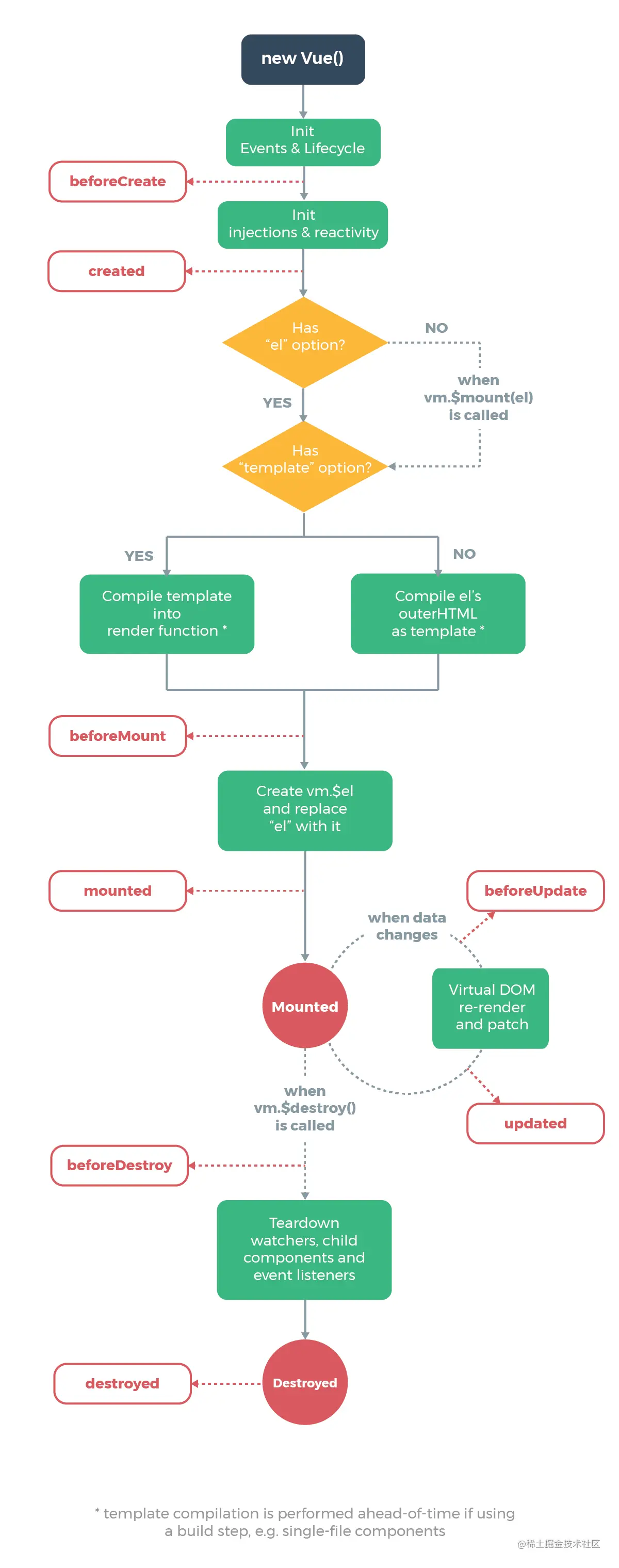
Vue 生命周期

image.png

  • beforeCreate
    • 初始化一个空的 Vue 实例,data methods 等尚未被初始化,无法调用。
  • created
    • Vue 实例初始化完成,data methods 都已初始化完成,可调用。但尚未开始渲染模板。
  • beforeMount
    • 编译模板,调用 render 函数生成 vdom ,但还没有开始渲染 DOM
  • mounted
    • 渲染 DOM 完成,页面更新。组件创建完成,开始进入运行阶段。
  • beforeUpdate
    • 在数据发生改变后,DOM 被更新之前被调用。这里适合在现有 DOM 将要被更新之前访问它,比如移除手动添加的事件监听器。
  • updated
    • 在数据更改导致的虚拟 DOM 重新渲染和更新完毕之后被调用。

注意,尽量不要在 updated 中继续修改数据,否则可能会触发死循环。

  • onActivated
    • keep-alive 缓存的组件激活时调用。
  • onDeactivated
    • keep-alive 缓存的组件停用时调用。
  • beforeUnmount
    • 组件进入销毁阶段。
    • 卸载组件实例后调用,在这个阶段,实例仍然是完全正常的。
    • 移除、解绑一些全局事件、自定义事件,可以在此时操作。
  • unmounted
    • 卸载组件实例后调用。调用此钩子时,组件实例的所有指令都被解除绑定,所有事件侦听器都被移除,所有子组件实例被卸载。

再来一问:如果有组件嵌套,子组件和父组件的生命周期自行顺序如何?

加载渲染过程

  • beforeCreate
  • created
  • beforeMount
  • beforeCreate
  • created
  • beforeMount
  • mounted
  • mounted

销毁过程

  • beforeDestroy
  • beforeDestroy
  • destroyed
  • destroyed

再来一问:在加载渲染的过程中如何正确的操作 DOM?

mountedupdated 都不会保证所有子组件都挂载完成,如果想等待所有视图都渲染完成,需要使用 $nextTick

mounted() {
  this.$nextTick(() => {
    // 仅在整个视图都被渲染之后才会运行的代码
  })
}
updated() {
  this.$nextTick(() => {
    // 仅在整个视图都被渲染之后才会运行的代码
  })
}

再来一问:初始化的时候请求 ajax,那么这个请求放在哪个生命周期合适?

一般的话,我们有两个选择:createdmounted ,建议选择后者 mounted

执行速度

  • 从理论上来说,放在 created 确实会快一些
  • 但 ajax 是网络请求,其时间是主要的影响因素。从 createdmounted 是 JS 执行,速度非常快。
  • 所以,两者在执行速度上不会有肉眼可见的差距

代码的阅读和理解

  • 放在 created 却会带来一些沟通和理解成本,从代码的执行上来看,它会一边执行组件渲染,一边触发网络请求,并行
  • 放在 mounted 就是等待 DOM 渲染完成再执行网络请求,串行,好理解

所以,综合来看,更建议选择 mounted

最后再来一问:Composition API 生命周期有何不同?

import { onUpdated, onMounted } from 'vue'

export default {
    setup() {
        onMounted(() => {
            console.log('mounted')
        })
        onUpdated(() => {
            console.log('updated')
        })
    } 
}

推荐

Vue父子组件生命周期执行顺序是什么?