分享我的一个java开源项目openapi,关于API安全交互的

816 阅读3分钟

最近写了一个JAVA开源项目openapi, 项目是为了解决接口之间调用的加解密和验签问题。

项目地址:github.com/hdwang123/o…

项目介绍:

openapi

ENGLISH README

致力于提供一个能够快速搭建开放api的sdk

背景

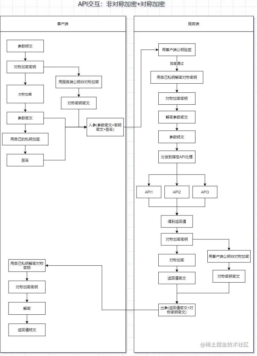
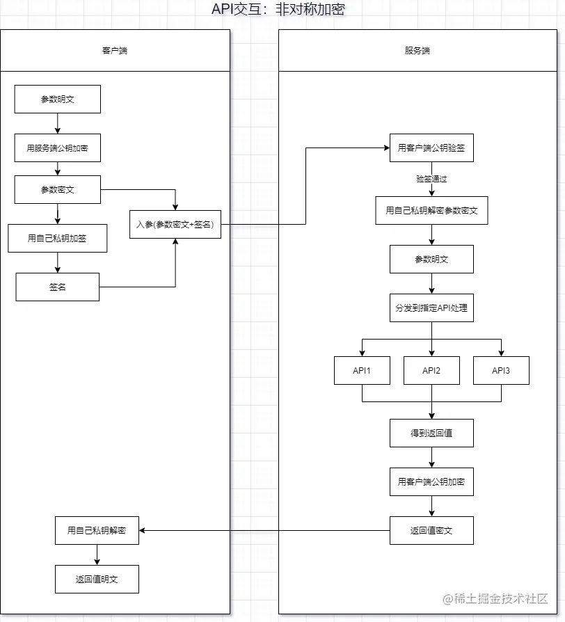
对外服务的接口为了安全起见,往往需要进行相应的安全处理:数据加密传输和身份认证。 数据加密传输有对称加密和非对称加密两种,为了更加安全起见采用非对称加密比较好些,身份认证则采用数字签名可以实现。 开发此sdk就是为了能够快速地实现项目中api的安全开放。

基于框架

spring-boot

主要依赖包

cn.hutool.hutool-all

功能

1.负责对外开放接口(基于HTTP对外提供服务)
2.实现接口的参数与返回值的加解密(使用非对称加密:RSA/SM2,或对称加密:AES/SM4)
3.实现接口的验签(服务端会校验客户端的签名,确保调用者身份以及数据不被篡改)

程序流程图

openapi.png

openapi2.png

使用方法

服务端

1.引入openapi-server-sdk

<dependency>
    <groupId>io.github.hdwang123</groupId>
    <artifactId>openapi-server-sdk</artifactId>
    <version>1.2.4</version>
</dependency>

2.实现OpenApiConfig接口进行配置

注:默认没有任何配置实现类,启动项目会报错,必须手动配置一个OpenApiConfig实现类

@Component
public class OpenApiConfigImpl implements OpenApiConfig {

    @Value("${keys.local.rsa.privateKey}")
    private String privateKey;

    @Value("${keys.local.rsa.publicKey}")
    private String publicKey;

    @Value("${keys.remote.rsa.publicKey}")
    private String callerPublicKey;

    @Override
    public AsymmetricCryEnum getAsymmetricCry() {
        return AsymmetricCryEnum.RSA;
    }

    @Override
    public String getCallerPublicKey(String callerId) {
        //TODO 根据调用者ID查找调用者的公钥(可以将所有调用者的公钥存到数据库中)
        return callerPublicKey;
    }

    @Override
    public String getSelfPrivateKey() {
        return privateKey;
    }

    @Override
    public boolean retEncrypt() {
        return true;
    }
}

3.自定义开放API

注:被@OpenApi标识的类必须处于spring包的扫描路径下,方可注入容器中

@Slf4j
@OpenApi("userApi")
public class UserApi {

    @OpenApiMethod("getUserById")
    public User getUserById(Long id) {
        log.info("getUserById:id=" + id);
        User user = new User();
        user.setId(1L);
        user.setName("张三");
        return user;
    }
}

客户端

1.引入openapi-client-sdk

<dependency>
    <groupId>io.github.hdwang123</groupId>
    <artifactId>openapi-client-sdk</artifactId>
    <version>1.2.4</version>
</dependency>

2.调用openapi

方式一

直接调用OpenApiClient

@Slf4j
@Component
public class UserApiClient {

    @Value("${keys.local.rsa.privateKey}")
    private String privateKey;

    @Value("${keys.local.rsa.publicKey}")
    private String publicKey;

    @Value("${keys.remote.rsa.publicKey}")
    private String remotePublicKey;

    String baseUrl = "http://localhost:8080";

    /**
     * 定义OpenApiClient
     */
    OpenApiClient apiClient = null;

    @PostConstruct
    public void init() {
        apiClient = new OpenApiClientBuilder(baseUrl, privateKey, remotePublicKey, "001", "userApi")
                .asymmetricCry(AsymmetricCryEnum.RSA)
                .retDecrypt(true)
                .enableSymmetricCry(true)
                .symmetricCry(SymmetricCryEnum.AES)
                .build();
    }


    public void getUserById() {
        OutParams outParams = apiClient.callOpenApi("getUserById", 10001);
        log.info("返回值:" + outParams);
    }
}
方式二

使用注解@OpenApiRef定义服务引用,在需要的地方注入即可
1.定义配置

openapi:
  client:
    config:
      openApiRefPath: openapi.example.client.openapiclient
      baseUrl: http://localhost:8080
      selfPrivateKey: ${keys.local.rsa.privateKey}
      remotePublicKey: ${keys.remote.rsa.publicKey}
      asymmetricCryEnum: RSA
      retDecrypt: true
      enableSymmetricCry: true
      symmetricCryEnum: AES
      callerId: "001"

2.定义服务引用

@OpenApiRef(value = "userApi")
public interface UserApiClient {

    @OpenApiMethod("getUserById")
    User getUserById(Long id);
}

3.注入服务引用调用远程openapi服务

@Component
public class UserApiTest2 {

    @Autowired
    UserApiClient userApiClient;

    public void getUserById() {
        User user = userApiClient.getUserById(10001L);
        log.info("返回值:" + user);
    }
}    

版本记录

v1.0.0

初版,支持非对称加解密(RSA或SM2)和接口验签功能

v1.1.0

新增对称加密模式(AES或SM4),即:内容采用对称加密以提高加解密速度,对称加密的密钥用非对称加密后传输

v1.1.1

1.签名优化,将请求流水号加到签名内容中,保证无参方法的调用也是经过验签的
2.方法新增数组类型参数的支持
3.注解OpenApiMethod新增属性,支持方法级别的配置

v1.1.2

1.方法多参数支持
2.修复类型转换错误

v1.1.3

1.OpenApiClient构造优化,新增OpenApiClientBuilder类
2.OpenApiClient调用优化,新增多个callOpenApi重载方法

v1.1.4

完善日志打印:SDK日志加上uuid,方便定位请求

v1.1.5

完善日志打印:SDK打印初始配置信息

v1.2.0

openapi-client-sdk新增服务引用方式调用openapi

v1.2.1

加解密方法重构:改成加解密处理器,方便以后算法扩展

v1.2.2

1.优化类型转换代码
2.增加HTTP超时时间设置

v1.2.3

1.修复网址拼接bug
2.代码优化

v1.2.4

修复多参方法参数转换bug