云原生爱好者周刊:利用 DNS 计算圆周率

265 阅读6分钟

开源项目推荐

dns.toys

dns.toys 是一个比较有创意的 DNS 服务器,它利用 DNS 协议提供了很多非常有趣的功能和服务。例如查询时间、天气、圆周率、单位换算等等。

Submariner

Submariner 为 Kubernetes 提供了跨集群互联的方案,让不同集群的 Pod 之间可以直接相互通信。

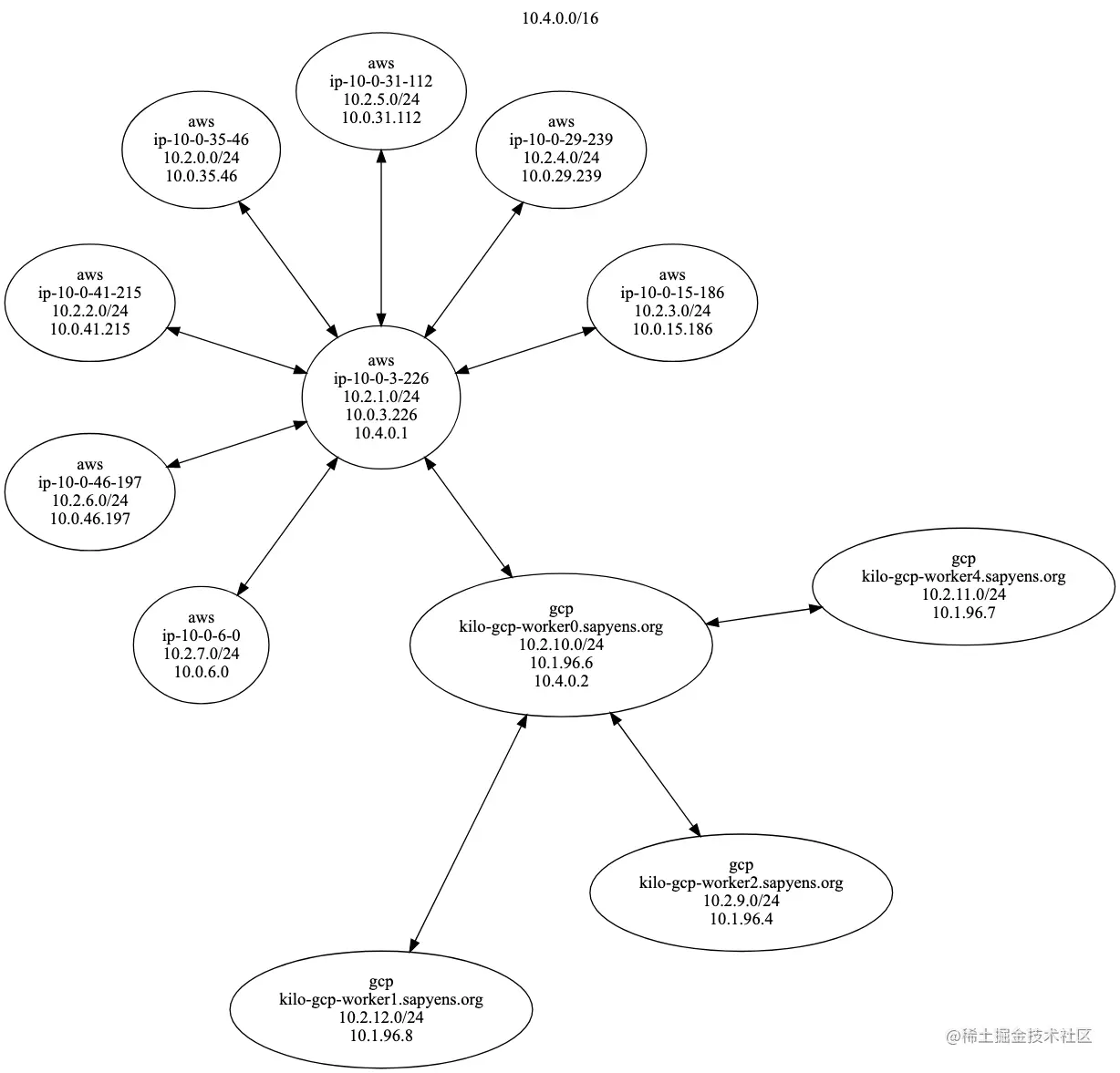
Kilo

Kilo 是基于 WireGuard 设计的 Kubernetes CNI 插件,专门用于跨云的场景。比如你想将阿里云、腾讯云、AWS、青云的节点组建成一个 K8s 集群,就可以利用这个 CNI 来组建一个大内网。

Kubeswitch

Kubeswitch 是一个 Kubernetes 集群 context 管理工具,可以在多个集群和命名空间之间快速切换,是 kubectx 的替代品。

Artalk

Artalk 是一款简洁的自托管评论系统,前端采用 TypeScript (Vanilla JS),后端采用 Golang,功能非常强悍,Markdown 语法 + 代码高亮、显示浏览器和操作系统、多形式推送(比如邮件、TG、钉钉、飞书等),还支持其他平台评论数据快速迁移。

Confetti Snippets

Confetti Snippets 是一个浏览器插件,功能很简单,就是给 Stack Overflow 的评论区代码段加一个复制按钮。这个网站上面的寄语很搞笑,随便翻译一段:在遇见 Confetti Snippets 之前,我还得自己一行一行㪣代码,现在,我终于变成了真正的开发者,编码水平遥遥领先于同龄人!

文章推荐

如何基于 GPU 对 Kubernetes 的工作负载进行弹性伸缩

本文以 AKS 为例,介绍了如何基于 GPU 的监控指标对 Kubernetes 的 Pod 进行弹性伸缩。

广西交科集团业务大规模容器化最佳实践

广西交科集团有限公司软件研究院成立于 2017 年,前身为公司智能交通所软件研发中心,主要从事高速公路领域的软件开发、系统集成业务 , 为行业客户提供相关解决方案。他们基于 KubeSphere 搭建了 PaaS 平台,使用多租户方式管理和使用资源,集成 CI/CD 支持灵活扩容与升级集群,构建了企业级一站式 DevOps 架构。目前已经把 80% 的应用迁移到了 KubeSphere 之上。

在 Kubernetes 中基于 StatefulSet 部署 MySQL(续篇)

上篇文章实现了 MySQL 数据库在基于 KubeSphere 部署的 K8s 集群上的安装部署,部署方式采用了图形化界面这种形式。本文将会介绍如何使用 GitOps 来部署 MySQL,部署过程涉及的所有 YAML 文件都会使用 Git 进行版本管理,并存放在 Git 仓库中。因此,本文还会涉及 GitOps 的基础操作。

云原生动态

OpenFunction 技术监督委员会正式成立!

OpenFunction 近期已正式进入 CNCF 沙箱(Sandbox)托管,变成一个由 100% 社区驱动的开源项目。为了给项目发展提供更好的支持,同时保持项目的中立性,我们成立了 OpenFunction 技术监督委员会(Technical Oversight Committee, TOC)。OpenFunction TOC 由 OpenFunction 指导委员会(Steering Committee)创建,主要目标是监督整个项目的技术愿景,如技术方向、路线图、架构设计、管理和推广等等。

此外,TOC 小组确定了每两周举办一次例会,时间放在周四下午的 OpenFunction 社区会议之后,会议记录公开透明,欢迎任何人参与例会的讨论并提出 Proposal。

CNCF 即将更新行为准则

CNCF 正在改进其行为准则 (CoC) 流程,使其更加透明,包括社区的声音和代表,并实现项目自治与基金会支持相结合的平衡。这些改进将在未来 6-12 个月内分几个阶段推出。

主要变化如下:

  • CNCF 正在用一个新的临时 CNCF CoC 委员会取代现有的只有工作人员的 CoC 小组,该委员会除 CNCF 工作人员外,还将包括至少两(2)名来自 TOC 的社区成员代表
  • CNCF 正在发起一个行为准则更新工作小组
  • 基于工作组的产出,CNCF 将启动一个新的 CNCF 行为准则委员会
  • CNCF 将定期检查,看是否需要进一步改进或完善程序,或新的CNCF CoC委员会是否需要额外的支持。

CDF 发布持续交付状态报告

在这份受 CDF 委托并由 SlashData 撰写的报告中,主要探讨了 CD 开发者生态系统的现状以及过去一年半以来的演变情况。

该报告的一些关键见解是:

  • 47% 的开发人员使用持续集成或部署,但只有五分之一的开发人员同时使用持续集成和部署 方法来自动化所有构建、测试和将代码部署到生产中。
  • 中型企业和大型企业的 DevOps 采用率增长最为显着。
  • 速度和稳定性指标之间仍然 存在很强的相关性,而不是一个妥协另一个。
  • 采用现代后端技术通常与 改进代码更改提前期和恢复服务时间的性能相关,但未能显着提高部署频率。

Kubecost 推出用于管理 Kubernetes 成本的开源项目 OpenCost

随着容器和 Kubernetes 的采用持续增长,驾驭成本衡量和分配的复杂性正在成为一项关键业务挑战。CNCF最近的一项调查显示,对于扩展 Kubernetes 部署的团队来说,超支越来越成为一个问题,超过 70% 的组织没有准确的成本监控。

Kubernetes 成本管理公司 Kubecost 与云、供应商和用户合作伙伴合作,已向云原生计算基金会提交了一个用于管理 Kubernetes 成本的开源项目。称为OpenCost,它结合了 这些详细要求的规范 和 Golang 实现。

OpenCost 诞生于 Kubecost 项目,引入了一个新的社区驱动规范和相应的实现,以解决任何 1.8 以上 Kubernetes 环境中的监控挑战。OpenCost 由一组贡献合作伙伴开发,包括 Adobe、Armory、AWS、D2iQ、Google、Kubecost、Mindcurv、New Relic 和 SUSE。我们认为重要的是这个项目不是由任何单一实体驱动的——它在更广泛的 Kubernetes 生态系统中继续发展和繁荣。OpenCost 社区的创始成员是 Kubernetes 的主要贡献者和采用者,他们有兴趣为其用户和客户开发优化的 Kubernetes 体验。

本文由博客一文多发平台 OpenWrite 发布!