想学设计模式、想搞架构设计,先学学UML系统建模吧您

517 阅读21分钟

持续创作,加速成长!这是我参与「掘金日新计划 · 6 月更文挑战」的第13天,点击查看活动详情

UML系统建模

1 概述

1.1 课程概述

  • 汇集UML及其相关的一些话题
  • 回顾UML相关的符号与概念
  • 以电商订单相关业务为例,借助UML完成系统建模
  • 将UML变成提升建模效率,表达架构思想的工具

1.2 什么是UML

​ Unified Modeling Language 统一建模语言,又称标准建模语言。是用来对软件密集系统进行可视化建模的一种语言。语言,也就是一个表达思想的符号约定。

1.3 UML的发展与版本

  • 建模语言出现在二十世纪70年代,80年代末开始迅速发展,建模语言达到了50多种,百家争鸣
  • 后来,Rumbaugh 于1994年加入Booch所在的Rational公司,他们一起研究一种统一的方法
  • 一年后,Unified Method 0.8诞生
  • 经过他们三年的共同努力,UML0.9和UML0.91于1996年相继面世。
  • 此后UML创始人Booch等人,邀请计算机界的知名人士与企业IBM,HP,Microsoft,Oracle等对UML进行评论,听取意见。
  • 1997年1月,Rational公司向OMG(对象管理组织)提交了UML1.0
  • 1997年11月,OMG宣布接受UML,认定为标准的建模语言
  • 1998年发布了UML 1.2
  • 1999年发布了UML 1.3
  • 2003年3月发布了UML 1.5
  • 2004年推出UML2.0

1.4 UML可以做什么

​ 从命名上分析:统一、建模、语言

​ 统一:没有规矩不成方圆,它指定了一种标准,一种约束,使得大家的表达变得一致。它被OMG(Object Management Group)所认可。

	OMG是一个国际化的、开放成员的、非盈利性的计算机行业标准协会,该协会成立于1989年,他是软件行业中一个标准的认可。包括客户、领域专家、分析师、设计师、程序员、测试工程师及培训人员等。UML成为他们工作中统一的沟通工具,用于充分理解和表达自己所关注的内容。

​ 建模:复杂业务系统建模,即建立软件系统模型。UML的创始人之一Booch,曾用建一座摩天大楼来比喻UML的必要性。简单系统下,可有可无,系统复杂或大到一定程度,建模和文档成为系统周期里非常重要的一环。

​ 语言:面向对象思想的表达。互相之间的沟通工具。一种按照特定规则和模式组成的符号系统。

1.5 学习UML的意义

  • 团队或架构设计互相交流,必然需要一种沟通语言
  • 是一门技能,不一定用到,但是作为架构师应该知道
  • 有其他的表达办法,但是用习惯后,UML真的很方便易用

1.6 关于UML的争议

​ 观点一:UML是鸡肋,离程序员真正需要的设计工具还差得很远。只有为数不多的程序员使用这个工具交流想法,而没有用在具体工作中。

​ 观点二:UML设计相当的严谨与全面,在面向对象的系统架构上,可以便捷的表达你想要表达的一切想法,优美切无可替代。

​ 个人观点:一项技能和工具,学会并不难,需要的时候能拿来用就好,艺不压身。

1.7 切忌形式化

  • 不要把UML过度神化

  • 一个表达想法的工具而已

  • 当用则用,不要刻意去套

2 理论篇

2.1 关系

关系是现实世界中事物与事物之间相互关系的符号表达,抽象到面向对象理念上,大致分为6种。

2.1.1 泛化(Generalization)

file 定义:

  • Java里的extends,可用于接口与接口之间,或父子类之间
  • 单向,箭头指向父类,如Tiger指向Animal

代码:

//类
public class Animal {
}
public class Cat extends Animal {
}

//接口
public interface Action {
}
public interface Jump extends Action {
}

2.1.2 实现(Realization)

file 定义:

  • Java里的implements,箭头指向接口
  • 单向,如Tiger扩展了Sleep接口,那么箭头指向Sleep

代码:

public interface Jump {
}
public class Tiger implements Jump {
}

2.1.3 依赖(Dependency)

file 定义:

  • 某个类或对象实例,依赖于另一个而存在,在其关键方法中用到了对方
  • 如果一方属性发生变动,另一方可能会收到影响
  • 一般为单向,例如动物依赖于食物,eat(Food food)
  • 类比在表结构上,更像是外键

代码:方法参数,局部变量

2.1.4 关联(Association)

file 定义:

  • 是一种拥有的关系,双方不一定属于同一类事物,箭头指向被拥有者
  • 可以单向,也可以双向,例如Tiger与Zookeeper
  • 类比在表结构上,更像是存在中间表关系

代码:成员变量

2.1.5 聚合(Aggregation)

file 定义:

  • 单向,空心菱形起始的箭头,箭头指向被拥有者
  • 一种很弱的拥有关系,A可以拥有B,但是不是离了B就无法生存
  • 群体与个体的关系,如小组包含组员

代码:成员变量,多为集合

2.1.6 组合(Composition)

file 定义:

  • 单向,实心菱形为起始,箭头指向子模块
  • 一种整体与部分的关系,A是由B组成的,离开B则不完整。
  • 单向,如人和四肢的关系

代码:成员变量,多为集合

2.1.7 实例

一张图涵盖所有的关系:

file

2.1.8 总结

  • 继承和实现几乎不会搞混,一个上下父子关系,一个是类与接口
  • 组合与聚合要注意,聚合为聚集,群体与个体。组合为组成,整体与部分
  • 关联和依赖要注意,关联一般为同级别有相关性,这种相关性是长期存在的。依赖为需求关系,一方需要依赖另一方,可能会因另一方的改变而改变。
  • 关系的强弱顺序:继承=实现>组合>聚合>关联>依赖

2.2 图

2.2.1 概述

file ​ UML中的图形非常多,按类型分为结构图和行为图,其中,最常用,最典型的为9种,下面分开来介绍。

  • 用例图:从用户角度描述系统功能。

  • 类图:描述系统中类的静态结构。

  • 对象图:系统中的多个对象在某一时刻的状态。

  • 状态图:是描述状态到状态控制流,用于表达系统状态的变化

  • 活动图:描述了业务实现用例的工作流程,强调的是动作之间的衔接

  • 序列图:对象之间的动态合作关系,强调对象发送消息的顺序

  • 协作图:描述对象之间的协助关系,强调对象之间的合作关系

  • 组件图:描述系统各个组件及其相关关系的静态视图

  • 部署图:定义系统中软硬件的物理体系结构

2.2.2 类图

1)说明

  • 面向对象系统建模中最常用和最重要的图,是定义其它图的基础
  • 主要是用来显示系统中的类、接口以及它们之间的静态结构和关系的一种静态模型
  • 描述细化相关的属性和操作,是一个对业务模型面向对象化的过程,也是对系统的约束
  • 可以直接构建可执行代码,但真正使用的场景相对较少

2)可用元素

file

  • 类:

file

  • 接口:

file

  • 关系:可以使用上述中的6大关系。

3)实例

file

2.2.3 对象图

1)说明

  • 对象图和类图一样反映系统的静态过程,但它表达的是一个实际场景。
  • 对象图显示某时刻对象和对象之间的关系。可看成一个类图的快照。
  • 对象图是类图的实例,所以几乎使用与类图完全相同的标识。

2)可用元素

file

  • 对象:

file 3)关系

对象图因为是运行在某个时间节点的对象镜像,所以关系比较单一,描述的是类与类的实例之间。不涉及接口

  • 关联:对象之间存在关联关系,如用户和订单
  • 依赖:对象实例之间的依赖关系,如商品对象依赖店铺

4)图例

file

2.2.4 组件图

1)说明

  • UML1.1中,组件图是用来描述一个系统的物理构件。包括文件,可执行文件,库等

  • UML2 中,关注组件间的关联(使用什么接口,通过什么端口通讯),强调通过接口来描述组件行为

  • 对于后端来说,组件图比较适用于 SOA 架构、微服务架构,描述整个系统的结构以及子系统间的通讯方式

  • 对于前端来说,组件图适合在使用类似 react、vue 这样组件化的前端技术框架时,表达对组件的设计,比如一个页面会有个骨架组件,骨架组件包含了导航组件,列表组件等等

2)可用元素

file file

  • 组件:描述的是系统的其中一个组成部分,一个完整的可独立服务的模块或单元,比如订单服务,k8s里的一个pod

  • 部件:组件内可能细化为多个子模块

  • 端口:组件对外提供服务就必须暴露对应的端口。如http rest服务默认的80

  • 接口:部件/组件之间的一种约定,分提供者和需求者同时展示了某个部件提供出的功能

3)关系

  • 泛化:用于接口与接口之间存在的父子关系,组件之间也可能存在,但相对用的较少
  • 实现:接口和其实现者(提供服务的组件)之间
  • 关联:Require link / Connector ,接口与调用者(需要接口的组件)之间

4)图例

file

2.2.5 部署图

1)说明

  • 一种展示运行时进行处理的节点和在节点上存在的组件配置的图。

  • 阐述了在实际应用中软件和它的运行环境的关系,并且描述了软件部署在硬件上的具体方式。

2)可用元素

file

  • 节点:

    早先单实例MVC架构下,节点可以认为是某台物理服务器,微服务及容器化下,物理服务器大多纳入编排管理,docker实例由系统在物理节点见自由调度,组件无法锁定在某个固定物理节点上,这种环境下的node可以理解为一个容器,或k8s中的pod。

file

  • 组件实例

    相当于组件里的实例化,类比于类和对象

file 3)关系

  • 依赖:发生于组件之间,如用户组件依赖于订单组件
  • 关联:node association,发生于节点之间,例如应用服务器需要关联mysql数据库

4)图例

file

2.2.6 用例图

1)说明

  • 用例图是用来描述系统功能的技术,表示一个系统中用例与参与者及其关系的图

  • 主要用于需求分析阶段,和产品文档比较贴近

  • 用例图相当于从用户的视角来描述和建模整个系统,分析系统的功能与行为。

2)可用元素

file

  • 参与者:使用系统的人,有多少种角色就有多少参与者。

file

  • 用例:参与者可用做的事情

file

3)关系

  • 泛化:参与者之间可用泛化,例如用户与普通会员;用例也可用泛化,如用户管理与修改密码

  • 关联:发生于参与者和用例之间,表示该角色可用有哪些用例(行为)

  • 依赖:发生与用例之间,例如登录依赖于注册

4)图例

file

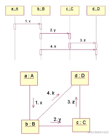
2.2.7 交互图

交互图分为序列图和协作图,两者既可以相互转换而不丢失信息,又存在一定差异。下面分开讲再类比

序列图

1)说明

  • 序列图主要用于按照交互发生的一系列顺序,显示对象之间的消息或行为传递。
  • 序列图可以形象表达整个流程,和流程图有相似之处,但是流程图偏业务逻辑,序列图则是系统面向对象化建模后,对应到对象上的交互过程。趋向于开发者角度。

2)可用元素

file

  • 对象:提供功能和交互的类的实例
  • 参与者:同用例种的参与人,多为一段流程的发起点
  • 时间线:对象在整个交互流程中的生命周期
  • 消息:对象间需要发送和返回的消息,可以自己发给自己
  • 外部参考:序列图可以引入外部的一段作为参考,或参与序列中与当前图的元素交互
  • 片段:将某一段序列纳入片段管理,该片段像原子一样,发生某些整体的行为,例如循环

3)关系

  • 不会用到6大关系,相互之间使用message交互。代表的是信息流动。

4)图例

file

协作图(1.4)/通信图(2.0)

1)说明

  • 协作图与时序图类似,二者都是用对象间的交互来描述用例的。

  • 两者关注角度稍有不同,时序图强调交互的时间次序,协作图强调交互的空间结构。

2)可用元素

file

  • 参与者:系统参与的角色
  • 对象:同时序图,系统中实例化的对象
  • 关联:对象间的关联关系
  • 消息:依附于关联而存在,承载了对象间要传递的信息

3)关系

  • 不会用到6大关系,相互之间使用message交互。代表的是信息流动。

4)图例

​ 两种交互图可以相互转化,类比如下:

file

2.2.8 状态机

状态机分为状态图和活动图,

状态图

1)说明

  • 描述一个实体基于事件反应的动态行为,它有两方面的价值,一是反映对象可能有哪些状态,二是这些状态之间是如何流转的,需要什么样的条件下进入什么样的状态。

2)可用元素

file

  • 状态:某一个时间点,对象所在的状态
  • 转移:连接状态之间,因为状态时可以互相变化转移的
  • 分支/会合点:状态变化中可能产生分叉或交会,如确认收货后,双方互评产生分叉
  • 开始/结束:状态的起始与终结
  • 同步点:需要多个分支状态都具备时使用。多用于并行协作处理的状态流转,如互评都完成后,订单才算终结

3)关系

  • 只有转移关系,表示状态之间的变化

4)图例

file

活动图

1)说明

  • 活动图用于企业的业务流程建模,是对内部活动与活动之间流转动作的表达
  • 活动图类比流程图:活动图存在分支与交会,可以表达并行存在的活动,流程图多为是与否分支判断
  • 活动图类比状态图:关注不同,状态图强调行为的结果(下一个状态是什么),活动图在乎行为的动作(下一步干什么)。两者可以理解为穿插配合,一动一静,活动可能会触发下一步不同的状态。

2)可用元素

file

  • 活动:表达系统中,或对象内的某一个可以发生的动作
  • 对象:活动的发生者,或交互者
  • 流转:活动的跳转,即下一步指向谁
  • 判定:类似与流程图里的判决,根据条件产生不同的流转
  • 同步:并行流转下的汇集,不同于流程图的地方
  • 起始/结束:活动的发起与终结
  • 泳道:对UML活动图中的活动进行分组,同一类活动在一个泳道上,清晰明了

3)关系

  • 只有流转,也就是活动的跳转,表示下一个活动是啥

4)图例

file

3 实战篇

3.1 常用工具

3.1.1 Rational Rose

​ 老牌,大名鼎鼎,史上最有名的UML产品,以至于大多数情况下,很多人将他等同于UML工具,需要注意的是,自从 Rational被IBM收购之后,Rational Rose已经成为历史,作为UML1.4标准的产物,现在已经不升级,但是够用。其替代品是IBM的其他产品,如IBM RSA。

3.1.2 RSA

​ IBM® Rational® Software Architect ,IBM的旗舰产品,是一个高级而又全面的应用程序设计、建模和开发工具,用于实现端到端的软件交付。通过和IBM其他产品的协调,支持软件开发的全生命周期开发。但是也有它的缺点,笨重,繁杂(大公司产品的通病???)

3.1.3 Enterprise Architect

​ Sparx Systems 公司的旗舰产品。它覆盖了系统开发的整个周期,除了开发类模型之外,还包括事务进程分析,使用案例需求,动态模型,组件和布局,系统管理,非功能需求,用户界面设计,测试和维护等。总之你需要的基本都可以满足,价格还便宜。性价比之选。

3.1.4 StarUML

​ 开放源码的UML开发工具,是由韩国公司主导开发出来的产品。用Delphi写的,是个大神。需要付费,网站提供购买注册码,小巧简单而易用,与rose相比更是明显。

3.1.5 VISIO

​ VISIO可以理解为一种通用的画图工具,它具备常见的各种图形,从VISIO2000版本才开始涉足软件分析设计到代码生成的全部功能,单纯从画图角度,有着无可比拟的优势,UML图标仅仅是其中很少的一部分。优点是跟微软的office产品的能够很好兼容。可以把图形直接复制或者内嵌到WORD的文档中。但是到代码的生成更多是支持微软自家的产品如VB,C#,ms sql 等(微软的一贯作风),如果仅是画UML图和大量的word文档表达,它可以满足你。

3.1.6 PowerDesigner

​ Sybase的企业建模和设计解决方案。采用模型驱动方法,将业务与IT结合起来,可帮助部署有效的企业体系架构,并为研发生命周期管理提供强大的分析与设计技术。将多种标准数据建模技术集成一体,并与IDE集成,典型的如Eclipse 插件形式。PD更多给人的印象是数据库建模技术,但是它可以完成UML的所有建模操作并映射到数据库和代码层面。并提供60多种关系数据库的连接支持。

3.1.7 总结

  • 以上工具各有利弊,根据自己实际情况和爱好选择即可
  • 基本都涵盖软件建模的完整周期,UML只是他们的一部分功能
  • 任何一种都可以满足你学习和工作中UML建模的使用需求

3.2 订单建模实战

3.2.1 B2C交易用例图

用例图从订单系统使用人角色出发,反馈订单体系里面有哪些人,可以做哪些事情

1)业务需求:

  • 买家:浏览商品,下单、支付、签收
  • 卖家:开店,确认订单,发货,商品维护
  • 双方:退货,换货,评价,收藏

3.2.2 订单模块类图

订单类图从业务模型出发,用面向对象思想,订单业务中的模型抽象为一个个对象

1)元素:

  • 人物类:Seller,Buyer,User
  • 商品类:Shop,Product
  • 交易环节类:Cart,Order,Invoice,AliPay,WeichatPay,ICBCPay...
  • 交易环节接口:Pay
  • 促销相关类:DiscountPromotion,ReductionPromotion...
  • 促销接口:Promotion

2)关系:

  • 关联:Order→Seller,Buyer,Pay;Shop→Seller

  • 依赖:Order→Cart→Promotion,Invoice;

  • 组合:Shop→Product

  • 聚合:Cart→Product

  • 泛化:Buyer,Seller→User

  • 实现:DiscountPromotion,ReductionPromotion→Promotion;AliPay,WeichatPay,ICBCPay→Pay

3.2.3 订单下单时的对象图

对象图表达的是下订单的时刻,系统存在的对象及对象之间的关联关系。对象具备了实际的属性值

1)元素:

  • 与类图一致,但是接口将不复存在,而变为实际实现类
  • Cart生命周期终结,Invoice还没诞生,Product,Promotion依附在了订单上
  • 对象上的属性具备了实际值,不再是泛化的类属性的概念

2)关系:

  • 对象之间变为实例关联(Instance link),泛化和实现不再被使用。
  • 弱类型可以使用依赖,比如Order与打折的Promotion

3.2.4 B2C下单支付序列图

序列图反应下单到支付完成这段时间里,各个对象怎么协作和交互,互相之间需要传递什么消息。

1)元素

  • 人物:Buyer
  • 对象:Product,Cart,Order,Promotion,Pay,AliPay(外部)

2)时间序列

  • 顺向:Buyer→筛选→Product→添加→Cart→促销结算→Promotion→下单→Order→支付→Pay→跳转→AliPay
  • 回路:Buyer←通知←Order←开单←Pay←回调←AliPay
  • 环路:Cart ←→增删商品

3.2.5 下单支付协作图

协作图同序列图类似,可以由序列图转化而来。但是协作图反映的是交互关系,像是铺开的时序图

1)元素,同时序图

  • 人物:Buyer
  • 对象:Product,Cart,Order,Promotion,Pay,AliPay(外部)

2)交互,同序列图

  • 关联
  • 消息

3.2.6 B2B先款后货状态图

以B2B先款后货业务模式下,订单对象的流转状态为例,实现业务状态展示

1)元素

  • 起始
  • 订单的各个状态值
  • 交会
  • 同步
  • 终结

2)流转

  • 开始→合同已生成→已付款→交收单已生成→已发货→验货验票→待评价→分支→买方已评,卖方已评→同步→终结

3.2.7 B2B先款后货活动图

在先款后货的交易中,双方都要做哪些活动或者说操作,通过活动图建模体现

1)元素

  • 泳道:Buyer,Seller,Manager
  • 活动(Buyer):生成合同,支付货款,验货验票,买方评价
  • 活动(Seller):生成交收单,发货,卖方评价
  • 活动(Manager):仲裁
  • 判定:是否有异议

2)流程

  • 开始→生成合同→支付货款→生成交收单→发货→验票验货→**判断(是否异议?)**→否→分支→买方,卖方评价→同步→终结
  • 判断异议→是→仲裁→终结

3.2.8 订单服务组件图

界定构成订单服务的各个对象以及他们之间的可用接口,相当于定义了一组约定。

1)元素

  • Order:create(Cart),open(Pay)
  • Cart:addProduct(Buyer),removeProduct(Buyer),settle(Buyer)
  • Promotion:discount(Cart)
  • Pay:pay(Buyer)

3.2.9 订单中心部署图

​ 将订单中心如何部署到服务器?部署图的职责就是完成这部分的内容。在docker容器化编排和云环境下,部署图变得不那么的确切。node可以类比理解为docker容器或者是k8s等编排工具中的pod,而组件也不再固定在某个node中,而是由调度器动态调度,分散部署。

1)元素

  • node:App1,App2,App3,假设有三台;mysql数据库,假设1主2从
  • component:Order,Cart,Pay,Promotion

2)关系

  • 组件离散分布于3台App
  • App关联mysql
  • mysql主从为依赖

3.3 总结

  • 一切皆工具,适合你的就是最好的

  • 灵活变通,不要拘泥规矩,规矩是死的人是活的

  • 表达思想才是目的,一切都是为了能说清楚你的想法,这也是语言的本质

  • 不要为了画图而画图,UML不是必须的,但是有了它你的架构工作会变得更顺畅

    希望UML能成为你架构工作的利器,提升效率,解决问题。Thanks!

往期干货:

本文由传智教育博学谷 - 狂野架构师教研团队发布 转载请注明出处!