VUE

110 阅读3分钟

持续创作,加速成长!这是我参与「掘金日新计划 · 6 月更文挑战」的第19天,点击查看活动详情

Vue

Vue是一套前端框架,免除原生JavaScript中的DOM操作,简化书写

基于MVVM(Model-View-ViewModel)思想,实现数据的双向绑定,将编程的关注点放在数据上

Vue快速入门

image.png

Vue常用指令

指令:HTML标签上带有v-前缀的特殊属性,不同指令具有不同含义。例如: v-if,v-for... 常用指令:

image.png

v-bind

image.png

<div id="app">
    <a v-bind:href="url">点击一下</a>
    <a :href="url">点击一下</a>
</div>

两种写法相同

上述v-model呈现出来的效果是

image.png 此时改变框中url的值,“点击一下”就会到达修改后的网址

v-on

image.png

v-if等等

image.png v-if与v-show的区别在于:

v-show不管怎么样都存在在页面上,如果""中条件不符合则将display属性设置为none即不可见

而v-if则是不符合则不会在页面存在

相同在于渲染效果相同

v-for

image.png

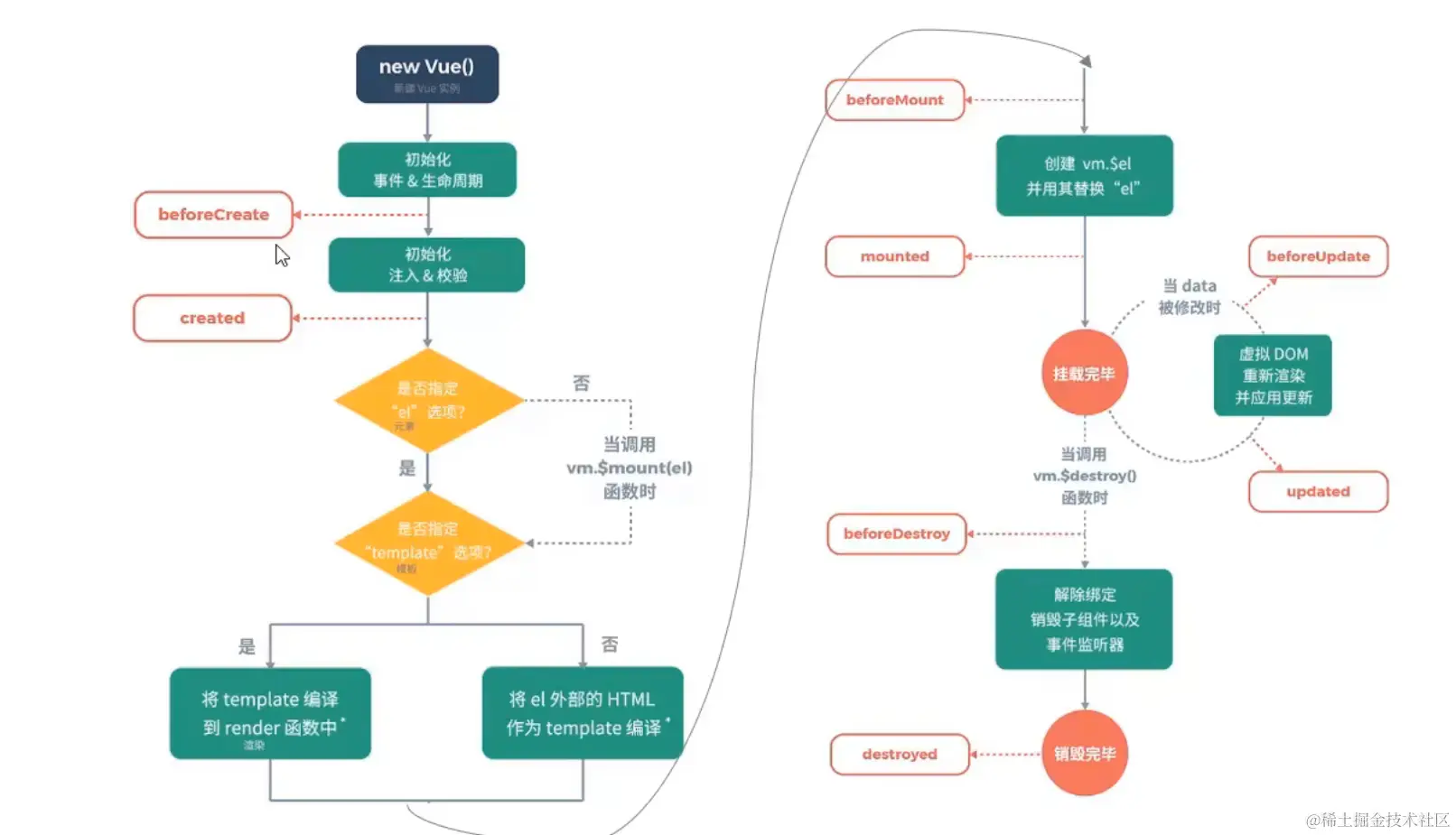
Vue生命周期

image.png

image.png (最重要的)

mounted:挂载完成,Vue初始化成功,HIMIL且来。

  • 发送异步请求,加载数据
mounted(){
    alert("加载完成")

}

t:此时这个alert下会显示所有的标签,即使是不符合if语句的标签也会被显示出来

如图:

image.png

案例:用vue简化前面品牌列表数据查询和添加功能

t:即用vue来简化代码,简化dom操作

image.png

新增品牌

image.png

Element

Element:是饿了么公司前端开发团队提供的一套基于Vue的网站组件库,用于快速构建网页

组件:组成网页的部件,例如超链接、按钮、图片、表格等等~

image.png

Element快速入门

image.png

<body>
<div id="app">
    <el-row>

        <el-button type="danger">删除</el-button>
    </el-row>
</div>
<script src="js/vue.js"></script>
<script src="element-ui/lib/index.js"></script>
<link rel="stylesheet" href="element-ui/lib/theme-chalk/index.css">
<script>
    new Vue({
        el:"#app"
    })
</script>
</body>

Element布局

有两种布局方式

Layout布局:通过基础的24分栏,迅速简便地创建布局

image.png Container布局容器:用于布局的容器组件,方便快速搭建页面的基本结构

image.png 直接在官网上搜即可完成

记得在下面加上

<script src="js/vue.js"></script>
<script src="element-ui/lib/index.js"></script>
<link rel="stylesheet" href="element-ui/lib/theme-chalk/index.css">
<script>
    new Vue({
        el:"#app"
    })

Element组件

t:vue框架配合element就可以做出十分好看的网页,所以掌握一门前端技术也十分重要

水果管理系统思路分析(初级)

PS:该过程只是对中间步骤的粗略分析,过程中实现的方法不懂的可以看菜鸟文档中Servlet和jsp的相关内容。

1.JDBC连接MYSQL数据库:

在BaseDAO中进行连接

image.png 因为还没有学习jdbc,所以该操作直接复制粘贴即可。

2.创建一个类(fruitDAO),包含着增删改查等方法。

3.由2中创建的类,再创造一个类(fruit.dao.impl)用来在每个方法中执行sql语句使得mysql可以执行相应操作。

4.创造Fruit类,添加各属性的get,set方法。

5.由于是初级,先创建ViewBaseServlet extends HttpServlet。再依次创建每个方法的Servlet方法。AddServlet,DelServlet,EditServlet,IndexServlet,UpdateServlet5种方法都继承于ViewBaseServlet 。在ViewBaseServlet中对Servlet中的init(初始化方法)方法进行重写,如下图所示

image.png 资源跳转,重定向等操作请移步至readme.txt查看

ps:doGet,doPost等方法可以在菜鸟文档中查看(因为我不会)

6.前端页面直接进行查看就行了

7.web设置目录为@WebServlet(tomcat上的地址目录)

中级

虽然基本需求已经实现了,但在业务中上述操作会造成代码冗余,因此还需要做些调整

1.引入MVC的概念:为了防止代码冗余,因此将每个Servlet方法类共同封装在一个FruitServlet类中。通过switch判断该调用什么方法

image.png

image.png 理解:由上图变至下图

2.再进阶:

因为日常生活中不仅仅只有水果系统,还要用户系统,订单系统

等等,因此引入中央控制器这个概念,用来调控调用哪种系统

image.png 将Servlet修改为controller(控制器),用来控制方法的调用

(暂且更新到此)