Kubernetes

86 阅读1分钟

Kubernetes基础

Kubernetes是什么

kubernetes简称k8s,是为容器服务而生的一个可移植容器的编排管理工具。

具体功能如下:

  1. 服务发现与调度
  2. 负载均衡
  3. 服务自愈
  4. 服务弹性扩容
  5. 横向扩容
  6. 存储卷挂载

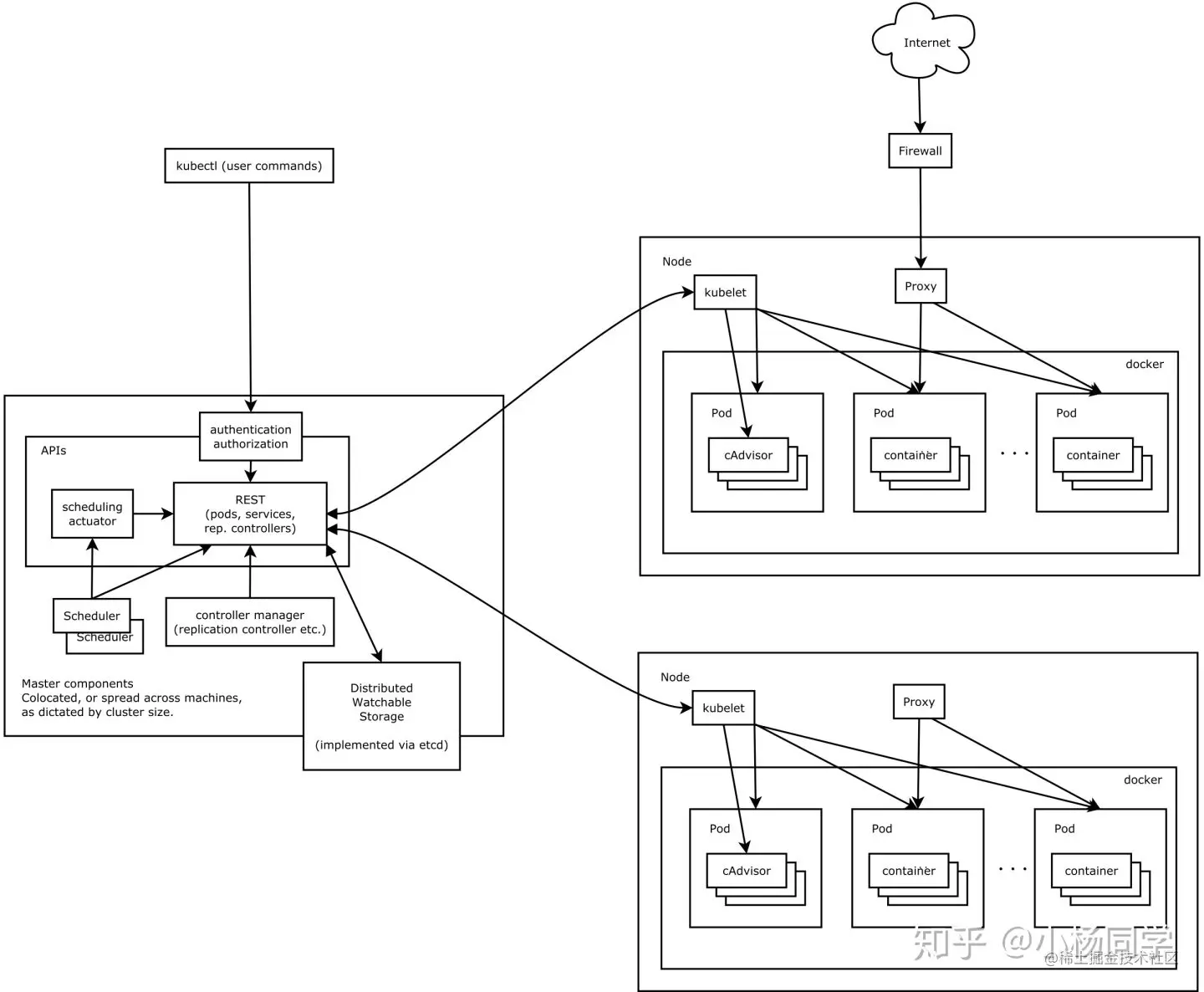
架构图

v2-499cc023903440be0fee5cf63b689c89_1440w.jpg

Kubernetes部署

  • minikube
  • kubeadmin
  • rancher
  • rke
  • k3s

Master节点

Master节点指的是集群控制节点,管理和控制整个集群,基本上k8s的所有控制命令都发给它,它负责具体的执行过程。在Master上主要运行着:

  1. Kubernetes Controller Manager(kube-controller-manager):k8s中所有资源对象的自动化控制中心,维护管理集群的状态,比如故障检测,自动扩展,滚动更新等。
  2. Kubernetes Scheduler(kube-scheduler): 负责资源调度,按照预定的调度策略将Pod调度到相应的机器上。
  3. etcd:保存整个集群的状态。

Node节点

除了master以外的节点被称为Node或者Worker节点,可以在master中使用命令 kubectl get nodes查看集群中的node节点。每个Node都会被Master分配一些工作负载(Docker容器),当某个Node宕机时,该节点上的工作负载就会被Master自动转移到其它节点上。在Node上主要运行着:

  1. kubelet:负责Pod对应的容器的创建、启停等任务,同时与Master密切协作,实现集群管理的基本功能
  2. kube-proxy:实现service的通信与负载均衡
  3. docker(Docker Engine):Docker引擎,负责本机的容器创建和管理