Spring Framework源码解析-BeanPostProcessor讲解

4,986 阅读4分钟

持续创作,加速成长!这是我参与「掘金日新计划 · 6 月更文挑战」的第15天,点击查看活动详情

Spring Framework版本 5.3.4

1. BeanPostProcessor是干什么的?

BeanPostProcessor接口作用是:如果我们需要在Spring容器完成Bean的实例化、配置和其他的初始化前后添加一些自己的逻辑处理,我们就可以定义一个或者多个BeanPostProcessor接口的实现,然后注册到容器中。(类似于拦截器和过滤器)。 BeanPostProcessor分为三大类如下图:

image.png

  • 实例化
  • 初始化
  • 销毁

Bean实例化会执行 InstantiationAwareBeanPostProcessorSmartInstantiationAwareBeanPostProcessor 这两类处理器,Bean实例化后每个bean就会通过 BeanPostProcessorMergedBeanDefinitionPostProcessor 实现的类的处理。Bean销毁会通过 DestructionAwareBeanPostProcessor 处理器。

Spring Bean的实例化图解:

image.png

在检查完 Aware 接口后,就开始调用 BeanPostProcessor 进行前置处理后后置处理。下面来看一下Spring中的几类继承:

  • AOP相关的

image.png

  • bean 和 context相关的

image.png

  • Spring Boot相关的实现

image.png BeanPostProcessor是在Bean实例化后,在自定义初始化方法前后执行。

2. BeanPostProcessor

处理器定义了Bean 初始化 前后执行的方法。

public interface BeanPostProcessor {
​
    //自定义初始化方法之前执行
    @Nullable
    default Object postProcessBeforeInitialization(Object bean, String beanName) throws BeansException {
        return bean;
    }
​
    //自定义初始化方法之后执行
    @Nullable
    default Object postProcessAfterInitialization(Object bean, String beanName) throws BeansException {
        return bean;
    }
​
}

代码示例地址:github.com/mxsm/spring…

代码演示:

public class MyBeanPostProcessor implements BeanPostProcessor {
    @Override
    public Object postProcessBeforeInitialization(Object bean, String beanName) throws BeansException {
​
        System.out.println( " ----before----- " + beanName);
​
        return bean;
    }
​
​
    @Override
    public Object postProcessAfterInitialization(Object bean, String beanName) throws BeansException {
​
        System.out.println( " ----after----- " + beanName);
​
        return bean;
    }
}
public class TestBean {
​
    private String name;
​
    public void init(){
        System.out.println("TestBean---init()");
        this.name = "test";
    }
​
    public String getName() {
        return name;
    }
​
    public void setName(String name) {
        this.name = name;
    }
}
<?xml version="1.0" encoding="UTF-8"?>
<beans xmlns="http://www.springframework.org/schema/beans"
       xmlns:xsi="http://www.w3.org/2001/XMLSchema-instance"
       xmlns:context="http://www.springframework.org/schema/context"
       xsi:schemaLocation="http://www.springframework.org/schema/beans
        https://www.springframework.org/schema/beans/spring-beans.xsd
        http://www.springframework.org/schema/context
        https://www.springframework.org/schema/context/spring-context.xsd">
​
    <bean id="testBean" class="com.github.mxsm.bean.TestBean" init-method="init"/>
​
    <bean class="com.github.mxsm.processor.MyBeanPostProcessor" id="myBeanPostProcessor"/>
​
</beans>
public class ApplicationBoot{
    public static void main( String[] args ) {
​
        ApplicationContext applicationContext = new ClassPathXmlApplicationContext("application.xml");
        TestBean testBean = applicationContext.getBean(TestBean.class);
        System.out.println(testBean.getName());
​
    }
}

image.png

通过代码可以看出来执行结果。

3. InstantiationAwareBeanPostProcessor

该处理器定义了Bean 实例化 前后执行的方法。

public interface InstantiationAwareBeanPostProcessor extends BeanPostProcessor {
    //实例化之前
    @Nullable
    default Object postProcessBeforeInstantiation(Class<?> beanClass, String beanName) throws BeansException { 
        //这里可以自定义代理类
        return null;
    }
​
    //实例化后-但是执行在初始化之前
    default boolean postProcessAfterInstantiation(Object bean, String beanName) throws BeansException {
        return true;
    }
​
    //处理bean的Properties值
    @Nullable
    default PropertyValues postProcessProperties(PropertyValues pvs, Object bean, String beanName)
            throws BeansException {
​
        return null;
    }
​
}

4.DestructionAwareBeanPostProcessor

该处理器了销毁Bean之前的操作。

public interface DestructionAwareBeanPostProcessor extends BeanPostProcessor {
​
    //bean销毁之前
    void postProcessBeforeDestruction(Object bean, String beanName) throws BeansException;
​
    //bean是否需要销毁
    default boolean requiresDestruction(Object bean) {
        return true;
    }
​
}
​

5. 看一下Spring自身的实现

class ApplicationContextAwareProcessor implements BeanPostProcessor {
​
    private final ConfigurableApplicationContext applicationContext;
​
    private final StringValueResolver embeddedValueResolver;
​
​
    /**
     * Create a new ApplicationContextAwareProcessor for the given context.
     */
    public ApplicationContextAwareProcessor(ConfigurableApplicationContext applicationContext) {
        this.applicationContext = applicationContext;
        this.embeddedValueResolver = new EmbeddedValueResolver(applicationContext.getBeanFactory());
    }
​
​
    @Override
    @Nullable
    public Object postProcessBeforeInitialization(final Object bean, String beanName) throws BeansException {
        AccessControlContext acc = null;
​
        if (System.getSecurityManager() != null &&
                (bean instanceof EnvironmentAware || bean instanceof EmbeddedValueResolverAware ||
                        bean instanceof ResourceLoaderAware || bean instanceof ApplicationEventPublisherAware ||
                        bean instanceof MessageSourceAware || bean instanceof ApplicationContextAware)) {
            acc = this.applicationContext.getBeanFactory().getAccessControlContext();
        }
​
        if (acc != null) {
            AccessController.doPrivileged((PrivilegedAction<Object>) () -> {
                invokeAwareInterfaces(bean);
                return null;
            }, acc);
        }
        else {
            invokeAwareInterfaces(bean);
        }
​
        return bean;
    }
​
    private void invokeAwareInterfaces(Object bean) {
        if (bean instanceof Aware) {
            if (bean instanceof EnvironmentAware) {
                ((EnvironmentAware) bean).setEnvironment(this.applicationContext.getEnvironment());
            }
            if (bean instanceof EmbeddedValueResolverAware) {
                ((EmbeddedValueResolverAware) bean).setEmbeddedValueResolver(this.embeddedValueResolver);
            }
            if (bean instanceof ResourceLoaderAware) {
                ((ResourceLoaderAware) bean).setResourceLoader(this.applicationContext);
            }
            if (bean instanceof ApplicationEventPublisherAware) {
                ((ApplicationEventPublisherAware) bean).setApplicationEventPublisher(this.applicationContext);
            }
            if (bean instanceof MessageSourceAware) {
                ((MessageSourceAware) bean).setMessageSource(this.applicationContext);
            }
            if (bean instanceof ApplicationContextAware) {
                ((ApplicationContextAware) bean).setApplicationContext(this.applicationContext);
            }
        }
    }
​
    @Override
    public Object postProcessAfterInitialization(Object bean, String beanName) {
        return bean;
    }
​
}

当前类主要用来处理继承了 Aware 接口类。然后根据 Aware 接口的不同实现设置对应的接口对象

6. BeanPostProcessor Spring源码分析

首先明确一点 BeanPostProcessor 实现的类都是Spring容器中的一个Bean。在 AbstractApplicationContext#refresh 是最重要的一个方法:

public void refresh() throws BeansException, IllegalStateException {
        synchronized (this.startupShutdownMonitor) {
                //省了部分代码try {
                
                //省了部分代码
                // Register bean processors that intercept bean creation.
                registerBeanPostProcessors(beanFactory);
​
              //省了部分代码
            }
​
            catch (BeansException ex) {
                
            }
​
            finally {
                //省了部分代码
            }
        }
}
protected void registerBeanPostProcessors(ConfigurableListableBeanFactory beanFactory) {
    //通过PostProcessorRegistrationDelegate类的静态方法处理
    PostProcessorRegistrationDelegate.registerBeanPostProcessors(beanFactory, this);
}

下面看一下 PostProcessorRegistrationDelegate.registerBeanPostProcessors(beanFactory, this); 方法

    public static void registerBeanPostProcessors(
            ConfigurableListableBeanFactory beanFactory, AbstractApplicationContext applicationContext) {
​
        String[] postProcessorNames = beanFactory.getBeanNamesForType(BeanPostProcessor.class, true, false);
​
        // Register BeanPostProcessorChecker that logs an info message when
        // a bean is created during BeanPostProcessor instantiation, i.e. when
        // a bean is not eligible for getting processed by all BeanPostProcessors.
        int beanProcessorTargetCount = beanFactory.getBeanPostProcessorCount() + 1 + postProcessorNames.length;
        beanFactory.addBeanPostProcessor(new BeanPostProcessorChecker(beanFactory, beanProcessorTargetCount));
​
        //处理分为三类:1 PriorityOrdered实现 2 Ordered 第三类就是普通的
        List<BeanPostProcessor> priorityOrderedPostProcessors = new ArrayList<>();
        List<BeanPostProcessor> internalPostProcessors = new ArrayList<>();
        List<String> orderedPostProcessorNames = new ArrayList<>();
        List<String> nonOrderedPostProcessorNames = new ArrayList<>();
        for (String ppName : postProcessorNames) {
            if (beanFactory.isTypeMatch(ppName, PriorityOrdered.class)) {
                BeanPostProcessor pp = beanFactory.getBean(ppName, BeanPostProcessor.class);
                priorityOrderedPostProcessors.add(pp);
                if (pp instanceof MergedBeanDefinitionPostProcessor) {
                    internalPostProcessors.add(pp);
                }
            }
            else if (beanFactory.isTypeMatch(ppName, Ordered.class)) {
                orderedPostProcessorNames.add(ppName);
            }
            else {
                nonOrderedPostProcessorNames.add(ppName);
            }
        }
​
        // 处理PriorityOrdered实现
        sortPostProcessors(priorityOrderedPostProcessors, beanFactory);
        registerBeanPostProcessors(beanFactory, priorityOrderedPostProcessors);
​
        // 处理 Ordered实现.
        List<BeanPostProcessor> orderedPostProcessors = new ArrayList<>();
        for (String ppName : orderedPostProcessorNames) {
            BeanPostProcessor pp = beanFactory.getBean(ppName, BeanPostProcessor.class);
            orderedPostProcessors.add(pp);
            if (pp instanceof MergedBeanDefinitionPostProcessor) {
                internalPostProcessors.add(pp);
            }
        }
        sortPostProcessors(orderedPostProcessors, beanFactory);
        registerBeanPostProcessors(beanFactory, orderedPostProcessors);
​
        // 处理正常的
        List<BeanPostProcessor> nonOrderedPostProcessors = new ArrayList<>();
        for (String ppName : nonOrderedPostProcessorNames) {
            BeanPostProcessor pp = beanFactory.getBean(ppName, BeanPostProcessor.class);
            nonOrderedPostProcessors.add(pp);
            if (pp instanceof MergedBeanDefinitionPostProcessor) {
                internalPostProcessors.add(pp);
            }
        }
        registerBeanPostProcessors(beanFactory, nonOrderedPostProcessors);
​
        //注册MergedBeanDefinitionPostProcessor
        sortPostProcessors(internalPostProcessors, beanFactory);
        registerBeanPostProcessors(beanFactory, internalPostProcessors);
​
        // Re-register post-processor for detecting inner beans as ApplicationListeners,
        // moving it to the end of the processor chain (for picking up proxies etc).
        beanFactory.addBeanPostProcessor(new ApplicationListenerDetector(applicationContext));
    }

通过该方法将 BeanPostProcessor 的以上几种实现类都注册到Spring中。

然后在生成Bean的时候去执行, AbstractAutowireCapableBeanFactory.createBean 创建Bean

    protected Object createBean(String beanName, RootBeanDefinition mbd, @Nullable Object[] args)
            throws BeanCreationException {
            
            //省略代码
        
            try {
            // 执行实例化之前方法.
            Object bean = resolveBeforeInstantiation(beanName, mbdToUse);
            if (bean != null) {
                return bean;
            }          
            //省略代码    
        }
    }
    protected Object resolveBeforeInstantiation(String beanName, RootBeanDefinition mbd) {
        Object bean = null;
        if (!Boolean.FALSE.equals(mbd.beforeInstantiationResolved)) {
            
            if (!mbd.isSynthetic() && hasInstantiationAwareBeanPostProcessors()) {
                Class<?> targetType = determineTargetType(beanName, mbd);
                if (targetType != null) {
                    //执行InstantiationAwareBeanPostProcessor#postProcessBeforeInstantiation(实例化之前方法)
                    bean = applyBeanPostProcessorsBeforeInstantiation(targetType, beanName);
                    if (bean != null) {
                        //执行InstantiationAwareBeanPostProcessor#postProcessAfterInitialization(初始化后的方法)
                        bean = applyBeanPostProcessorsAfterInitialization(bean, beanName);
                    }
                }
            }
            mbd.beforeInstantiationResolved = (bean != null);
        }
        return bean;
    }

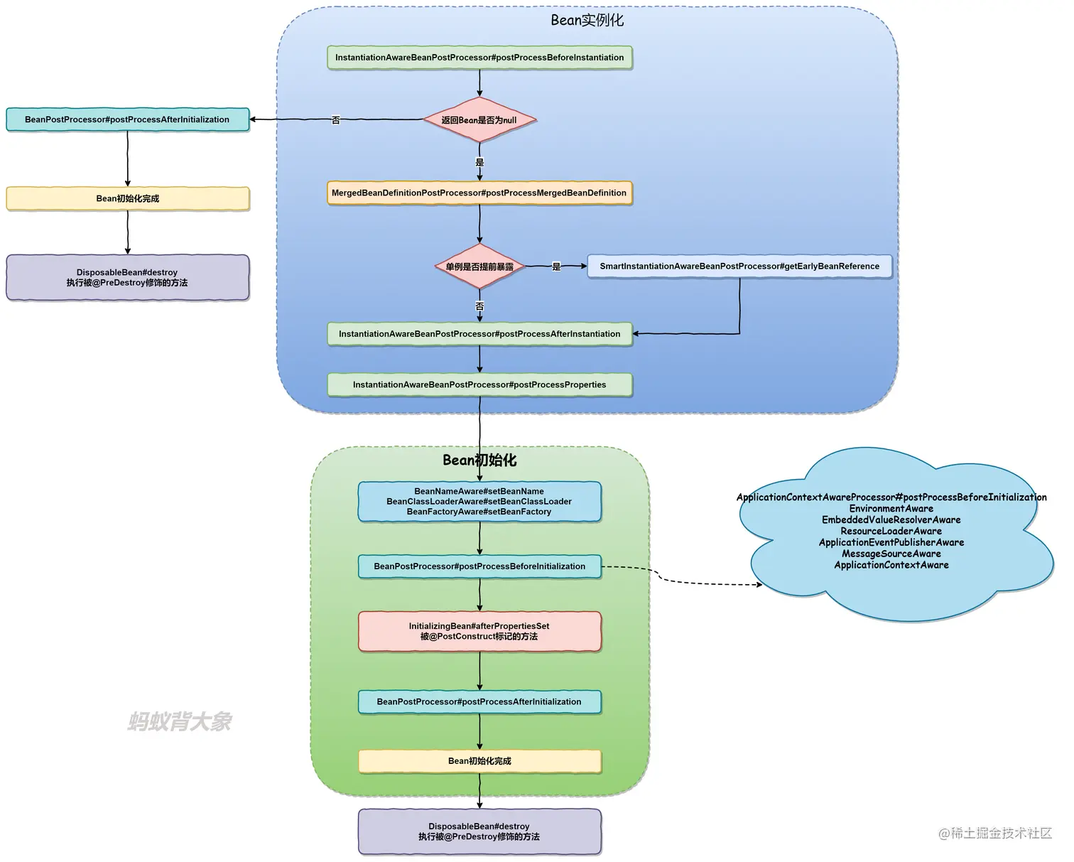
通过代码可以知道 resolveBeforeInstantiation 方法执行实例化之前的方法。如果实例化之前的方法返回了对应Bean那么直接执行初始化后的方法。实例化 InstantiationAwareBeanPostProcessor#postProcessBeforeInstantiation 方法执行返回Bean为空就调用 AbstractAutowireCapableBeanFactory#doCreateBean 方法。在这个方法里面有如下几个重要的方法:

  • AbstractAutowireCapableBeanFactory#applyMergedBeanDefinitionPostProcessors 方法

    执行 MergedBeanDefinitionPostProcessor#postProcessMergedBeanDefinition 方法

  • AbstractAutowireCapableBeanFactory#populateBean 方法

    执行 InstantiationAwareBeanPostProcessor#postProcessAfterInstantiation 方法,如果前面方法返回true,执行 InstantiationAwareBeanPostProcessor#postProcessProperties 方法

  • AbstractAutowireCapableBeanFactory#initializeBean 方法

    执行 BeanPostProcessor#postProcessBeforeInitialization 方法,然后执行 AbstractAutowireCapableBeanFactory#invokeInitMethods 方法(包括实现了InitializingBean接口的方法或者有注解@PostConstruct的方法),然后执行 BeanPostProcessor#postProcessAfterInitialization

BeanPostProcessor继承方法执行的流程.png

7. 总结

BeanPostProcessor 主要用来处理Bean内部的注解。比如Spring自己实现的@Autowired、@Value, @EJB,@WebServiceRef,@PostConstruct,@PreDestroy等

  1. 自定义类似于@Value,@Autowired的注解,主要用于Java类变量或者方法上的注解
  2. 主要用于处理Bean内部的注解实现,主要是变量或者方法上面的注解

我是蚂蚁背大象,文章对你有帮助点赞关注我,文章有不正确的地方请您斧正留言评论~谢谢!