首页
沸点
课程
数据标注
HOT
AI Coding
更多
直播
活动
APP
插件
直播
活动
APP
插件
搜索历史
清空
创作者中心
写文章
发沸点
写笔记
写代码
草稿箱
创作灵感
查看更多
登录
注册
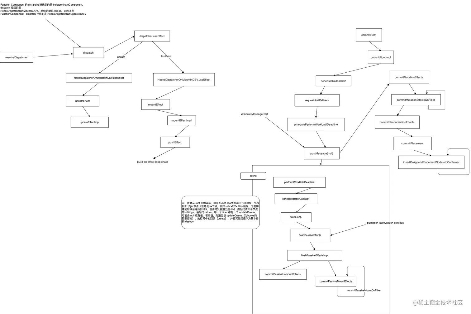
react-useEffect (自用)
fawinell
2022-06-10
82
阅读1分钟
fawinell
13
文章
10k
阅读
4
粉丝
目录
收起