Python 一行代码算出每个省面积的神器—Geopandas

279 阅读2分钟

GeoPandas是一个基于pandas,针对地理数据做了特别支持的第三方模块。

它继承pandas.Series和pandas.Dataframe,实现了GeoSeries和GeoDataFrame类,使得其操纵和分析平面几何对象非常方便。

1.准备

开始之前,你要确保Python和pip已经成功安装在电脑上。

(可选1) 如果你用Python的目的是数据分析,可以直接安装Anaconda,它内置了Python和pip.

(可选2) 此外,推荐大家用VSCode编辑器。

请选择以下任一种方式输入命令安装依赖:

  1. Windows 环境 打开 Cmd (开始-运行-CMD)。
  2. MacOS 环境 打开 Terminal (command+空格输入Terminal)。
  3. 如果你用的是 VSCode编辑器 或 Pycharm,可以直接使用界面下方的Terminal。

由于geopandas涉及到许多第三方依赖,pip安装起来非常麻烦。因此在本教程中,我只推荐使用conda安装geopandas:

conda install geopandas

一行语句即可完成安装。

2.基本使用

设定坐标绘制简单的图形:

import geopandas
from shapely.geometry import Polygon
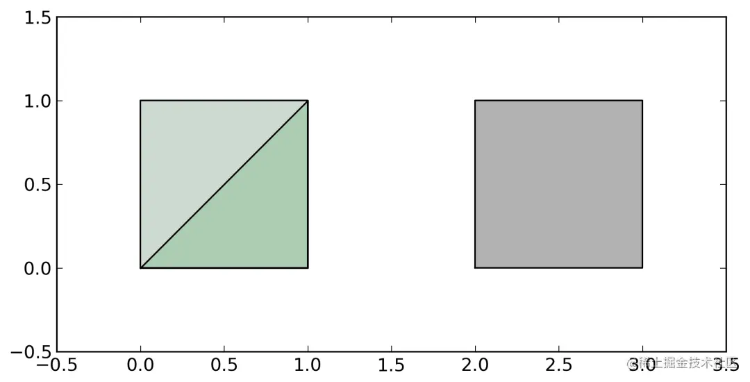
p1 = Polygon([(00), (10), (11)])
p2 = Polygon([(00), (10), (11), (01)])
p3 = Polygon([(20), (30), (31), (21)])
g = geopandas.GeoSeries([p1, p2, p3])

# g:
# result:
# 0 POLYGON ((0 0, 1 0, 1 1, 0 0))
# 1 POLYGON ((0 0, 1 0, 1 1, 0 1, 0 0))
# 2 POLYGON ((2 0, 3 0, 3 1, 2 1, 2 0))
# dtype: geometry

这些变量所形成的图形如下:

这里有一个重要且强大的用法,通过area属性,geopandas能直接返回这些图形的面积:

>>> print(g.area)
0    0.5
1    1.0
2    1.0
dtype: float64

不仅如此,通过plot属性函数,你还可以直接生成matplotlib图。

>>> g.plot()

通过matplot的pyplot,可以将图片保存下来:

import matplotlib.pyplot as plt
g.plot()
plt.savefig("test.png")

学会上面的基本用法, 我们就可以进行简单的地图绘制及面积的计算了。

3.绘制并算出每个省的面积

此外,它最大的亮点是可以通过 Fiona(底层实现,用户不需要管),读取比如ESRI shapefile(一种用于存储地理要素的几何位置和属性信息的非拓扑简单格式)。

下面是读取一份省级行政区数据的示例:

import geopandas
import matplotlib.pyplot as plt
from shapely.geometry import Polygon

maps = geopandas.read_file('1.shx')
# 读取的数据格式类似于
# geometry
# 0 POLYGON ((1329152.341 5619034.278, 1323327.591...
# 1 POLYGON ((-2189253.375 4611401.367, -2202922.3...
# 2 POLYGON ((761692.092 4443124.843, 760999.873 4...
# 3 POLYGON ((-34477.046 4516813.963, -41105.128 4...
# ... ...
maps.plot()
plt.savefig("test.png")

如代码所示,通过read_file你可以读取shx、gpkg、geojson等数据。读取出来的图形如下:

同样,因为这个shapefile是省级行政区的数据,每一个省级行政区都被划分为一个区块,因此可以一行语句算出每个省级行政区所占面积:

print(maps.area)
# 0 4.156054e+11
# 1 1.528346e+12
# 2 1.487538e+11
# 3 4.781135e+10
# 4 1.189317e+12
# 5 1.468277e+11
# 6 1.597052e+11
# 7 9.770609e+10
# 8 1.385692e+11
# 9 1.846538e+11
# 10 1.015979e+11
# ... ...

怎么样,是不是很酷?它还有许多更酷的特性。

那么我们的文章到此就结束啦,如果你喜欢今天的Python 实战教程,可以关注公众号:Python编程学习圈,了解更多编程技术知识!