【vue-router源码】八、router.go、router.back、router.forward源码解析

425 阅读3分钟

前言

【vue-router源码】系列文章将带你从0开始了解vue-router的具体实现。该系列文章源码参考vue-router v4.0.15。 源码地址:github.com/vuejs/route… 阅读该文章的前提是你最好了解vue-router的基本使用,如果你没有使用过的话,可通过vue-router官网学习下。

本篇文章将介绍router.gorouter.backrouter.forward的实现。

使用

go函数允许你在历史中前进或后退,指定步数如果>0,代表前进;<0代表后退。

router.go(-2)

router.back()
// 等同于
router.go(-1)

router.forward()
// 等同于
router.go(1)

go

go接收一个参数delta,表示相对当前页面,移动多少步,负数表示后退,正数表示前进。

const go = (delta: number) => routerHistory.go(delta)

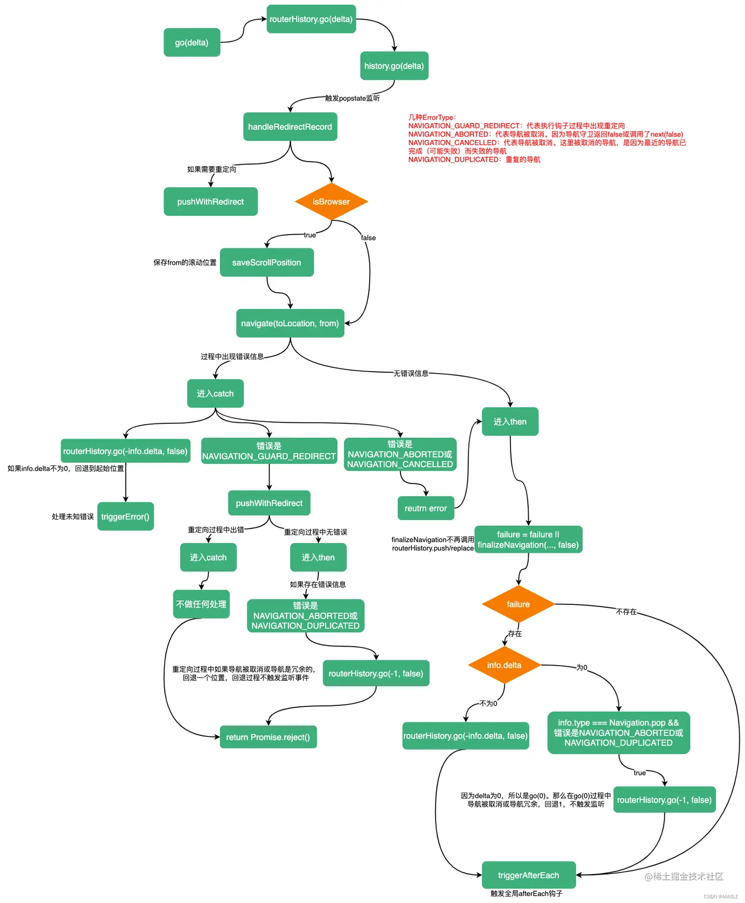
routerHistory.go中会调用history.go,进而触发popstate监听函数。如果你看过之前createWebHistory的解析,你会知道在createWebHistory中通过useHistoryListeners创建historyListeners时,会注册一个popstate监听函数,这个监听函数在调用history.go后就会触发。

// 文件位置:src/history/html5.ts useHistoryListeners方法
window.addEventListener('popstate', popStateHandler)

const popStateHandler: PopStateListener = ({
 state,
}: {
  state: StateEntry | null
}) => {
  // 当前location,字符串
  const to = createCurrentLocation(base, location)
  const from: HistoryLocation = currentLocation.value
  const fromState: StateEntry = historyState.value
  let delta = 0

  // 如果不存在state
  // 关于为什么state可能为空,可参考:https://developer.mozilla.org/zh-CN/docs/Web/API/Window/popstate_event
  if (state) {
    currentLocation.value = to
    historyState.value = state

    // 如果暂停监听了,并且暂停时的状态是from,直接return
    if (pauseState && pauseState === from) {
      pauseState = null
      return
    }
    // 计算移动的步数
    delta = fromState ? state.position - fromState.position : 0
  } else {
    replace(to)
  }

  // 循环调用监听函数
  listeners.forEach(listener => {
    listener(currentLocation.value, from, {
      delta,
      type: NavigationType.pop,
      direction: delta
        ? delta > 0
          ? NavigationDirection.forward
          : NavigationDirection.back
        : NavigationDirection.unknown,
    })
  })
}

可以看到,在监听函数最后会循环调用listeners中的listener,那么listener是什么?什么时候被添加的呢?

在前面文章介绍install的实现时,其中有一步非常重要的操作就是要根据地址栏的url进行第一次跳转。而个跳转是通过调用push方法完成的,因为push会调用pushWidthRedirect方法,在pushWidthRedirect中的最后会执行finalizeNavigation(不考虑中间reject错误)。而在finalizeNavigation中的最后会调用一个markAsReady方法。

function markAsReady<E = any>(err?: E): E | void {
  if (!ready) {
    // still not ready if an error happened
    ready = !err
    setupListeners()
    readyHandlers
      .list()
      .forEach(([resolve, reject]) => (err ? reject(err) : resolve()))
    readyHandlers.reset()
  }
  return err
}

markAsReady中调用了setupListeners的一个方法。在这个方法中会调用routerHistory.listen()添加一个函数。

let removeHistoryListener: undefined | null | (() => void)
function setupListeners() {
  // 如果有removeHistoryListener,说明已经添加过listener
  if (removeHistoryListener) return
  // 调用routerHistory.listen添加监听函数,routerHistory.listen返回一个删除这个listener函数
  removeHistoryListener = routerHistory.listen((to, _from, info) => {
    const toLocation = resolve(to) as RouteLocationNormalized

    // 确定是否存在重定向
    const shouldRedirect = handleRedirectRecord(toLocation)
    if (shouldRedirect) {
      pushWithRedirect(
        assign(shouldRedirect, { replace: true }),
        toLocation
      ).catch(noop)
      return
    }

    pendingLocation = toLocation
    const from = currentRoute.value

    // 保存from滚动位置
    if (isBrowser) {
      saveScrollPosition(
        getScrollKey(from.fullPath, info.delta),
        computeScrollPosition()
      )
    }
    
    navigate(toLocation, from)
      .catch((error: NavigationFailure | NavigationRedirectError) => {
        // 导航被取消
        if (
          isNavigationFailure(
            error,
            ErrorTypes.NAVIGATION_ABORTED | ErrorTypes.NAVIGATION_CANCELLED
          )
        ) {
          return error
        }
        // 在钩子中进行了重定向
        if (
          isNavigationFailure(error, ErrorTypes.NAVIGATION_GUARD_REDIRECT)
        ) {
          pushWithRedirect(
            (error as NavigationRedirectError).to,
            toLocation
          )
            .then(failure => {
              // 钩子中的重定向过程中如果导航被取消或导航冗余,回退一步
              if (
                isNavigationFailure(
                  failure,
                  ErrorTypes.NAVIGATION_ABORTED |
                    ErrorTypes.NAVIGATION_DUPLICATED
                ) &&
                !info.delta &&
                info.type === NavigationType.pop
              ) {
                routerHistory.go(-1, false)
              }
            })
            .catch(noop)
          return Promise.reject()
        }
        // 恢复历史记录,,但不触发监听
        if (info.delta) routerHistory.go(-info.delta, false)
        // 无法识别的错误,交给全局错误处理器
        return triggerError(error, toLocation, from)
      })
      .then((failure: NavigationFailure | void) => {
        failure =
          failure ||
          finalizeNavigation(
            toLocation as RouteLocationNormalizedLoaded,
            from,
            false
          )
        
        if (failure) {
          // 如果存在错误信息,回到原始位置,但不触发监听
          if (info.delta) {
            routerHistory.go(-info.delta, false)
          } else if (
            info.type === NavigationType.pop &&
            isNavigationFailure(
              failure,
              ErrorTypes.NAVIGATION_ABORTED | ErrorTypes.NAVIGATION_DUPLICATED
            )
          ) { // 错误类型时导航被取消或冗余,回退历史记录,但不触发监听
            routerHistory.go(-1, false)
          }
        }

        // 触发全局afterEach钩子
        triggerAfterEach(
          toLocation as RouteLocationNormalizedLoaded,
          from,
          failure
        )
      })
      .catch(noop)
  })
}

可以看到这个监听函数和push的过程十分相似,与push不同的是,在触发监听时,一旦出现了一些错误信息(如导航被取消、导航时冗余的、位置错误),需要将历史记录回退到相应位置。

go的执行流程: 在这里插入图片描述

back

back,回退一个历史记录,相当于go(-1)

const router = {
  // ...
  back: () => go(-1),
  // ...
}

forward

forward,前进一个历史记录,相当于go(1)

const router = {
  // ...
  forward: () => go(1),
  // ...
}

总结

gobackforward方法最终通过调用history.go方法,触发popstate事件(popstate中的监听函数在第一次路由跳转时被添加),而在popstate事件中的过程和push的过程是十分相似的,与push不同的是,一旦出现了一些错误信息(如导航被取消、导航时冗余的、位置错误),需要将历史记录回退到相应位置。