工厂模式

94 阅读3分钟

1、什么是工厂模式

实现了创建者和调用者的分离,工厂模式分为简单工厂、工厂方法、抽象工厂模式

2、工厂模式分类

(1)简单工厂模式

简单工厂模式相当于是一个工厂中有各种产品,创建在一个类中,客户无需知道具体产品的名称,只需要知道产品类所对应的参数即可。但是工厂的职责过重,而且当类型过多时不利于系统的扩展维护。

//定义商品的接口
public interface Car {
	public void run();
}
//定义第一种商品
public class AoDi implements Car {
	public void run() {
		System.out.println("我是奥迪汽车..");
	}
}
//定义第二种商品
public class JiLi implements Car {

	public void run() {
		System.out.println("我是吉利汽车...");
	}
}
//定义简单工厂
public class CarFactory {

	 public static Car createCar(String name) {
		if (StringUtils.isEmpty(name)) {
             return null;
		}
		if(name.equals("奥迪")){
			return new AoDi();
		}
		if(name.equals("吉利")){
			return new JiLi();
		}
		return null;
	}
}
//创建商品
public class Client01 {

	public static void main(String[] args) {
		Car aodi  =CarFactory.createCar("奥迪");
		Car jili  =CarFactory.createCar("吉利");
		aodi.run();
		jili.run();
	}

}

优点:简单工厂模式能够根据外界给定的信息,决定究竟应该创建哪个具体类的对象。明确区分了各自的职责和权力,有利于整个软件体系结构的优化。

缺点:很明显工厂类集中了所有实例的创建逻辑

 

(2)工厂 方法 模式

工厂方法模式Factory Method,又称多态性工厂模式。在工厂方法模式中,核心的工厂类不再负责所有的产品的创建,而是将具体创建的工作交给子类去做。该核心类成为一个抽象工厂角色,仅负责给出具体工厂子类必须实现的接口,而不接触哪一个产品类应当被实例化这种细节。

//定义商品的接口
public interface Car {
	public void run();
}
//定义第一种商品
public class AoDi implements Car {
	public void run() {
		System.out.println("我是奥迪汽车..");
	}
}
//定义第二种商品
public class JiLi implements Car {

	public void run() {
		System.out.println("我是吉利汽车...");
	}
}
//定义工厂接口
public interface CarFactory{

	public Car createCar();
}
//定义第一种商品的工厂
public class JiLiFactory implements CarFactory {
	public Car createCar() {
		return new JiLi();
	}

}
//定义第二种商品的工厂
public class AoDiFactory implements CarFactory {
	public Car createCar() {	
		return new AoDi();
	}
}
//调用工厂创造
public class Client {
	public static void main(String[] args) {
		Car aodi = new AoDiFactory().createCar();
		Car jili = new JiLiFactory().createCar();
		aodi.run();
		jili.run();
	}

}

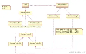
(3)抽象工厂模式

抽象工厂简单地说是工厂的工厂,抽象工厂可以创建具体工厂,由具体工厂来产生具体产品。

//发动机(商品种类1)
public interface Engine {

	void run();

	void start();
}

class EngineA implements Engine {

	public void run() {
      System.out.println("转的快!");
	}

	public void start() {
		 System.out.println("启动快,自动档");
	}

}

class EngineB implements Engine {

	public void run() {
      System.out.println("转的慢!");
	}

	public void start() {
		 System.out.println("启动快,手动档");
	}

}
//座椅(商品种类2)
public interface Chair {
	   void run();
}

 class ChairA implements Chair{

	public void run() {
		System.out.println("可以自动加热!");
	}
	
}
 class ChairB implements Chair{

	public void run() {
		System.out.println("不能加热!");
	}
	
}
//总的工厂接口,工厂的功能是可以创建上面两种不同接口对应的商品
public interface CarFactory {
	// 创建发动机
	Engine createEngine();
	// 创建座椅
	Chair createChair();
}

 

public class JiLiFactory implements CarFactory  {

	public Engine createEngine() {
	
		return new EngineA();
	}

	public Chair createChair() {
		
		return new ChairA();
	}

}
//创建
public class Client002 {
	 public static void main(String[] args) {
		CarFactory carFactory=new JiLiFactory();
		Engine engine=carFactory.createEngine();
		engine.run();
		engine.start();

	}
	
}

 

 

总结:

 

简单工厂 : 用来生产同一等级结构中的任意产品。(不支持拓展增加产品)

工厂方法 :用来生产同一等级结构中的固定产品。(支持拓展增加产品)   

抽象工厂 :用来生产不同产品族的全部产品。(不支持拓展增加产品;支持增加产品族)