接口自动化测试分层设计与实践总结01

165 阅读14分钟

image|640x128

本文为霍格沃兹测试学院优秀学员@月关同学的学习时间总结,进阶学习文末加群!

本文以笔者当前使用的自动化测试项目为例,浅谈分层设计的思路,不涉及到具体的代码细节和某个框架的实现原理,重点关注在分层前后的使用对比,可能会以一些伪代码为例来说明举例。

接口测试三要素

  • 参数构造

  • 发起请求,获取响应

  • 校验结果

一、原始状态

当我们的用例没有进行分层设计的时候,只能算是一个“苗条式”的脚本。以一个后台创建商品活动的场景为例,大概流程是这样的(默认已经是登录状态下):

创建商品-创建分类-创建优惠券-创建活动

要进行接口测试的话,按照接口测试的三要素来进行,具体的效果如下:

 # 1、参数构造
    createCommodityParams = {
        "input": {
            "title": "活动商品",
            "subtitle": "",
            "brand": "",
            "categoryLevel1Code": "12",
            "categoryLevel2Code": "1312",
            "categoryLevel3Code": "131211",
            "detail": [
                {
                    "uri": "ecommerce/1118d9.jpg",
                    "type": 0
                }
            ],
            "installInfo": {
                "installType": 1,
                "installFee": null
            },
            "pictureList": [
                {
                    "uri": "ecommerce/222.jpg",
                    "main": true
                }
            ],
            "postageInfo": {
                "postageType": 2,
                "postageFee": 1,
                "postageId": null
            },
            "sellerDefinedCode": "",
            "publish": 1,
            "skuList": [
                {
                    "skuCode": "",
                    "externalSkuCode": "",
                    "price": 1,
                    "retailPrice": 6,
                    "stock": 100,
                    "weight": 0,
                    "suggestPrice": 0,
                    "skuAttrValueList": [
                        {
                            "attrCode": "COLOR",
                            "attrName": "颜色",
                            "attrValue": "绿色",
                            "attrValueId": "1001"
                        }
                    ]
                }
            ],
            "jumpSwitch":false,
            "recommendCommodityCodeList": [],
            "recommendFittingCodeList": [],
            "mallCode": "8h4xxx"
        }
    }
    createCategoryParams = {......}
    createCouponParams = {......}
    createPublicityParams = {......}
    publishCommodityParams = {......}
    publishPublicityParams = {......}
    
    createCommodityParams["input"]["title"] = "autoTest" + str(time.time())
    createCommodityParams["input"]["mallCode"] = self.mallCode
    createCommodityParams["input"]["skuList"][0]["price"] = random.randint(1,10)
    createCategoryParams["input"]["categoryName"] = "autoTestCategory" + str(time.time())
    createCouponParams。。。
    createPublicityParams。。。
    publishCommodityParams。。。
    publishPublicityParams。。。
   
    # 2、发起请求,获取响应
     # 创建商品并获取商品code
    createCommodityRes = api.getUrl("testApi.create.commodity").post.params(createCommodityParams)
    commodityCode = createCommodityRes["commodityCode"]
     # 创建分类并获取分类code
    createCategoryRes = api.getUrl("testApi.create.category").post.params(createCategoryParams)
    categoryCode = createCategoryRes["categoryCode"]
     # 创建优惠券并获取优惠券code
    createCouponRes = api.getUrl("testApi.create.coupon").post.params(createCouponParams)
    couponCode = createCouponRes["couponCode"]
     # 创建活动并关联商品,绑定优惠券,设置分类
    createPublicityParams["input"]["commodityCode"] = commodityCode
    createPublicityParams["input"]["categoryCode"] = categoryCode
    createPublicityParams["input"]["couponCode"] = couponCode
    createPublicityRes = api.getUrl("testApi.create.publicity").post.params(createPublicityParams)
    
    # 结果校验(断言)
    assert.equal(createPublicityRes["code"], 0)
    assert.equal(createPublicityRes["publicityName"], createPublicityParams["publicityName"])
    。。。

按照上面的写法,对于单个脚本的调式来说或许可以,但是一旦用例的数量和复杂程度积累起来后,其维护成本将是巨大的,或者可以说不具备可维护性。

弊端说明

  • 可读性差,所有的处理都放在一起,代码量大,不简洁直观

  • 灵活性差,参数写死在脚本,适用用例范围小

  • 复用性差,如果其他用例需要同样或类似的步骤,需要重新写一份

  • 维护性差,如果接口有任何改动,那么所有涉及到此接口的脚本都需要一一修改

例如:随着用例场景的增加,就可能会出现下面这种情况 image|800x351 按照原始的模式,我们就需要些3个脚本文件分别来描述着3个场景,并且创建商品_API创建分类_API创建优惠券_API在场景1,2,3中均出现了;上架商品_API在场景2,3中均出现。由此我们完全可以预见到,当几百上千的用例场景出现后,这种形式是没有维护性可言的。

二、进化历程

因此我们依照着痛点,以最开始的原始状态为例,对用例进行分层改造,来看看进化后的状态。

1、API 定义层

我们编程的时候会将一些重复的代码进行封装使用,那么这里依然可以借用这种思想,我们将 API 的定义单独抽离,单独定义。

我们期望的效果是这样的: image|800x562 提前将API的定义放在一层,供用例场景引用,这样当接口有任何修改时,我们只需要修改API definition层即可。

实例演示

对应着上面的demo,我们就是需要做如下抽离:

class APIDefinition: ''' 创建商品API定义 createCommodityParams: 创建商品接口入参 return:创建商品接口响应结果 ''' def createCommodityRequest(createCommodityParams): return api.getUrl("testApi.create.commodity").post.params(createCommodityParams)

     '''
     创建分类API定义
     createCategoryParams: 创建分类接口入参
     return:创建分类接口响应结果
     ''' 
     def createCategoryRequest(createCategoryParams)
      return api.getUrl("testApi.create.category").post.params(createCategoryParams)
     
     # 创建优惠券接口定义
     def createCouponRequest(createCouponParams)
      return api.getUrl("testApi.create.coupon").post.params(createCouponParams)
    
     # 创建活动接口定义
     def createPublicityRequest(createPublicityParams)
      return api.getUrl("testApi.create.publicity").post.params(createPublicityParams)
    
     # ...其余省略

2、Service 层

上面我们已经将接口的定义抽离出来,解决了 API 重复定义的问题,但是再继续分析会发现有一个问题依然没有解决,就是场景的复用性.

再看刚才的图: image|800x562

3个场景中都有重复的步骤,类似创建商品创建分类创建优惠券这些,并且这些步骤都是一个个API的组合,一个步骤对应一个API,在各个步骤之间还会有数据的处理与传递,为了解决这些问题,将对场景再次做抽离,这里我称之为 service 层。

这一层之所以叫做service(服务)层,是因为它的作用是用来提供测试用例所需要的各种“服务”,好比参数构建、接口请求、数据处理、测试步骤。

用下图先来看分层的目标: image|800x866 我们希望将常用的测试场景步骤封装至service层中,供用例场景调用,增加复用性,也可以理解为测试用例的前置处理;

但是这里还是有一点小问题,就是service层的东西太多太杂,有些场景步骤可能只适用于我当前的项目用例,在实际的工作中,各个系统间是相互依赖的,前台APP的测试很大可能就依赖后台创建作为前置条件

好比我在APP端只要商品和分类,可能只想创建商品和分类,并不想创建优惠券,这个时候service层就没有适用的场景步骤供调用,那么我就需要根据自己的需要重新封装;可是对于很多单接口的前置数据处理又是一致的,比如:

     createCommodityParams["input"]["title"] = "autoTest" + str(time.time())
        createCommodityParams["input"]["mallCode"] = self.mallCode
        createCommodityParams["input"]["skuList"][0]["price"] = random.randint(1,10)
        createCategoryParams["input"]["categoryName"] = "autoTestCategory" + str(time.time())
        createCouponParams。。。
        createPublicityParams。。。
        publishCommodityParams。。。
        publishPublicityParams。。。

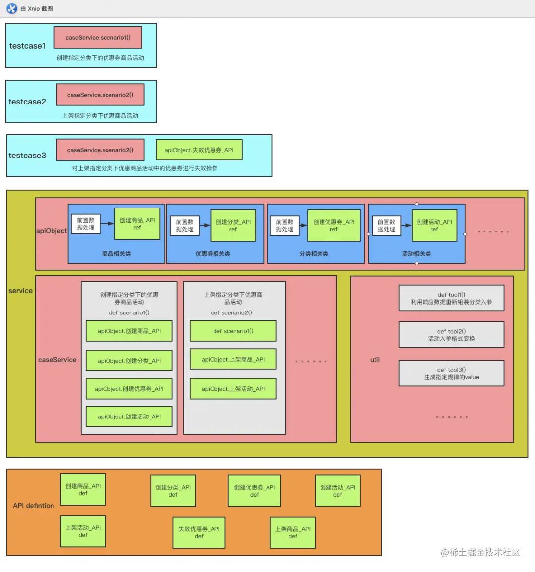
重新封装的话还要再处理这一步,就有点麻烦且不符合我们的复用性设计了,因此我们对service层再细化为3层,分别为:

apiObject

单接口的预处理层,这一层主要作用是单接口入参的构造,接口的请求与响应值返回

  • 每个接口请求不依赖与业务步骤,都是单接口的请求;

  • 此外一些简单固定的入参构建也直接放在这里处理,比如随机的商品名,title等,和具体业务流程无关,针对所有调用此接口的场景均适用

caseService

多接口的预处理层,这一层主要是测试步骤(teststep)或场景的有序集合。

  • 用例所需要的步骤,通过每一个请求进行组合,每一个步骤都对应着一个API请求,这些步骤会组成一个个场景,各个场景之间可以互相调用组成新的场景,以适应不同的测试用例需求。

  • 场景封装好以后可以供不同的测试用例调用,除了当前项目的用例,其他业务线需要的话也可从此caseService中选择调用,提高复用性的同时也避免了用例相互依赖的问题。

util

这一层主要放置针对当前业务的接口需要处理的数据

  • 在实际编写测试步骤时,可能部分接口的参数是通过其他接口获取后经过处理才可以使用,或是修改数据格式,或是修改字段名称,亦或是某些 value 的加解密处理等。

细化分层后,各层的职责便更加清晰明确,具体如下图: image|800x855 实例演示

apiObject:

  class ApiObject:
         def createCommodity(createCommodityParams):
          inputParams = ApiParamsBuild().createCommodityParamsBuild(createCommodityParams)
          response = APIDefinition().createCommodityRequest(inputParams)
          return response
        
         def createCategory(createCategoryParams):
          ...
        
         def createCoupon(createCouponParams):
          ...
        
         ......
          
        class ApiParamsBuild:
         def createCommodityParamsBuild(createCommodityParams):
          createCommodityParams["input"]["title"] = "autoTest" + str(time.time())
          createCommodityParams["input"]["mallCode"] = self.mallCode
          createCommodityParams["input"]["skuList"][0]["price"] = random.randint(1,10)
          return createCommodityParams
        
         def createCategoryParamsBuild(createCategoryParams):
          ...
        
         def createCouponParamsBuild(createCouponParams):
          ...
        
         ......

到此,我们来看看原始的用例经过目前封装后的模样:

1、参数构造

    createCommodityParams = {
        "input": {
            "title": "活动商品",
            "subtitle": "",
            "brand": "",
            "categoryLevel1Code": "12",
            "categoryLevel2Code": "1312",
            "categoryLevel3Code": "131211",
            "detail": [
                {
                    "uri": "ecommerce/1118d9.jpg",
                    "type": 0
                }
            ],
            "installInfo": {
                "installType": 1,
                "installFee": null
            },
            "pictureList": [
                {
                    "uri": "ecommerce/222.jpg",
                    "main": true
                }
            ],
            "postageInfo": {
                "postageType": 2,
                "postageFee": 1,
                "postageId": null
            },
            "sellerDefinedCode": "",
            "publish": 1,
            "skuList": [
                {
                    "skuCode": "",
                    "externalSkuCode": "",
                    "price": 1,
                    "retailPrice": 6,
                    "stock": 100,
                    "weight": 0,
                    "suggestPrice": 0,
                    "skuAttrValueList": [
                        {
                            "attrCode": "COLOR",
                            "attrName": "颜色",
                            "attrValue": "绿色",
                            "attrValueId": "1001"
                        }
                    ]
                }
            ],
            "jumpSwitch":false,
            "recommendCommodityCodeList": [],
            "recommendFittingCodeList": [],
            "mallCode": "8h4xxx"
        }
    }
    createCategoryParams = {......}
    createCouponParams = {......}
    createPublicityParams = {......}
    publishCommodityParams = {......}
    publishPublicityParams = {......}
    
    # 2、发起请求,获取响应
     # 创建商品并获取商品code
    createCommodityRes = ApiObject().createCommodity(createCommodityParams)
    commodityCode = createCommodityRes["commodityCode"]
     # 创建分类并获取分类code
    createCategoryRes = ApiObject().createCategory(createCategoryParams)
    categoryCode = createCategoryRes["categoryCode"]
     # 创建优惠券并获取优惠券code
    createCouponRes = ApiObject().createCoupon(createCouponParams)
    couponCode = createCouponRes["couponCode"]
     # 创建活动并关联商品,绑定优惠券,设置分类
    createPublicityParams["input"]["commodityCode"] = commodityCode
    createPublicityParams["input"]["categoryCode"] = categoryCode
    createPublicityParams["input"]["couponCode"] = couponCode
    createPublicityRes = ApiObject().createPublicity(createPublicityParams)
    
    # 结果校验(断言)
    assert.equal(createPublicityRes["code"], 0)
    assert.equal(createPublicityRes["publicityName"], createPublicityParams["publicityName"])
    。。。
可以看到,现在接口请求的url、method、通用入参处理等已经不会在用例中体现了,接下来继续封装caseService层。

caseService:

我们将多接口的场景步骤进行封装
```    class CaseService:
         def createPublicityByCategory(params):
           # 创建商品并获取商品code
          createCommodityRes = ApiObject().createCommodity(createCommodityParams)
          commodityCode = createCommodityRes["commodityCode"]
           # 创建分类并获取分类code
          createCategoryRes = ApiObject().createCategory(createCategoryParams)
          categoryCode = createCategoryRes["categoryCode"]
           # 创建优惠券并获取优惠券code
          createCouponRes = ApiObject().createCoupon(createCouponParams)
          couponCode = createCouponRes["couponCode"]
           # 创建活动并关联商品,绑定优惠券,设置分类
          createPublicityParams["input"]["commodityCode"] = commodityCode
          createPublicityParams["input"]["categoryCode"] = categoryCode
          createPublicityParams["input"]["couponCode"] = couponCode
          createPublicityRes = ApiObject().createPublicity(createPublicityParams)
          return createPublicityRes
        
         ......

这时体现在用例中的表现就如下层testcase层所示.

3、testcase 层 我们想要的是一个清晰明了,“一劳永逸”的自动化测试用例,就像我们的手工测试用例一样,我们的前置条件可以复用,我们入参可以任意修改,但测试步骤都是固定不变的(前提可能是产品没有偷偷改需求~)。

这一层其实是对应的testsuite(测试用例集),是测试用例的无序集合。其中各个用例之间应该是相互独立,互不干扰,不存在依赖关系,每个用例都可以单独运行。

最终我们期望自动化用例的维护过程中达到的效果如下: image|443x462 testcase 层:

   # 1、参数构造
     createCommodityParams = {
         "input": {
             "title": "活动商品",
             "subtitle": "",
             "brand": "",
             "categoryLevel1Code": "12",
             "categoryLevel2Code": "1312",
             "categoryLevel3Code": "131211",
             "detail": [
                 {
                     "uri": "ecommerce/1118d9.jpg",
                     "type": 0
                 }
             ],
             "installInfo": {
                 "installType": 1,
                 "installFee": null
             },
             "pictureList": [
                 {
                     "uri": "ecommerce/222.jpg",
                     "main": true
                 }
             ],
             "postageInfo": {
                 "postageType": 2,
                 "postageFee": 1,
                 "postageId": null
             },
             "sellerDefinedCode": "",
             "publish": 1,
             "skuList": [
                 {
                     "skuCode": "",
                     "externalSkuCode": "",
                     "price": 1,
                     "retailPrice": 6,
                     "stock": 100,
                     "weight": 0,
                     "suggestPrice": 0,
                     "skuAttrValueList": [
                         {
                             "attrCode": "COLOR",
                             "attrName": "颜色",
                             "attrValue": "绿色",
                             "attrValueId": "1001"
                         }
                     ]
                 }
             ],
             "jumpSwitch":false,
             "recommendCommodityCodeList": [],
             "recommendFittingCodeList": [],
             "mallCode": "8h4xxx"
         }
     }
     createCategoryParams = {......}
     createCouponParams = {......}
     createPublicityParams = {......}
     publishCommodityParams = {......}
     publishPublicityParams = {......}
     
     # 2、发起请求,获取响应
     createPublicityRes = CaseService().createPublicityByCategory(createCommodityParams,createCategoryParams,createCouponParams...)
     
     # 结果校验(断言)
     assert.equal(createPublicityRes["code"], 0)
     assert.equal(createPublicityRes["publicityName"], createPublicityParams["publicityName"])
     。。。

可以看到,这时涉及到用例场景步骤的代码已经非常少了,并且完全独立,与框架、其他用例等均无耦合。

到这里我们再看用例,会发现一点,测试数据依然冗长,那么下面就开始对测试数据进行参数化和数据驱动的处理。

4、testdata 此层用来管理测试数据,作为参数化场景的数据驱动。

参数化: 所谓参数化,简单来说就是将入参利用变量的形式传入,不要将参数写死,增加灵活性,好比搜索商品的接口,不同的关键字和搜索范围作为入参,就会得到不同的搜索结果。上面的例子中其实已经是参数化了。

数据驱动:对于参数,我们可以将其放入一个文件中,可以存放多个入参,形成一个参数列表的形式,然后从中读取参数传入接口即可。常见做数据驱动的有 JSON、CSV、YAML 等。

实例演示

我们以CSV为例,不特别依照某个框架,通常测试框架都具备参数化的功能。

将所需要的入参放入test.csv文件中:

  createCommodityParams,createCategoryParams,...
        {
             "input": {
                 "title": "活动商品",
                 "subtitle": "",
                 "brand": "",
                 "categoryLevel1Code": "12",
                 "categoryLevel2Code": "1312",
                 "categoryLevel3Code": "131211",
                 "detail": [
                     {
                         "uri": "ecommerce/1118d9.jpg",
                         "type": 0
                     }
                 ],
                 "installInfo": {
                     "installType": 1,
                     "installFee": null
                 },
                 "pictureList": [
                     {
                         "uri": "ecommerce/222.jpg",
                         "main": true
                     }
                 ],
                 "postageInfo": {
                     "postageType": 2,
                     "postageFee": 1,
                     "postageId": null
                 },
                 "sellerDefinedCode": "",
                 "publish": 1,
                 "skuList": [
                     {
                         "skuCode": "",
                         "externalSkuCode": "",
                         "price": 1,
                         "retailPrice": 6,
                         "stock": 100,
                         "weight": 0,
                         "suggestPrice": 0,
                         "skuAttrValueList": [
                             {
                                 "attrCode": "COLOR",
                                 "attrName": "颜色",
                                 "attrValue": "绿色",
                                 "attrValueId": "1001"
                             }
                         ]
                     }
                 ],
                 "jumpSwitch":false,
                 "recommendCommodityCodeList": [],
                 "recommendFittingCodeList": [],
                 "mallCode": "8h4xxx"
             }
         },
         ...

然后再回到用例层,利用框架参数化的功能对数据进行读取

    # 1、参数构造
        @parametrize(params = readCsv("test.csv"))
        # 2、发起请求,获取响应
        createPublicityRes = CaseService().createPublicityByCategory(params)
        # 结果校验(断言)
        assert.equal(createPublicityRes["code"], 0)
        assert.equal(createPublicityRes["publicityName"], createPublicityParams["publicityName"])
        。。。

注:这里的测试数据,不仅仅局限于接口的请求参数,既然做数据驱动,那么断言也可以维护在此,以减少用例层的代码冗余。

5、rawData 这一层是存放接口原始入参的地方。

某些接口的入参可能很多,其中很多参数值又可能是固定不变的,构建入参的时候我们只想对"变"的值进行动态的维护,而不维护的值就使用原始参数中的默认值,以此减少工作量(emmm…可能也就是CV大法的量吧~)

再者就是数据驱动的数据文件中只维护需要修改的参数,使数据文件更简洁,可阅读性更强。

实例演示:

这种利用原始参数(rawData)的方法我们称之为模板化,实际工作中有多种方式可实现,例如jsonpath、Mustache或者自己根据需求实现方法,本文重点在介绍分层设计,所以就不具体演示模板化技术的细节了,仅说明设计此层的作用。

以实例中的入参createCommodityParams为例,未用模板化技术前,我们要在CSV里面维护完整的入参:

 createCommodityParams,createCategoryParams,...
     {
          "input": {
              "title": "活动商品",
              "subtitle": "",
              "brand": "",
              "categoryLevel1Code": "12",
              "categoryLevel2Code": "1312",
              "categoryLevel3Code": "131211",
              "detail": [
                  {
                      "uri": "ecommerce/1118d9.jpg",
                      "type": 0
                  }
              ],
              "installInfo": {
                  "installType": 1,
                  "installFee": null
              },
              "pictureList": [
                  {
                      "uri": "ecommerce/222.jpg",
                      "main": true
                  }
              ],
              "postageInfo": {
                  "postageType": 2,
                  "postageFee": 1,
                  "postageId": null
              },
              "sellerDefinedCode": "",
              "publish": 1,
              "skuList": [
                  {
                      "skuCode": "",
                      "externalSkuCode": "",
                      "price": 1,
                      "retailPrice": 6,
                      "stock": 100,
                      "weight": 0,
                      "suggestPrice": 0,
                      "skuAttrValueList": [
                          {
                              "attrCode": "COLOR",
                              "attrName": "颜色",
                              "attrValue": "绿色",
                              "attrValueId": "1001"
                          }
                      ]
                  }
              ],
              "jumpSwitch":false,
              "recommendCommodityCodeList": [],
              "recommendFittingCodeList": [],
              "mallCode": "8h4xxx"
          }
      },
      ...

但是实际上,我们可能仅仅需要修改维护其中某个或某几个字段(例如只想维护商品价格),其余的使用默认值即可,使用模板化技术后可能在CSV中就是这样的表现:

createCommodityParams,createCategoryParams,...
     {
          "input": {
              "skuList": [
                  {
                      "price": 1,
                      "retailPrice": 6
          }
      },
      ...

或者这样

- keyPath: $.input.skuList[0].price
            value: 1
        - keyPath: $.input.skuList[0].retailPrice
            value: 6

亦或使用Mustache,将需要修改的value进行参数化{{value}}。

我们可以看到,这样处理后的数据驱动的文件就变得简洁清晰的许多,当一个文件中维护了多个用例且入参字段很多时,这样维护起来就可以清晰的看出每个数据对应的用例的作用了;

price就是为了测试价格的,stock就是为了测试库存的,publish就是为了测试上下架的等等。

注: 当然,此层的使用视实际情况而定,有可能这个接口的参数本身就没多少,那么直接全量使用就行,或者你就是觉得数据量哪怕再大我都能分得清楚,看的明白,不用也rawData是可以的~ image|458x490 6、Base 此层主要放置我们需要处理的公共前置条件和一些自动化公共方法,也可以理解为公共的config和util。

在我们实际的自动化开发过程中,有很多前置条件或公共方法,比如登录处理,log 处理,断言方法或一些数据处理;

使用过程中所有的service和testcase层都会继承此类,这样这些公共方法和前置条件便可直接通用;在各个业务线之间也可保持一致性。

三、完结 最后,我们来看下整体分层后的目录结构总览:

 └─apiautotest
      └─project
       └─rawData(原始参数)
        ├─testRawData.json
       └─service(用例服务)
        └─apiObject(单接口预处理,单接口入参的构造,接口的请求与响应值返回)
         ├─testApiObject.py
              └─caseService(多接口预处理,测试步骤(teststep)或场景的有序集合)
               ├─testCaseService.py
              └─util(工具类)
               ├─util.py
          └─testcase(测试用例)
              └─testDataDriven(测试数据驱动)
               ├─testData.csv
              ├─testcase.py(测试用例集)
         └─testBase.py(测试基类,初始化和公共方法) 
      └─platformapi(Api定义)
       ├─testApiDefinition.py

以上,期待与各位同学一起交流探讨。