神策数据 618 系列篇丨电商平台大促之品类运营策略

175 阅读9分钟

品类运营遇到大促,通常担任怎样重要的角色?

货该备多少?进货多了怕积压?

怎么精准找到与用户匹配的商品促成订单转化?

在前两期内容中,我们已经了解了大促活动目标拆解用户精准营销,那么今天,我们将从「货」的视角与你品一品大促中的品类运营。

(注:文中数据均为模拟)

品类运营是指将平台的商品进行分类管理,用商品与用户进行沟通,利用平台的资源进行短期场景包装及中长期商品策略规划,高效触达用户购买链路中的核心场景,提高商品成交转化,给公司带来业绩增长及品牌形象的提升。

一般来说,在品类运营的过程中,需要做到 4 “懂”:懂用户,懂商品,懂流量,懂整合营销。

一、品类运营大促任务推进 4 要点

通常情况下,品类运营从选品、定价、销售资源以及商品毛利这 4 个要点开展工作:首先从品牌以及供应商处获取商品资源做选品,基于市场售价和进货成本价、毛利等维度制定售价,通过销售资源,站内站外可销售途径的盘点和策略下放完成既定目标,重点关注毛利构成,这关系到整个销售模式的可持续性。

这 4 个要点的具体任务包括:

**选品:**类目结构的健康度,产品矩阵搭建,品类定位。

定价**:**成本结构划分,营销策略 + 大促活动价。

**销售:**活动报送,资源位争取,以及渠道推广节奏。

**毛利:**促销返利,单品利润,到整体品类利润。

二、大促产品矩阵、备货逻辑、成本结构

大促前期除了策划活动之外,还需要运用不同商品分类打造产品矩阵,提升品牌整体调性,同时做好备货量的预备动作。

1、产品矩阵

依据 GMV 目标拆解品类比重,搭建商品体系,划分商品定位及对应相关联的属性,促成商品在营销活动中更有效的动销指数。常用计算公式为:

大促营收 = Σ(各定位产品销售预估)或者大促营收 = Σ(各类目商品销售预估)

通过对品类旗下的商品做产品矩阵的划分,可以分为以下 4 类商品:

大促中通过产品矩阵分类,不同类型的商品互相结合,预热期通过引流品关注新用户浏览、加购数据;新品关注老用户加购、订单支付数据;正式期通过爆品冲击品类营收目标,中长尾商品助力毛利率;返场期基于数据目标,追击 GMV。

评估特色单品营销价值模型

从搜索量级、转化率层面做交叉分析,确立购买能力和引流能力二象限中对应商品的价值评估模型。

如 IP 联名、明星代言的特色单品,在搜索量级和转化率数据上,是高升量的商品,这类商品可以放在预售期曝光,以及拉新时使用。

反之,也可以通过数据情况,去发现是品牌力还是单品问题,未达到预期便做后续优化。

2、大促备货逻辑

清晰的产品矩阵对应每个品类的目标占比,我们可以通过逻辑公式计算出大促备货量。在年中大促准备期间,完成备货和活动价确定等,备货公式为:

日均销量 * 日均销售量的倍数(倍数 = 预计销售额/日均销售额)

例如,引流品在备货时可依据日常销售量的倍数做 1.5 或 2 以上的系数调高,具体根据市场投放目标匹配合理进货量;而因为大促目标中,爆品占比高,进货量根据预估目标调高系数确定备货量,同时需要根据大促整场节奏、售卖数据情况,做库存周转、及时补货的预期管理。

做好备货数量准备后,提前 2 个月左右做大促备货准备(可根据业务实际供应链和品牌供货周期来做实际进货周期倒推)。

3、成本结构

确认了进货量,有了对应批次的进货价,加上线上成本、人力成本、税费、运费形成成本结构,通过成本定价机制,完成商品定价。

三、商品多渠道销售和行销活动策略

1、多渠道销售

在完成前期的进货动作之后,「进销存」到了销售环节。

站外引流部分,和市场投放联动选品、定价、活动策略等,确立产品矩阵中适合投放引流的商品类型。

促销工具上,需要基于商品毛利,对不同商品提报大促活动中的不同形式,让他们参与秒杀、直降、满减等。

这之后,便需要对活动资源位做排期提报,以及设计工作流的沟通,策划不同资源位的文案、图样。

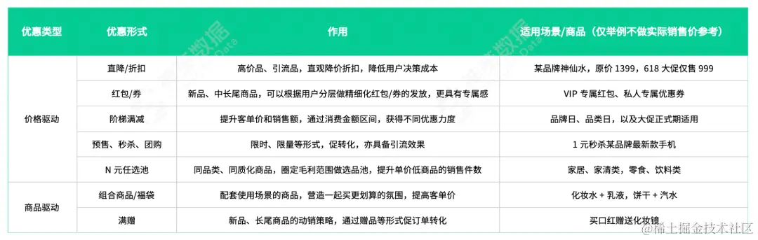
2、营销活动优惠类型和适用场景

营销活动玩法方面,商品对应的活动,包括秒杀、直降、团购、阶梯满减、组合商品、N 元任选池等,相应的优惠类型分为价格驱动和商品驱动,如下所示:

3、用户资产人群圈选 + 触达策略

「进销存」三部曲到了销售执行层面,商品对应的人群圈选和触达策略浮出水面,在大促各个资源位、购买关键链路中,提取用户行为节点做订单转化。

举个例子,圈选平台销量 TOP 10 爆款商品的用户群体,做新品推荐、提升支付订单转化的触达策略。

Step 1:基于商品分类,在数据后台配置用户标签,「创建标签」-「事件偏好属性」,创建对应标签的规则,预估人数,选择标签更新方式。

Step 2:使用流程画布在大促预热期触达购买过爆品的用户,做新品营销。

首先,根据「进入设置」,配置「进入条件」的类型和时间范围,及「受众用户」「用户属性满足」。

然后,做策略器、分流器选择。如果做新品推荐测试,可以选择「策略器」做下一步的推进。

接下来,配置对应策略器的筛选条件、发送时机以及推送通道,新品 abc 等的对应触达条件、触达方式的信息填写,推荐新品 + 毛利范围内的优惠策略(满减券、直降等形式)。

最后,也是最重要的,即「目标配置」,这里需要注意的是,目标完成时间需要大于整个流程触发时间,以保证流程画布顺利进行。

Step 3:实时追踪新品库存动销率做补货。如果动销情况不佳,定位关键购买链路转化率,快速调整资源位、用户进一步分层触达策略。

以上讲述了大促期间新品营销的用户圈选和触达,根据品类、商品、用户群体等做不同的排列组合制定策略,以吸引用户回到平台参与大促完成订单转化。

同样的,资源位主题的用户标签,也可以帮助品类运营同学在大促期间快速通过相应商品做运营策略触达。

四、大促数据分析维度

1、大促数据二维分析

最后便是最重要的环节——数据分析。无论是大促还是日常品类运营,都可以从以下维度进行分析:

**1)结果数据:**销售金额、销售数量、售罄、动销率、毛利率等

**2)过程分析维度:**人(用户)、货(商品)、场(活动会场)

  • 场数据:大促主会场、二三级会场等 PV、UV,商品详情页、转化率等

  • 人数据:新老用户比例、首单二单比例、新增下单商品拓品率等

  • 货数据:商品销售、售罄率、动销率、毛利率、库存周转率、退货率等

2、商品下钻——识别突出品类表现,迭代人货匹配策略

在大促结束后,复盘报告对于商品数据分析也很重要,接下来详细展开:

第一步,分析各个商品购买用户数贡献,识别成熟单品、趋势爆品,与大促前商品定位做对比,是否与活动前的定位一致,如果不一致,对商品分类就要根据定位做调整;

第二步,以平台整体购买人数占比作为 benchmark,明确拉新、复购优势商品,迭代未来人货匹配策略。

使用 TOP 商品新老客占比数据指标,按照销售用户比例中的首单、复购比例,和平台整体的首单、复购比例对比,选出合适的拉新、复购的优势商品。

如同比数据发现,品类 b 是当年增量品类,那么便可以在后续品类运营上,备货量保证不缺货、资源位优先、组合商品销售等做多方面的营销策略策划。

一场大促的结束不是营销活动的重点,做好整场大促中商品运营,带着用户开心地买买买,是每一位品类运营都在追逐的工作价值。