Http请求API命名规范与理解

602 阅读1分钟

前言:该命名规则,并非当前市场主流,只是提供一个思路,大家根据你司情况选择合理的命名规范

1.根据接口程序化命名API

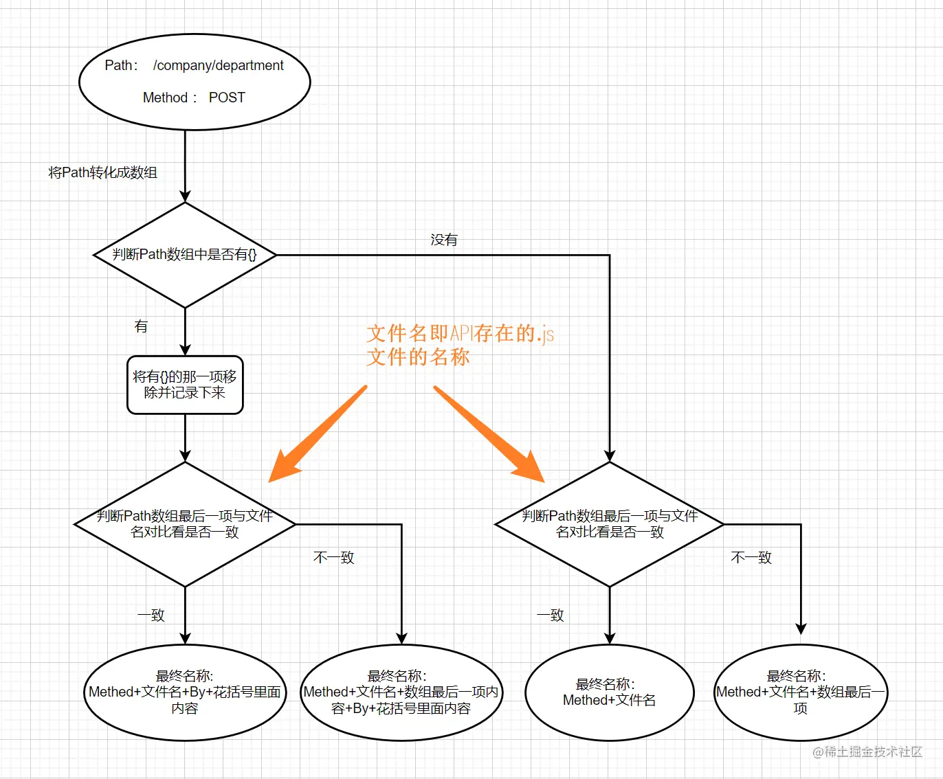
在我们命名API前,会拿到一份接口文档,如下,API的名称是根据接口文档而衍生出来的。

接口文档和基本信息(这里只取了我命名的关键信息):

Path:  /company/department

Method:  POST

如何命名?

API命名流程图.png

2.根据组件合理归类API

存API的文件名,应当与Views里面的组件名保持一致,并且该文件里面只存放该组件所用到的API,另外一些全局API单独拿出来存放就可以了(取自花裤衩)

3.程序化命名的好处以及如何提高效率

API命名程序化意味着我们可以通过程序自动生成API,减少工作量, 下面是我用nodejs写的一个自动生成程序。