接到新项目,需要用 vue3 让我瞅瞅有什么新特性?

2,864 阅读2分钟

1.Vue3简介

2.vue3--你知道哪些

2.1 性能的提升

  • 打包大小减少41%

  • 初次渲染快55%, 更新渲染快133%

  • 内存减少54%

    ......

2.源码的升级

  • 使用Proxy代替defineProperty实现响应式

  • 重写虚拟DOM的实现和Tree-Shaking

    ......

3.拥抱TypeScript

  • Vue3可以更好的支持TypeScript

4.新的特性

  1. Composition API(组合API)

    • setup配置
    • ref与reactive
    • watch与watchEffect
    • provide与inject
    • ......
  2. 新的内置组件

    • Fragment
    • Teleport
    • Suspense
  3. 其他改变

    • 新的生命周期钩子
    • data 选项应始终被声明为一个函数
    • 移除keyCode支持作为 v-on 的修饰符
    • ......

5. Composition API 的优势

  1. Options API 存在的问题

    使用传统OptionsAPI中,新增或者修改一个需求,就需要分别在data,methods,computed里修改 。

  2. Composition API 的优势

    我们可以更加优雅的组织我们的代码,函数。让相关功能的代码更加有序的组织在一起。

20220508124639.gif

3.常用 Composition API

3.1 setup

理解:Vue3.0中一个新的配置,值为一个函数

  1. 组件中所用到的:数据、方法等等,均要配置在setup中

  2. setup函数的两种返回值:

    1. 若返回一个对象,则对象中的属性、方法, 在模板中均可以直接使用。(重点关注!)
    2. 若返回一个渲染函数:则可以自定义渲染内容。(了解)
  3. steup 执行时机

    1. 在beforeCreate之前执行一次,this是undefined。
  4. setup的参数

    • props:值为对象,包含:组件外部传递过来,且组件内部声明接收了的属性。

    • context:上下文对象

      • attrs: 值为对象,包含:组件外部传递过来,但没有在props配置中声明的属性, 相当于 this.$attrs
      • slots: 收到的插槽内容, 相当于 this.$slots
      • emit: 分发自定义事件的函数, 相当于 this.$emit
    • 示例

          /* 参数说明
           * props 是响应式的,当传入新的 prop 时,它将被更新
           * context 是一个普通的上下文JavaScript对象,它暴露组件的三个 property(包括属性,插槽,方法),
           * 如下示例1所示 
           */
          // 示例1
          <script>
              export default {
                setup(props, context) {
                  // Attribute (非响应式对象)
                  console.log(context.attrs)
                  // 插槽 (非响应式对象)
                  console.log(context.slots)
                  // 触发事件 (方法)
                  console.log(context.emit)
                }
              }
          </script>
      
  5. 注意点:

    1. 尽量不要与Vue2.x配置混用

      • Vue2.x配置(data、methos、computed...)中可以访问到setup中的属性、方法。
      • 但在setup中不能访问到Vue2.x配置(data、methos、computed...)。
      • 如果有重名, setup优先。
    2. setup不能是一个async函数,因为返回值不再是return的对象,而是promise,模板看不到return对象中的属性。(后期也可以返回一个Promise实例,但需要Suspense和异步组件的配合)

3.2 ref

  1. 作用:定义一个响应式的数据

  2. 语法: const xxx = ref(initValue)

    • 创建一个包含响应式数据的引用对象(reference对象,简称ref对象)
    • JS中操作数据: xxx.value
    • 模板中读取数据: 不需要.value,直接:<div>{{xxx}}</div>
  3. 其他

    • 接收的数据可以是:基本类型、也可以是对象类型。
    • 基本类型的数据:响应式依然是靠Object.defineProperty()getset完成的。
    • 对象类型的数据:内部 “ 求助 ” 了Vue3.0中的一个新函数—— reactive函数(也就是ES6的Proxy 代理)。

3.3 reactive函数

  1. 作用: 定义一个对象类型的响应式数据(基本类型不要用它,要用ref函数)
  2. 语法:const 代理对象= reactive(源对象)接收一个对象(或数组),返回一个代理对象(Proxy的实例对象,简称proxy对象)
  3. reactive定义的响应式数据是“深层次的”。
  4. 内部基于 ES6 的 Proxy 实现,通过代理对象操作源对象内部数据进行操作

3.4 computed函数

  • 配置与vue2.x中computed配置功能一致

  • 写法

    import {computed} from 'vue'setup(){
        ...
        let person=reactive({
              firstName:"计算",
              lastName:"属性"
          })
        
      //计算属性——简写(没有考虑写的情况)
        let fullName = computed(()=>{
            return person.firstName + '-' + person.lastName
        })
        //计算属性——完整(考虑读和写)
        let fullName = computed({
            get(){
                return person.firstName + '-' + person.lastName
            },
            set(value){
                const nameArr = value.split('-')
                person.firstName = nameArr[0]
                person.lastName = nameArr[1]
            }
        })
    }
    

3.5 watch函数

  • 与vue2.x中的watch配置功能一致

  • 支持三个参数

  • 两个小坑

    • 监视reactive定义的响应式数据时:oldValue无法正确获取,强制开启尝试监视
    • 监视reactive内某个属性时:deep配置有效,(如对象类型有意义,基本数据类型无意义)
    import {ref,reactive,watch} from "vue"setup(){
           let person=reactive({
             name:"张三",
             age:18,
             job:{
               j1:{
                 salary:20
               }
             }
            })
         //情况一:监视ref定义的响应式数据  支持第三个参数
          watch(sum,(newValue,oldValue)=>{
            console.log('sum变化了',newValue,oldValue)
          },{immediate:true})
    ​
          //情况二:监视多个ref定义的响应式数据
          watch([sum,msg],(newValue,oldValue)=>{
            console.log('sum或msg变化了',newValue,oldValue)
          },) 
    ​
          /* 情况三:监视reactive定义的响应式数据
                若watch监视的是reactive定义的响应式数据,则无法正确获得oldValue!!
                若watch监视的是reactive定义的响应式数据,则强制开启了深度监视 
          */
          watch(person,(newValue,oldValue)=>{
            console.log('person变化了',newValue,oldValue)
          },{immediate:true,deep:false}) //此处的deep配置不再奏效
    ​
          //情况四:监视reactive定义的响应式数据中的某个属性
          watch(()=>person.job,(newValue,oldValue)=>{
            console.log('person的job变化了',newValue,oldValue)
          },{immediate:true,deep:true}) 
    ​
          //情况五:监视reactive定义的响应式数据中的某些属性
          watch([()=>person.job,()=>person.name],(newValue,oldValue)=>{
            console.log('person的job变化了',newValue,oldValue)
          },{immediate:true,deep:true})
    ​
          //特殊情况
          watch(()=>person.job,(newValue,oldValue)=>{
              console.log('person的job变化了',newValue,oldValue)
          },{deep:true}) //此处由于监视的是reactive素定义的对象中的某个属性,所以deep配置有效
    }
    

3.6 watchEffect函数

  • watch的套路是:既要指明监视的属性,也要指明监视的回调

  • watchEffect的套路是:不用指明监视哪个属性,监视的回调中用到哪个属性,那就监视哪个属性。

  • watchEffect 有点像computed):

    • computed注重的计算出来的值(回调函数的返回值),所以必须要写返回值。
    • 而watchEffect更注重的是过程(回调函数的函数体),所以不用写返回值。
    //watchEffect所指定的回调中用到的数据只要发生变化,则直接重新执行回调。
    watchEffect(()=>{
        const x1 = sum.value
        const x2 = person.age
        console.log('watchEffect配置的回调执行了')
    },{
      flush:'post',//在组件更新后触发,这样你就可以访问更新的Dom
       // flush: 'pre',//默认值,在组件更新的触发
       // flush: 'sync',//同步触发,低效
    })
    

3.7 hook函数

  • 什么是hook?—— 本质是一个函数,把setup函数中使用的Composition API进行了封装。
  • 类似于vue2.x中的mixin。缺点是组件的data,methods会覆盖mixins里的同名data,methods
  • 自定义hook的优势: 复用代码, 让setup中的逻辑更清楚易懂。
  • Vue3 hook 库Get Started | VueUse

案例 本地图片转 Base64

import { onMounted } from 'vue'
 
 
type Options = {
    el: string
}
 
type Return = {
    Baseurl: string | null
}
export default function (option: Options): Promise<Return> {
 
    return new Promise((resolve) => {
        onMounted(() => {
            const file: HTMLImageElement = document.querySelector(option.el) as HTMLImageElement;
            file.onload = ():void => {
                resolve({
                    Baseurl: toBase64(file)
                })
            }
 
        })
 
 
        const toBase64 = (el: HTMLImageElement): string => {
            const canvas: HTMLCanvasElement = document.createElement('canvas')
            const ctx = canvas.getContext('2d') as CanvasRenderingContext2D
            canvas.width = el.width
            canvas.height = el.height
            ctx.drawImage(el, 0, 0, canvas.width,canvas.height)
            console.log(el.width);
            
            return canvas.toDataURL('image/png')
 
        }
    })
 
 
}

使用

import useBase64 from './hooks'useBase64({el:'#img'}).then(res=>{
  console.log(res)
})

3.8 toRef

  • 作用:创建一个 ref 对象,其value值指向另一个对象中的某个属性。

  • 语法:const name = toRef(obj, 'bar')

  • 应用: 要将响应式对象中的某个属性单独提供给外部使用时。

    <template>
       <div>
          <button @click="change">按钮</button>
          {{state}}
       </div>
    </template>
     
    <script setup lang="ts">
    import { reactive, toRef } from 'vue'
     
    const obj = {
       foo: 1,
       bar: 1
    }
     
    const state = toRef(obj, 'bar')
    // bar 转化为响应式对象
     
    const change = () => {
       state.value++
       console.log(obj, state);
     
    }
    </script>
    

3.9 toRefs

  • 扩展:toRefstoRef功能一致,但可以批量创建多个 ref 对象,语法:toRefs(person)

  • 应用:批量创建ref对象主要 是方便我们解构使用

    import { reactive, toRefs } from 'vue'
    const obj = reactive({
       foo: 1,
       bar: 1
    })
     
    let { foo, bar } = toRefs(obj)
     
    foo.value++
    console.log(foo, bar);
    

4 . 其他 Composition API

4.1 shallowRef 函数 与 shallowReactive 函数

shallowRef 函数

ref()不同,浅层ref的内部值将会原样存储和暴露,并且不会被深层递归地转为响应式。只有对 .value的访问是响应式的

  • shallowRef() 常常用于对大型数据结构的性能优化或是与外部的状态管理系统集成。
import {shallowRef} from 'vue'

const state = shallowRef({ count: 1 })

// 不会触发更改
state.value.count = 2

// 会触发更改
state.value = { count: 2 }

shallowReactive 函数

  • 作用:创建一个浅层响应式对象,只会使对象的最顶层属性变成响应式的,对象内部的嵌套属性则不会变成响应式的
  • 特点:对象的顶层属性是响应式,但嵌套对象的属性不是。
const state = shallowReactive({
  foo: 1,
  nested: {
    bar: 2
  }
})

// 更改状态自身的属性是响应式的
state.foo++

// ...但下层嵌套对象不会被转为响应式
isReactive(state.nested) // false

// 不是响应式的
state.nested.bar++

总结 通过使用 shallowRef()shallowReactive() 来绕开深度响应。浅层式 API 创建的状态只在其顶层是响应式,对所有深层的对象不会做任何处理,避免了对每一个内部属性做响应式所带来的性能成本,这使得属性的访问得更快,可提升性能

4.2 readonly 与shallowReadonly

  • readonly: 让一个响应式数据变为只读的(深只读)。
  • shallowReadonly:让一个响应式数据变为只读的(浅只读)。
  • 应用场景: 不希望数据被修改时。

4.3 toRaw 与 markRaw

  • toRaw

    • 作用:将一个由 reactive 生成的 响应式对象 转为 普通对象
    • 使用场景:用于读取响应式对象=>对应的普通对象,对这个普通对象的所有操作,不会引起页面的更新
    • 什么时候使用:在需要将响应式对象传递给非 Vue的库或外部系统时,使用 `toRaw可以确保它们收到的是普通对象
  • markRaw

    • 作用:标记一个对象,使用其永远不会再成为响应式对象

    • 应用场景:

      • 有些值不应被设置为响应式的,例如复杂的第三方类库
      • 当渲染具有不可变数据源的大列表时,跳过响应式转换可以提高性能

4.4 customRef

  • 作用:创建一个自定义的ref、并对其依赖项跟踪和更新触发进行显示控制

  • 实现防抖效果:

    <template>
      <input type="text" v-model="keyword">
      <h3>{{keyword}}</h3>
    </template>
    ​
    <script>
      import {ref,customRef} from 'vue'
      export default {
        name:'Demo',
        setup(){
          // let keyword = ref('hello') //使用Vue准备好的内置ref
          //自定义一个myRef
          function myRef(value,delay){
            let timer
            //通过customRef去实现自定义
            return customRef((track,trigger)=>{
              return{
                get(){
                  track() //告诉Vue这个value值是需要被“追踪”的
                  return value
                },
                set(newValue){
                  clearTimeout(timer)
                  timer = setTimeout(()=>{
                    value = newValue
                    trigger() //告诉Vue去更新界面
                  },delay)
                }
              }
            })
          }
          let keyword = myRef('hello',500) //使用程序员自定义的ref
          return {
            keyword
          }
        }
      }
    </script>
    

4.5 provide 与 inject

  • 作用:实现 祖与后代组件间通信 (如是 父子 之间通信 建议使用props)

  • 套路: 父组件有一个 provide 选项来提供数据,后代组件有一个 inject 选项来开始使用这些数据

  • 具体写法:

    注意:如果传递普通的值 是不具有响应式的 需要通过ref reactive 添加响应式

  1. 祖组件中:

    setup(){
      ......
        let car = reactive({name:'奔驰',price:'40万'})
        provide('car',car) //可以用来传递响影数据
        ......
    }
    
  2. 后代组件中:

    setup(props,context){
      ......
        const car = inject('car')
        return {car}
      ......
    }
    

4.6响应式数据的判断

  • isRef: 检查一个值是否为一个 ref 对象
  • isReactive: 检查一个对象是否是由 reactive 创建的响应式代理
  • isReadonly: 检查一个对象是否是由 readonly 创建的只读代理
  • isProxy: 检查一个对象是否是由 reactive 或者 readonly 方法创建的代理

5.语法糖

5.1 setup

<script setup> </script>
  1. <script setup> 包裹 的任何在内部声明的顶级绑定(包括变量,函数声明和导入)都可以直接在模板中使用

  2. setup() 函数返回的值 ,引用在模板中引用时会自动展开

    <script setup>
    // variable
    const msg = 'Hello!'// functions
    function log() {
      console.log(msg)
    }
    </script>
    ​
    <template>
      <div @click="log">{{ msg }}</div>
    </template>
    
  3. 使用组件

    建议PascalCase 命名的组件标签以保持一致性,它有助于区分原生自定义元素

    <script setup>
    import MyComponent from './MyComponent.vue'
    </script>
    ​
    <template>
      <MyComponent /> //不使用my-Component是因为区别是否为原生元素
    </template>
    
  1. 动态组件

    在setup的语法糖的便携下,由于组件被引用为变量而不是在字符串键下注册,因此

    :is 在内部使用动态组件时应该使用动态绑定<script setup>

    <script setup>
    import Foo from './Foo.vue'
    import Bar from './Bar.vue'
    </script>
    ​
    <template>
      <component :is="Foo" />
      <component :is="someCondition ? Foo : Bar" />
    </template>
    
  2. 组件之间的传值

    要声明具有完整类型推断支持的选项propsemits我们可以使用definePropsdefineEmitsAPI,它们在内部自动可用<script setup>

    <script setup>
    const props = defineProps({
      foo: String
    })
    ​
    const emit = defineEmits(['change', 'delete'])
    // setup code
    </script>
    
  1. 顶层 await

    顶层await可以在里面使用<script setup>。生成的代码将编译为async setup()

    <script setup>
    const post = await fetch(`/api/post/1`).then((r) => r.json())
    </script>
    
  1. useSlots()&useAttrs()

    • 插槽 useSlots() ==setupContext.slots

    • useAttrs() 相当于 setupContext.attrs

    您可以直接在模板$slots中访问它们。$attrs在您确实需要它们的极少数情况下,请分别使用useSlotsuseAttrs助手:

  2. 对外暴露属性 (defineExpose)

    在vue3.x的setup语法糖中定义的变量默认不会暴露出去,需要使用defineExpose({}) 来暴露组件内部属性给父组件使用为了在

    <script setup>
    import { ref } from 'vue'const a = 1
    const b = ref(2)
    ​
    defineExpose({
      a,
      b
    })
    </script>
    

    当父组件通过模板 ref 的方式获取到当前组件的实例,获取到的实例会像这样{a:1,b:2}

    <script setup>
      import DefinExpose from './components/DefinExpose.vue'
      import {ref,onMounted} from 'Vue'
      let child= ref(null)
      onMounted(()=>{
       console.log(child.a) //1
      })
    </script>
    ​
    <template>
      
      <DefinExpose ref="child"/>
    </template>
    

7.组件

7.1 Fragment

  • 在Vue2中: 组件必须有一个根标签
  • 在Vue3中: 组件可以没有根标签, 内部会将多个标签包含在一个Fragment虚拟元素中
  • 好处: 减少标签层级, 减小内存占用

7.2 Teleport

  • 什么是 Teleport —— Teleport 是一种能够将我们的组件html结构移动到指定位置的技术

    <teleport to="移动位置">
      <div v-if="isShow" class="mask">
        <div class="dialog">
          <h3>我是一个弹窗</h3>
          <button @click="isShow = false">关闭弹窗</button>
        </div>
      </div>
    </teleport>
    

7.3 Suspense

  • 等待异步组件时渲染一些额外内容,让应用有更好的用户体验

  • 使用步骤:

    • 异步引入组件

      import {defineAsyncComponent} from 'vue'
      const Child = defineAsyncComponent(()=>import('./components/Child.vue'))
      
    • 使用Suspense包裹组件,并配置好defaultfallback

      <template>
        <div class="app">
          <h3>我是App组件</h3>
          <Suspense>
            <template v-slot:default>
              <Child/>
            </template>
            <template v-slot:fallback>
              <h3>加载中.....</h3>
            </template>
          </Suspense>
        </div>
      </template>
      

7.4 component 动态组件

  • 由于组件被引用为变量而不是作为字符串键来注册的,在 <script setup> 中要使用动态组件的时候,就应该使用动态的 :is 来绑定

    <script setup lang='ts'>
    import Foo from './Foo.vue'
    import Bar from './Bar.vue'
    </script>
    
    <template>
      <component :is="Foo" />
      <component :is="someCondition ? Foo : Bar" />
    </template>
    

8实现函数式组件

  1. 前置知识

    1. createVNode 生成虚拟dom节点

      v3.cn.vuejs.org/guide/rende…虚拟-dom-树

    2. render 把虚拟dom节点渲染到真实的dom中

    基础思路

    1. 以Message组件为基础创建虚拟dom - createVNode
    2. 准备一个等待渲染Message组件的容器 - container容器
    3. 把Message组件生成的虚拟dom渲染到准备好的容器中 - render

    代码落地

    1)函数调用改写

    components/Message/index.js

    // 实现使用函数调用xtx-message组件的逻辑
    import { createVNode, render } from 'vue'
    import Message from './index.vue' //引用组件 export function Message ({ type, text }) {
      // 生成vnode
      const messageVNode = createVNode(Messsage, { type, text })
      // 动态生成一个容器
      const divContainer = document.createElement('div')
      // 添加到容器中
      document.body.appendChild(divContainer)
      //渲染成真实Dom
      render(messageVNode, divContainer)
        
      setTimeout(() => {
        //消失
        render(null, divContainer)
      }, 1500)
    }
    

    2)验证使用

    import Message from '@/components/Message'
    Message({ type: 'error', text: '登录失败' })
    

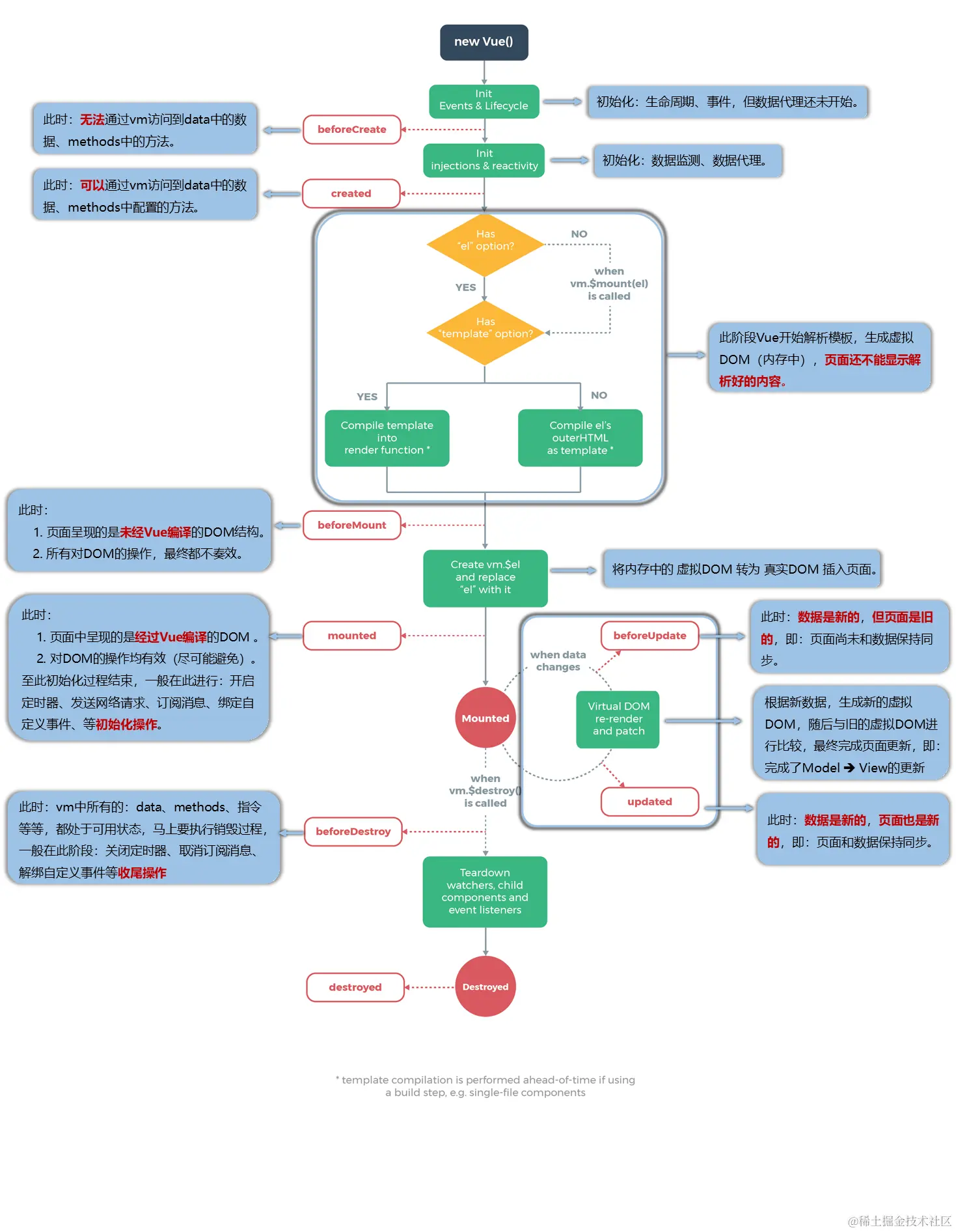
9生命周期

vue2.x

20220314224649.png

vue3.x

  • Vue3.0 中可以继续使用Vue2.x中的生命周期钩子,但有两个钩子被更名

    • beforeDestroy改名为 beforeUnmount
    • destroyed改名为 unmounted
  • Vue3.0也提供了 Composition API 形式的生命周期钩子,与Vue2.x中钩子对应关系如下:

    • beforeCreate===>setup()
    • created=======>setup()
    • beforeMount ===>onBeforeMount
    • mounted=======>onMounted
    • beforeUpdate===>onBeforeUpdate
    • updated =======>onUpdated
    • beforeUnmount ==>onBeforeUnmount
    • unmounted =====>onUnmounted

20220506211011.png

9 其他

9.1 全局API 的转移

  • Vue3.0中对这些API做出了调整:

    • 将全局的API,即:Vue.xxx调整到应用实例(app)上

      2.x 全局 API(Vue3.x 实例 API (app)
      Vue.config.xxxxapp.config.xxxx
      Vue.config.productionTip移除
      Vue.componentapp.component
      Vue.directiveapp.directive
      Vue.mixinapp.mixin
      Vue.useapp.use
      Vue.prototypeapp.config.globalProperties

9.2 TemplateRef(操作dom)

setup 函数中 如何使用ref 获取 dom节点或者组件实例对象

  • vue2.x 中用有三种使用场景

    • ref + 普通dom标签 获取真实dom对象 <div ref="box"></div> this.$refs.box
    • ref + 组件标签 获取组件实例对象 <Form ref="form"/> this.$refs.form.validate()
    • ref + v-for 获取由dom对象(实例对象)组成的数组 (不经常使用
  • veu3 中

    • 使用ref函数传入null创建 ref对象 => const hRef = ref(null)
    • 模板中通过定义ref属性等于1中创建的ref对象名称建立关联 => <h1 ref="hRef"></h1>
    • hRefreturn出去
    • 使用 => hRef.value
    <template>
      <h1 ref="h1Ref">我是普通dom标签</h1>
      <ref-comoonent ref="comRef"></ref-comoonent>
    </template><script>
    import { onMounted, ref } from 'vue'
    import RefComoonent from '@/components/RefComponent'
    export default {
      components: {
        RefComoonent
      },
      setup() {
        const h1Ref = ref(null)
        const comRef = ref(null)
        onMounted(() => {
          console.log(h1Ref.value)
          console.log(comRef.value)
        })
        // 必须return
        return {
          h1Ref,
          comRef
        }
      }
    }
    </script> 
    

9.2 其他改变

  • data选项应始终被声明为一个函数。

  • 过度类名的更改:

    • Vue2.x写法

      .v-enter,
      .v-leave-to {
        opacity: 0;
      }
      .v-leave,
      .v-enter-to {
        opacity: 1;
      }
      
    • Vue3.x写法

      .v-enter-from,
      .v-leave-to {
        opacity: 0;
      }
      ​
      .v-leave-from,
      .v-enter-to {
        opacity: 1;
      }
      
  • 移除keyCode作为 v-on 的修饰符,同时也不再支持config.keyCodes

  • 移除v-on.native修饰符

    • 父组件中绑定事件

      <my-component
        v-on:close="handleComponentEvent"
        v-on:click="handleNativeClickEvent"
      />
      
    • 子组件中声明自定义事件

      <script>
        export default {
          emits: ['close']
        }
      </script>
      
  • 移除过滤器(filter)

    过滤器虽然这看起来很方便,但它需要一个自定义语法,打破大括号内表达式是 “只是 JavaScript” 的假设,这不仅有学习成本,而且有实现成本!建议用方法调用或计算属性去替换过滤器。

9.8 语法兼容问题

  1. 过滤器filter移除 (插值表达式里不能再使用过滤器 可以使用methods替代)

    {{ name | filtername }}  这语法不是一个合格的表达式 不符合表达式的语义 而且完全可以通过methods替代
    被干掉了
    
  2. .sync语法移除 (dialog) (和v-model语法合并)

    <el-dialog :visible.sync>  //所以使用vue3时使用 element-plus
    
  3. eventBus $on emit

    事件总线  实现非父子关系的组件通信 常见于兄弟之间
    ​
    1.Vue.prototype.$eventBus = new Vue()
    2. 在接受数据的组件中 this.$eventBus.$on('get-msg',(msg)=>{}) // 方法被干掉了
    3. 在发送数据的组件中 this.$eventBus.$emit('get-msg','this is msg')
    

基于 pinia 封装持久化插件(ts版)