生命周期 --- 父子组件的生命周期钩子

99 阅读2分钟

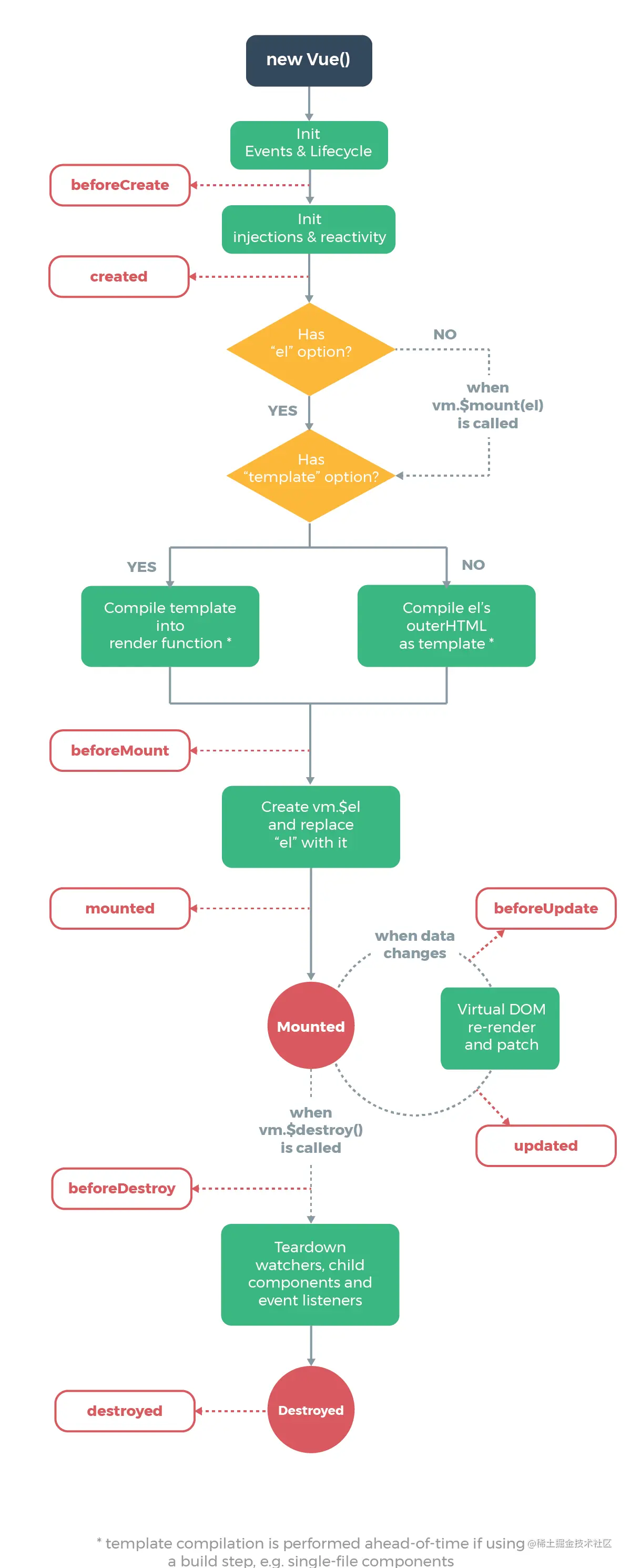
什么是生命周期

简单来说就是一个人从出生到死亡的过程

image.png 在vue中就是从Vue实例, 创建到销毁的过程

也就是从开始创建、初始化数据、编译模板、挂在 dom -> 渲染、更新 -> 渲染、准备销毁、销毁在等一系列过程

image.png

生命周期的作用

特定时间点 执行特定的操作

生命周期的场景

组件创建完毕后 可以在created 生命周期函数中发起Ajax 请求,从而初始化 data 数据

钩子函数

共分为四大阶段八大方法
阶段方法名方法名
初始化阶段beforeCreatecreated
挂载阶段beforeMountmounted
更新阶段beforeUpdateupdated
销毁阶段beforeDestroydestroyed

初始化阶段

image.png

Init Events & Lifecycle – 初始化事件和生命周期函数
beforeCreate – 生命周期钩子函数被执行
Init injections&reactivity – Vue内部添加data和methods等
created – 生命周期钩子函数被执行, 实例创建
接下来是编译模板阶段 –开始分析
Has el option? – 是否有el选项 – 检查要挂到哪里
    如果有--就继续检查template选项
    如果没有 -- -   没有. 调用$mount()方法

注意点 :

    created函数触发能获取data但是不能不能获取真实DOM
    在beforeCreate执行的时候,data和method 还没有初始化,只有一些vue默认的方法
    在created 执行的时候,data和method已经初始化完成可以操作了

具体代码

<template>
  <div>
    <h2>初始化</h2>
    <p>{{ msg }}</p>
  </div>
</template>

<script>
export default {
  data() {
    return {
      msg: 'hello'
    }
  },
  methods: {
    show() {
      console.log('打印hello')
    }
  },
  beforeCreate() {
    // 想要在这个函数里面 获取到 data 里面定义的变量以及 methods 里面定义的函数
    console.log('beforeCreate 钩子函数触发了')
    // console.log(this.msg)
    // this.show()
  },
  created() {
    // 获取 data 里面定义的变量 和调用 methods 里面的函数
    // 使用的最多 可以发送 ajax 请求 
    console.log('create 钩子函数触发了')
    console.log(this.msg)
    this.show()
  }
}
</script>

<style>

</style>

控制台效果

image.png

挂载阶段

image.png

template选项检查
    如果有 -- 编译template返回render渲染函数
    如果没有 -– 编译el选项对应标签作为template(要渲染的模板)
虚拟DOM挂载成真实DOM之前
beforeMount – 生命周期钩子函数被执行
Create … – 把虚拟DOM和渲染的数据一并挂到真实DOM上
真实DOM挂载完毕
mounted – 生命周期钩子函数被执行    

注意点 :

mounted可以获取真实的DOM
在beforeMount 执行的时候,模板已经在内存中渲染好了、但还没有真正渲染到页面中去
在mounted 执行的时候,将内存中渲染好的模板, 真实的替换到浏览器中

执行完mounted, Vue实例的初始化阶段就已经结束, 此时已经脱离创建阶段, 进入运行阶段
    运行阶段只有两个周期函数, 会根据data数据的改变执行0或者多次

具体代码 :

<template>
  <div>
    <h2>挂载阶段</h2>
    <p id="p1"> {{ msg }} </p>
  </div>
</template>

<script>
export default {
  data() {
    return {
      msg: 'hello'
    }
  },
  beforeMount() {
    // 获取不到真实DOM 
    console.log('挂载前')
  },
  mounted() {
     console.log('挂载后')
    //  可以获取 真实DOM
     console.log(document.querySelector('#p1'))
     console.log(document.querySelector('#p1').innerHTML)
     console.log(this.msg)
  }
}
</script>

<style>

</style>

控制台效果 :

image.png

更新阶段

image.png

data里数据改变, 更新DOM之前
beforeUpdate – 生命周期钩子函数被执行
Virtual DOM…… – 虚拟DOM重新渲染, 打补丁到真实DOM
updated – 生命周期钩子函数被执行
当有data数据改变 – 重复这个循环

注意点 :

在beforeUpdate执行的时候,页面显示的数据还是旧的, 但是data数据已经是最新的, 页面还没有和data保持同步。
在updated执行的时候,已经把更新后的数据渲染到视图中去了, 页面的数据已经是最新的, 和data保持同步了。

具体代码

<template>
  <div>
    <h2>更新阶段</h2>
    <p id="p2"> {{ msg }} </p>
    <button @click="msg = '小哥哥'">change</button>
  </div>
</template>

<script>
export default {
  data() {
    return {
      msg: 'hello'
    }
  },
  beforeUpdate() {
    // 只有 data 里面的数据发生了改变 才会触发
    // beforeUpdate 获取不到 改变后的数据 因为 虚拟 DOM 还没有重新渲染  并且将
    // 真实的DOM 打补丁
    console.log('beforeUpdate')
    console.log(document.querySelector('#p2').innerHTML)
  },
  updated() {
    // updated 可以获取到 修改后的数据
    console.log('update')
    console.log(document.querySelector('#p2').innerHTML)

  }
}
</script>

<style>

</style>

控制台效果

image.png

销毁阶段

image.png

$destroy()被调用 – 比如组件DOM被移除(例v-if)
beforeDestroy – 生命周期钩子函数被执行
拆卸数据监视器、子组件和事件侦听器
实例销毁后, 最后触发一个钩子函数
destroyed – 生命周期钩子函数被执行

注意点 :

在beforeDestroy 执行的时候,实例进入准备销毁的阶段、此时data 、methods 、指令等还是可用状态
在destroyed执行的时候,实例已经完成销毁、此时data 、methods 、指令等都不可用

具体代码

<template>
  <div>
    <h2>销毁阶段</h2>
    <button @click="set">开始定时器</button>
  </div>
</template>

<script>
export default {
  data() {
    return {
      timerId: null
    }
  },
  beforeDestroy() {
    console.log('销毁前')
  },
  destroyed() {
    clearInterval(this.timerId)
    console.log('销毁后')
  },
  methods: {
    set() {
     this.timerId = setInterval(()=>{
        document.querySelector('#p2').innerHTML += 1
      //  let inner = document.querySelector('#p2').innerHTML
      //  document.querySelector('#p2').innerHTML = inner + 1
      },1000)
    }
  }
}
</script>

<style>

</style>

控制台效果 :

image.png

父子组件的生命周期

1.  加载渲染过程
    父beforeCreate->父created->父beforeMount->子beforeCreate->子created->子beforeMount->子mounted->父mounted
2. 子组件更新过程
    父beforeUpdate->子beforeUpdate->子updated->父updated
3. 父组件更新过程
    父beforeUpdate->父updated
4. 销毁过程
    父beforeDestroy->子beforeDestroy->子destroyed->父destroyed

钩子函数的全图 6d37ab29389f4b1e9581576ee38934f5.png