236、二叉树的最近公共祖先 | 算法(leetcode,附思维导图 + 全部解法)300题

83 阅读2分钟

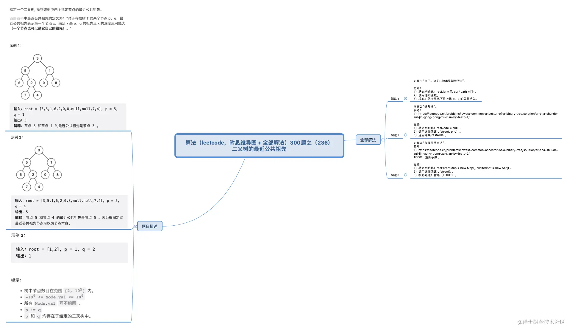
零 标题:算法(leetcode,附思维导图 + 全部解法)300题之(236)二叉树的最近公共祖先

一 题目描述

题目描述 题目描述 题目描述

二 解法总览(思维导图)

思维导图

三 全部解法

1 方案1

1)代码:

// 方案1 “自己。递归-存储所有路径法”。

// 思路:
// 1)状态初始化:resList = [], curPpath = []; 。
// 2)调用递归函数。
// 3)核心:依次从底下往上找 p、q 的公共祖先。
var lowestCommonAncestor = function(curRoot, p, q) {
    // 递归函数
    var dfs = function(curPath, curRroot){
        const {left, right} = curRroot;
        curPath.push(curRroot);
        
        // 1)递归出口。
        if (left === null && right === null) {
            resList.push(curPath.slice());
            return;
        }

        // 2)递归主体。
        if (left === null && right !== null) {
            dfs(curPath, right);
            curPath.pop();
        }
        else if (left !== null && right === null) {
            dfs(curPath, left);
            curPath.pop();
        }
        else {
            dfs(curPath, left);
            curPath.pop();
            dfs(curPath, right);
            curPath.pop();
        }
    }

    // 1)状态初始化:resList = [], curPpath = []; 。
    let resList = [],
        curPath = [];

    // 2)调用递归函数。
    dfs(curPath, curRoot);

    // 3)核心:依次从底下往上找 p、q 的公共祖先。
    let p_path = resList.filter(item => item.includes(p))[0],
        q_path = resList.filter(item => item.includes(q))[0];
    
    for(let i = p_path.indexOf(p); i >= 0; i--){
        if(q_path.slice(0, q_path.indexOf(q) + 1).includes(p_path[i])){
            return p_path[i];
        }
    }
};

2 方案2

1)代码:

// 方案2 “递归法”。
// 参考:
// 1)https://leetcode.cn/problems/lowest-common-ancestor-of-a-binary-tree/solution/er-cha-shu-de-zui-jin-gong-gong-zu-xian-by-leetc-2/

// 思路:
// 1)状态初始化:resNode = null; 。
// 2)调用递归函数 dfs(root, p, q); 。
// 3)返回结果 resNode 。
var lowestCommonAncestor = function(root, p, q) {
    const dfs = (curRoot, p, q) => {
        // 1)递归出口。
        if(curRoot == null){
            return false;
        }

        // 2)递归主体。
        let inCurrentNode = curRoot === p || curRoot === q,
            inLeft = dfs(curRoot.left, p, q),
            inRight = dfs(curRoot.right, p, q);
        
        if((inLeft && inRight) || (inCurrentNode)){
            resNode = curRoot;
        }
        return inLeft || inRight || inCurrentNode;
    }

    // 1)状态初始化:resNode = null; 。
    let resNode = null;

    // 2)调用递归函数 dfs(root, p, q); 。
    dfs(root, p, q);

    // 3)返回结果 resNode 。
    return resNode;
};

3 方案3

1)代码:

// 方案3 “存储父节点法”。
// 参考:
// 1)https://leetcode.cn/problems/lowest-common-ancestor-of-a-binary-tree/solution/er-cha-shu-de-zui-jin-gong-gong-zu-xian-by-leetc-2/
// TODO:重新手撕。

// 思路:
// 1)状态初始化:resParentMap = new Map(), visitedSet = new Set() 。
// 2)调用递归函数 dfs(root); 。
// 3)核心处理:暂略(TODO)。
var lowestCommonAncestor = function(root, p, q) {
    const dfs = (curRroot = null) => {
        const {left, right} = curRroot;
        
        if (left !== null) {
            resParentMap.set(left.val, curRroot);
            dfs(left);
        }

        if (right !== null) {
            resParentMap.set(right.val, curRroot);
            dfs(right);
        }
    };

    // 1)状态初始化:resParentMap = new Map(), visitedSet = new Set() 。
    let resParentMap = new Map(),
        visitedSet = new Set();
    
    // 2)调用递归函数 dfs(root); 。
    dfs(root);

    // 3)核心处理:暂略(TODO)。
    while (p != null) {
        visitedSet.add(p.val);
        p = resParentMap.get(p.val);
    }
    while (q != null) {
        if (visitedSet.has(q.val)) {
            return q;
        }
        q = resParentMap.get(q.val);
    }
}

四 资源分享 & 更多

1 历史文章 - 总览

历史文章 - 总览

刷题进度 - LeetCode:526 / 2662 、《剑指offer》:66 / 66

2 博主简介

码农三少 ,一个致力于编写 极简、但齐全题解(算法) 的博主。 专注于 一题多解、结构化思维 ,欢迎一起刷穿 LeetCode ~