今天大概了解一下Vue中的生命周期叭

99 阅读2分钟

我正在参加跨端技术专题征文活动,详情查看:juejin.cn/post/710123…

👨‍🎓作者:Java学术趴

🏦仓库:GithubGitee

✏️博客:CSDN掘金InfoQ云+社区

💌公众号:Java学术趴

🚫特别声明:原创不易,未经授权不得转载或抄袭,如需转载可联系小编授权。

🙏版权声明:文章里的部分文字或者图片来自于互联网以及百度百科,如有侵权请尽快联系小编。微信搜索公众号Java学术趴联系小编。

☠️每日毒鸡汤:这个社会是存在不公平的,不要抱怨,因为没有用!人总是在反省中进步的!

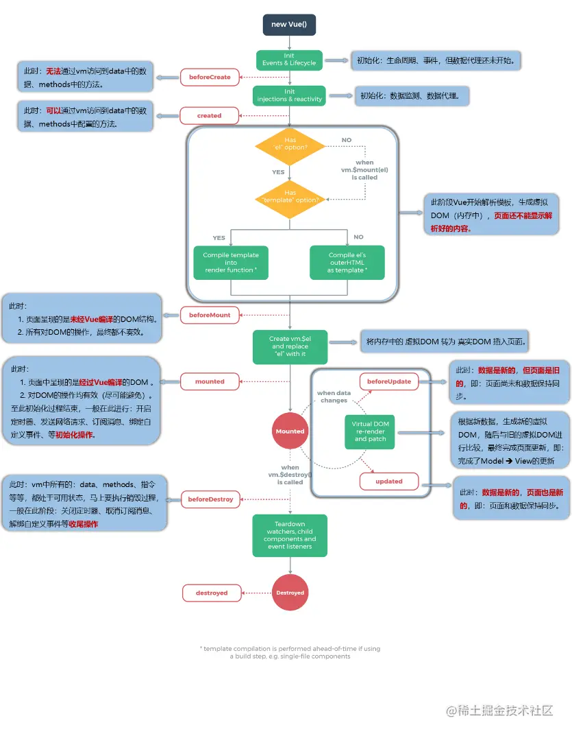
👋大家好!我是你们的老朋友Java学术趴,vue每个组件都是独立的,每个组件都有一个属于它的生命周期,从一个组件创建、数据初始化、挂载、更新、销毁,这就是一个组件所谓的生命周期。

生命周期:

  1. 别名:生命周期回调函数、生命周期函数、生命周期钩子。
  2. 是什么:Vue在关键时刻棒我们调用的一些特殊的函数。
  3. 生命周期函数的名字不可更改,但函数的具体内容是程序员根据需求编写的。
  4. 生命周期函数中的this指向的是vm 或 组件实列对象。

常用的生命周期钩子:

  1. mounted: 发起Ajax请求、启动定时器、绑定自定义事件、订阅消息等【初始化操作】。
  2. beforeDestroy: 清除定时器、解绑自定义事件、取消订阅消息等【收尾工作】。

关于销毁Vue实例:

  1. 销毁后借助Vue开发者工具看不到任何信息。
  2. 销毁后自定义事件会失效,但原生DO事件依然有效。
  3. 一般不会在beforeDestroy操作数据,因为即便操作数据,也不会在触发更新流程了。
<div id="root" >
    <!--
        v-bind:style 的对象语法十分直观——看着非常像 CSS,但其实是一个 JavaScript 对象。
        CSS property 名可以用驼峰式 (camelCase) 或短横线分隔 (kebab-case,记得用引号括起来) 来命名:
    -->
    <!--
        引入data中独立的属性。此时需要我们手动添加一个花括号。把这个变成一个style对象。
         如果在data中直接声明的就是style中的关键属性名,那么就可以使用对象中属性的简写形式。
​
        这里面的属性民不是自定义的,必须是style样式对象中的关键字。
​
        此时绑定的是:style属性。
    -->
    <p v-bind:style="{color:colorObj,fontSize}">{{name}}</p>
    <!--
        引入data中对象属性。直接引入data中属性的对象名即可。
     -->
    <p v-bind:style="styleObj">{{name}}</p>
​
    <!--
        也可以获取到样式对象中的一部分配置。只取出样式对象中的颜色属性。
        此时从对象中取出的样式就是一个普通的属性,而不是一个对象,需要添加花括号。
    -->
    <p v-bind:style="{color:styleObj.color}">{{name}}</p>
​
    <h2 v-bind:style="{opacity:opacity}">一闪一闪</h2>
</div>
<script type="text/javascript">
    Vue.config.productionTip = false;  // 阻止 Vue 在启动时生成生产提示。
​
    new Vue({
        el:'#root', // el用于指定当前Vue实列为哪个容器服务,值通常为css选择器字符串。
        data:{
            /*
            * style样式的单独配置写法。
            * */
            colorObj: 'blue',
            // 以下是配置的原始写法,需要给key值加上双引号。
            // 这个data中的属性名都是自定义的。
            // 如果直接定义为 style配置属性中的配置属性名,那么在style对象中可以使用简写的形式。
            'fontSize': '60px',
​
            /*
            * style样式的对象写法。
            * */
            styleObj:{
​
                color:'red',
                fontSize:'40px',
            },
            name:'欢迎学习Vue',
            opacity:1,
        },
​
        // Vue完成模板的解析并初始化的真实DOM元素放入到页面(挂载完毕)调用mounted函数。
        // 所谓 挂载其实就是DOM在页面中显示出来的。
        // Vue中的这些生命函数是固定的,但是其中的逻辑是不定的,我们可以自己任意写。
        mounted(){
            // 此时this执行是Vue实例对象vm
            console.log('mounted',this);
​
            // 这里使用的是箭头函数,将这个箭头函数中的this指向了外面
            // 外面是mounted()函数,这个函数中的this指向的是Vue的实列对象vm。
            // setInterval是一个定时器,第一个参数是这个定时器调用的函数。第二个参数是调用函数的间隔时间。
            setInterval(()=>{
                // 这里的this也是执行的Vue中的实例对象vm。可以使用vm直接获取到data中的opacity值
                // 每隔 16 毫秒调用一次定时器中的业务代码。
                this.opacity -= 0.01;
                if (this.opacity <= 0) this.opacity = 1;
            },16)
        }
    })
</script>