互联网发布:最详细的《数据结构算法核心总结》,图文并茂超清晰

131 阅读2分钟

数据结构是以某种形式将数据组织在一起的集合,它不仅存储数据,还支持访问和处理数据的操作。算法是为求解一个问题需要遵循的、被清楚指定的简单指令的集合。

而算法是对解题方案的准确而完整的描述,是一系列解决问题的清晰指令,算法代表着用系统的方法描述解决问题的策略机制。

《数据结构和算法》现在在互联网IT技术中占的比重越来越高了,无论是互联网一线大厂,还是创业型公司,无论是社招还是校招,都是面试官最喜欢考察的技术点(尤其是字节跳动,数据结构和算法必考)

01、《数据结构算法核心总结》学习路线大纲

互联网发布:最详细的《数据结构算法核心总结》,图文并茂超清晰

\

需要完整版《数据结构算法核心总结》的朋友,详见评论区

02、表、栈、队列

表、栈、队列是数据结构中的三种基础数据结构,也是核心的数据结构

目录大纲:

互联网发布:最详细的《数据结构算法核心总结》,图文并茂超清晰

\

互联网发布:最详细的《数据结构算法核心总结》,图文并茂超清晰

\

我们涉及到的这种数据结构叫做二叉查找树(binary search tree)。 二叉查找树是两种库集合类TreeSet和TreeMap实现的基础,它们用于许多应用之中。

目录大纲:

互联网发布:最详细的《数据结构算法核心总结》,图文并茂超清晰

\

互联网发布:最详细的《数据结构算法核心总结》,图文并茂超清晰

\

03、散列

散列是一种用于以常数平均时间执行插入、删除和查找的技术。

目录大纲:

互联网发布:最详细的《数据结构算法核心总结》,图文并茂超清晰

\

04、优先队列(堆)

目录大纲:

互联网发布:最详细的《数据结构算法核心总结》,图文并茂超清晰

\

互联网发布:最详细的《数据结构算法核心总结》,图文并茂超清晰

\

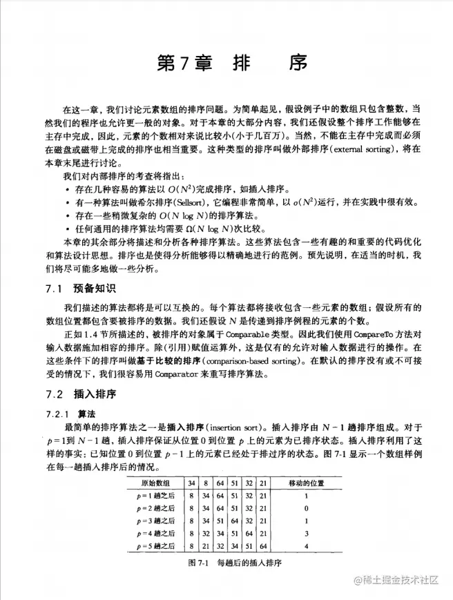
05、排序

目录大纲:

互联网发布:最详细的《数据结构算法核心总结》,图文并茂超清晰

\

互联网发布:最详细的《数据结构算法核心总结》,图文并茂超清晰

\

06、图论算法

目录大纲:

互联网发布:最详细的《数据结构算法核心总结》,图文并茂超清晰

\

07、算法设计技巧

互联网发布:最详细的《数据结构算法核心总结》,图文并茂超清晰

\

08、高级数据结构及其实现

目录大纲:

互联网发布:最详细的《数据结构算法核心总结》,图文并茂超清晰

\

需要完整版《数据结构算法核心总结》的朋友,点击此处  即可免费领取

09、伸展树

互联网发布:最详细的《数据结构算法核心总结》,图文并茂超清晰

\

10、学习留言

算法和数据结构在程序中扮演着非常重要的角色,有人将数据结构比喻为程序的骨架,将算法比喻为程序的灵魂,这一点也不为过。需要完整版《数据结构算法核心总结》的朋友,详见评论区