activity中加载fragment的控件]

453 阅读3分钟

持续创作,加速成长!这是我参与「掘金日新计划 · 6 月更文挑战」的第11天,点击查看活动详情

目录

activity中加载fragment的控件

在fragment 中调用activity中的控件


fragment是什么

fragment它自己的中文意思:碎片;

一个可以将activity拆分成几个完全独立封装的可重用的组件,每个组件有自己的生命周期和ui布局。

用fragment能解决什么问题?

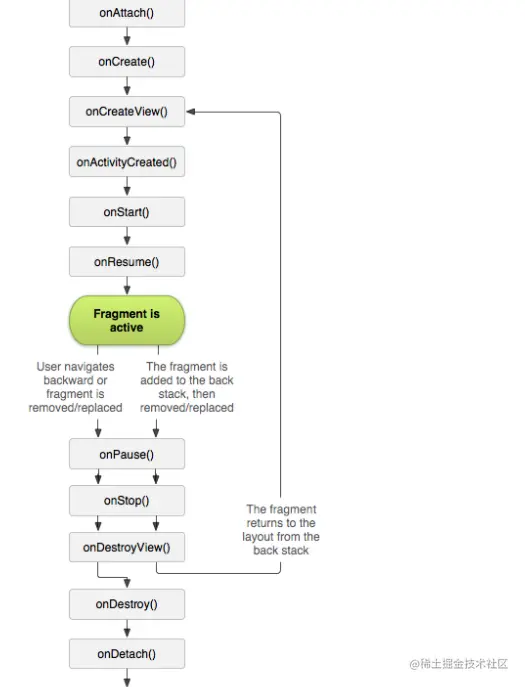
总的来说,Fragment和Activity的生命周期类似。需要注意的是,它相比于Activity,多了onAttach(), onDetch(), onCreateView()和onDestroyView()这几个回调函数;但是,却少了onRestart()。 Fragment的生命周期非常复杂,分为以下几种情况:

image.png

如果是通过XML中的标签实例化的,那么第一个收到的回调将是onInflate 如果setRetainInstance(true) 当Activity重建时,Fragment的onDestroy以及Activity重建后Fragment的onCreate回调不会被调用.(无论是否将其添加到了返回栈)

如果当前显示的是Fragment A,然后执行FragmentTransaction.replace(),那么Fragment A会执行onPause()->onStop()->onDestroyView()->onDestroy()->onDetach()

如果执行FragmentTransaction.replace().addToBackStack(),那么Fragment A会执行onPause()->onStop()->onDestroyView() FragmentTransaction.hide(),将不会导致onPause(),而是会触发onHiddenChanged() FragmentTransaction.detach(),会导致onPause()->onStop()->onDestroyView(), 注意:onDestroy()和onDetach()不会调用

activity中加载fragment的控件

fragment.getView().findViewById(id)来获取fragment中的控件。

在fragment 中调用activity中的控件

前提条件是这个fragment是装在这个activity中的,还有一种情况是fragment的嵌套的时候也是  可以的。

首先把activity中的控件声明为public

在fragment中这样调用:  

//获取上下文,在这里就是只Activity,

MainActivity mainActivity = (MainActivity) getActivity();
使用Context调用控件;
mainActivity.mIvAction.setVisibility(View.GONE);

原理就是: fragment是嵌套在Activity的,activity就是桌子,Fragment就是抽屉,可以用父子继承关系看待;

上面第一句就是在获取上下文,在这里就是只Activity,

第二句就是使用Context调用控件;

根本原因是:所有的控件都是继承Context的

WebView加载不出Html5网页的解决方法

wvPrivatePolicy.setWebViewClient(new WebViewClient(){ // 在app内部加载网页
public boolean shouldOverrideUrlLoading(final WebView view, final String url) {
view.loadUrl(url);
return true;
}//重写点击动作,用webview载入
});
wvPrivatePolicy.loadUrl(“www.lyzhongxin.cn/m/view.php?… WebView webView = findViewById(R.id.myWebView);
WebSettings webSettings = webView.getSettings();
webSettings.setJavaScriptEnabled(true);
webSettings.setUseWideViewPort(true);/设置此属性,可任意比例缩放
webSettings.setLoadWithOverviewMode(true);
webSettings.setDomStorageEnabled(true);//不添加可能加载H5的页面时候出现一片空白,对某些标签的不支持webSettings.setBlockNetworkImage(true);//设置显示图片

android studio 拾色器

在这里插入图片描述

androidx ViewPager高度无法wrap_content问题

package com.base.emergency_bureau.view;

import android.content.Context;
import android.util.AttributeSet;
import android.view.View;

import androidx.viewpager.widget.ViewPager;

/**
 * @ProjectName: an-kefu
 * @Package: com.base.emergency_bureau.view
 * @ClassName: WrapContentHeightViewPager
 * @Description: java类作用描述
 * @Author: liys
 * @CreateDate: 2021/5/31 17:26
 * @UpdateUser: 更新者
 * @UpdateDate: 2021/5/31 17:26
 * @UpdateRemark: 更新说明
 * @Version: 1.0
 */

public class WrapContentHeightViewPager extends ViewPager {


    /**
     * Constructor
     *
     * @param context the context
     */
    public WrapContentHeightViewPager(Context context) {
        super(context);
    }

    /**
     * Constructor
     *
     * @param context the context
     * @param attrs the attribute set
     */
    public WrapContentHeightViewPager(Context context, AttributeSet attrs) {
        super(context, attrs);
    }

    //    @Override
//    protected void onMeasure(int widthMeasureSpec, int heightMeasureSpec) {
//        super.onMeasure(widthMeasureSpec, heightMeasureSpec);
//
//        // find the first child view
//        View view = getChildAt(0);
//        if (view != null) {
//            // measure the first child view with the specified measure spec
//            view.measure(widthMeasureSpec, heightMeasureSpec);
//        }
//
//        setMeasuredDimension(getMeasuredWidth(), measureHeight(heightMeasureSpec, view));
//    }
    @Override
    protected void onMeasure(int widthMeasureSpec, int heightMeasureSpec) {

        int height = 0;
        for(int i = 0; i < getChildCount(); i++) {
            View child = getChildAt(i);
            child.measure(widthMeasureSpec, MeasureSpec.makeMeasureSpec(0, MeasureSpec.UNSPECIFIED));
            int h = child.getMeasuredHeight();
            if(h > height) height = h;
        }

        heightMeasureSpec = MeasureSpec.makeMeasureSpec(height, MeasureSpec.EXACTLY);

        super.onMeasure(widthMeasureSpec, heightMeasureSpec);
    }
    /**
     * Determines the height of this view
     *
     * @param measureSpec A measureSpec packed into an int
     * @param view the base view with already measured height
     *
     * @return The height of the view, honoring constraints from measureSpec
     */
    private int measureHeight(int measureSpec, View view) {
        int result = 0;
        int specMode = MeasureSpec.getMode(measureSpec);
        int specSize = MeasureSpec.getSize(measureSpec);

        if (specMode == MeasureSpec.EXACTLY) {
            result = specSize;
        } else {
            // set the height from the base view if available
            if (view != null) {
                result = view.getMeasuredHeight();
            }
            if (specMode == MeasureSpec.AT_MOST) {
                result = Math.min(result, specSize);
            }
        }
        return result;
    }

}

目录

Android viewpage 设定上一页下一页按钮

接口回调回去当前viewpage 页码


Android viewpage 设定上一页下一页按钮

​编辑

​编辑

接口回调回去当前viewpage 页码

package com.base.emergency_bureau.ui.module.question.fragment;

/**
 * @ProjectName: emergency_bureau
 * @Package: com.base.emergency_bureau.ui.module.question.fragment
 * @ClassName: getCurrentPage
 * @Description: java类作用描述
 * @Author: liys
 * @CreateDate: 2021/5/17 14:55
 * @UpdateUser: 更新者
 * @UpdateDate: 2021/5/17 14:55
 * @UpdateRemark: 更新说明
 * @Version: 1.0
 */
public interface getCurrentPage {
    int getPage( int page);
}

public class AnswerActivity extends FragmentActivity implements getCurrentPage {
 @Override
    public int getPage(int getPage) {
        currentPage = getPage;
        switch (getPage) {
            case 1:
                tvSubmit.setVisibility(View.GONE);
                btNext.setVisibility(View.VISIBLE);
                llQuestionNextLast.setVisibility(View.VISIBLE);
                btLast.setVisibility(View.GONE);
                break;
            case 2:
                tvSubmit.setVisibility(View.GONE);
                btNext.setVisibility(View.VISIBLE);
                btLast.setVisibility(View.VISIBLE);
                llQuestionNextLast.setVisibility(View.VISIBLE);
                break;
            case 3:
                tvSubmit.setVisibility(View.GONE);
                btNext.setVisibility(View.VISIBLE);
                btLast.setVisibility(View.VISIBLE);
                llQuestionNextLast.setVisibility(View.VISIBLE);
                break;
            case 4:
                tvSubmit.setVisibility(View.GONE);
                btNext.setVisibility(View.VISIBLE);
                btLast.setVisibility(View.VISIBLE);
                llQuestionNextLast.setVisibility(View.VISIBLE);
                break;
            case 5:
                btNext.setVisibility(View.GONE);
                btLast.setVisibility(View.GONE);
                llQuestionNextLast.setVisibility(View.GONE);
                tvSubmit.setVisibility(View.VISIBLE);
                break;
            default:
                break;
        }
        return 0;
    }

在Fragment 中设定事件触发(重写方法:setUserVisibleHint 在当前页面可见情况下)


    @Override
    public void setUserVisibleHint(boolean isVisibleToUser) {
        super.setUserVisibleHint(isVisibleToUser);
        if(isVisibleToUser){
            getCurrentPage.getPage(5);
        } else {
        }
    }

\