面向嵌入式硬件4层综合开发板系统设计-历次优化记录

165 阅读1分钟

1 4层开发板系统-20220604

  • H7 VBT6 使用的是内部AXI SRAM作为显存,使用内部AXI SRAM作为显存,起始地址0x24000000,大小为 1184K,受限于显存大小,如果驱动800*480分辨率的屏幕,最高只能使用RGB565 16位色
  • 采用华邦的W25Q64JV,容量为8M字节,使用7B0的OSPI进行驱动,配置相应的下载算法后,可将用户程序下载到W25Q64,可以直接运行和调试

1.1 3D视图

image.png image.png image.png

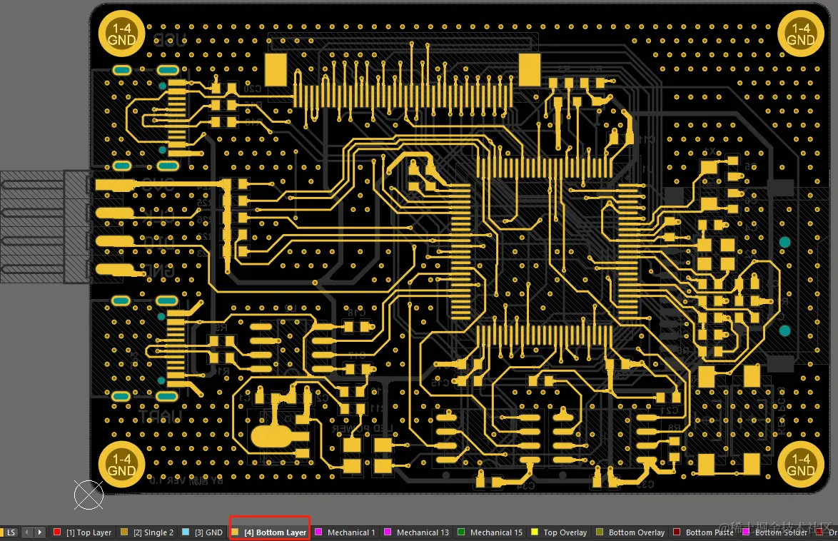
1.2 走线

image.png image.png image.png

1.3 3D视图

image.png image.png image.png

2 调试

2.1 打板

image.png

2.2 焊接准备

image.png