硬件开发笔记(四):硬件开发基本流程,制作一个USB转RS232的模块(三):设计原理图

466 阅读2分钟

前者

  前面建立好的基础的元器件,下面开始设计原理图。


需求

  • USB转RS232,输出RS232
  • 可以选择性输出5V的TTL
  • 可以选择性输出3.3V的TTL

设计原理图

步骤一:CH340G的供电

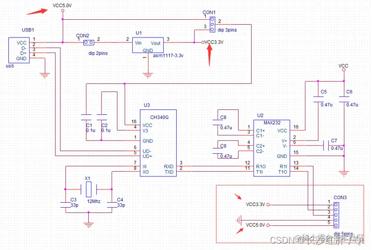
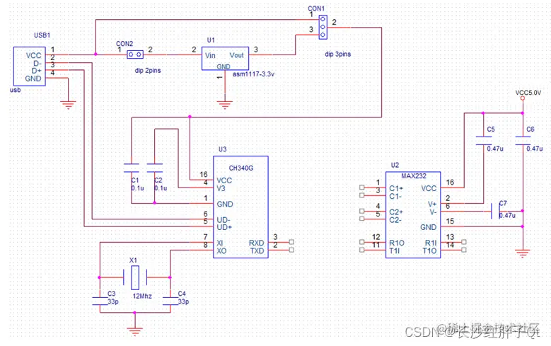
  由于USB输出是5V的,而USB转 TTL的芯片的TTL电平是输入的VCC,所以在USB的5V的时候需要对电源进行处理,才能输出3.3V的TTL,而又需要输出5V的TTL,所以做一个电源芯片的切换电路,如下:   在这里插入图片描述   从上图可以看到,输入可以是5V/3.3V,输入的高电平范围高于2.0,低于Vcc+0.5即可,所以5V的ttl可以输入。   然后设计下,电源切换电路,使用短接帽的形式:   在这里插入图片描述

步骤二:USB信号与CH340G信号电路

  将USB的信号线与CH340G的信号线相连接:   在这里插入图片描述

步骤三:CH340G外围电路补全

  根据芯片的datasheet,对外围电路进行补全,CH340G的datasheet有推荐的典型电路,按照典型电路设计即可。    在这里插入图片描述

步骤四:MAX232供电电路

  Max232的工作电压是5V,所以直接从USB电源处出5V,如下图:    在这里插入图片描述

步骤五:MAX232信号电路

  在这里插入图片描述

步骤六:MAX232外围电路

  在这里插入图片描述

步骤七:RS232输出电路

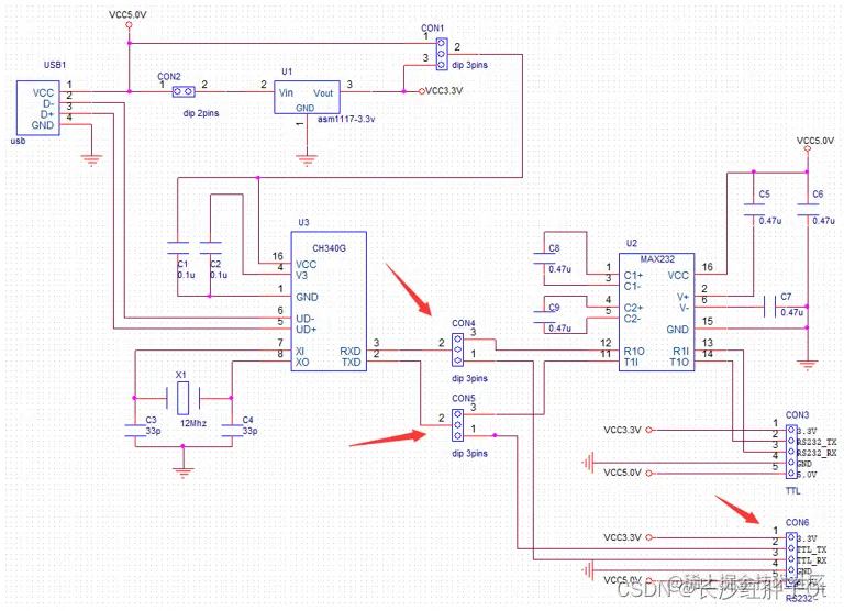
  TTL输出3.3V和5V电源,同时通过调整可以输出    在这里插入图片描述

步骤八:TTL输出电路

  TTL可选择是否直接输出,不直接输出则是转入MAX232进行电平转换:   在这里插入图片描述


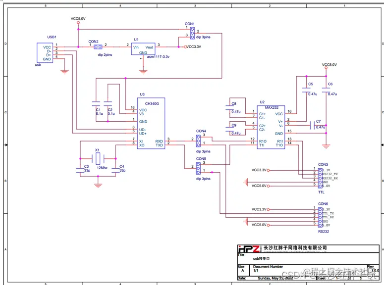
最终原理图

  以下是最终电路原理图:   在这里插入图片描述