618 大促运营系列篇丨精准营销 4 步法则一文全掌握

465 阅读21分钟

67126eb42d74101694f58716653d4f67.png

618 大促是电商活动类型中非常典型的一类活动,这类活动一般借势而为,活动商品类目丰富,覆盖目标人群广泛。为了帮助活动运营同学基于数字化营销手段,对用户进行精准营销,从而最大程度上实现用户的活跃召回,推动购买行为的完成,最终达到提升活动交易额的目标。

本文主要围绕精准营销落地流程进行详细阐述。(文中数据均为模拟)

d2b0de35c7c6c16b9203f36db676766b.png

Step1:活动目标拆解,设计所需埋点

本环节将详细讲解如何确认活动指标,以及如何对指标进行拆分,落实到具体可执行的地方。为了保证更好地追踪后续活动效果,我们需要对埋点进行查漏补缺,活动上线前,需确保活动指标所需埋点已经完成开发上线。

1、活动目标是什么?

618 作为年中非常重要的营销节点,不同产品也会纷纷抓住此次流量机会,策划不同的营销活动,因此不同的产品形态会有不一样的活动指标。

从产品形态上来说,一般分为三类:消磨时间类、提升效率类、促成交易类。

  • 消磨时间类:主指标一般为**所花时间、内容消费量。**典型的产品如网易云音乐、今日头条

  • 提升效率类:主指标一般为**使用量、付费。**典型的产品如滴滴、百度网盘

  • 促成交易类:主指标一般为**交易量、交易额。**典型的产品如淘宝、携程

电商活动大部分以促成用户交易为主要目标,因此活动指标一般会聚焦在交易量、交易额。下一步骤将以交易额为活动指标做为例子,并以此来详细描述如何细分拆解指标。

2、如何拆解活动目标?

目标拆解实际上是将活动的目标指标,拆解为运营人员可以通过人工操作干预的一个个环节,以此来指导团队组织工作。

(1)目标拆解思路

活动目标拆解思路如下:

21e98e44db0467d59c3ef982daafeca2.png

其中,上图所涉及的核心业务转化流程,是以电商产品中核心转化路径作为例子:

c77ae16db17e978b0b713aaa37186ef9.png

(2)目标拆解公式

根据以上拆解思路,通过指标计算公式拆解 GMV(成交总额)得出:GMV = 购买人数 X 客单价。通过核心业务转化流程拆解「购买人数」,然后再以新老用户维度拆解「活跃用户数」后,得出如下公式:

545450a8ae025b757500b4662da98e48.png

3、如何利用拆解后的目标指导运营工作

从上述拆解例子来看,拆解后的三大核心内容是新老用户数、业务流程转化、客单价。因此要针对这些核心内容结合历史数据进行分析并予以对应的运营举措。

aa0aed4a8b0db725750ccd3210aa2408.png

Step2:划分用户群体,制定不同的营销方案

通过不同维度(如:用户生命周期、RFM 模型)划分用户群体,制定不同营销策略,以此来实现用户精准营销;同时,也可以通过洞察不同群体特征,激发灵感,优化营销策略。

1、为什么要划分用户群体?

当我们策划活动时,活动预算往往是有限的,比如说本年度 618 大促活动预算是 10 万元,用户量级为 5 万人,此时我们该如何去分配资源,来达到效果最大化呢?我们需要认识用户、了解不同群体的特征,合理分配优先运营资源,以此来针对性制定营销策略,实现精准营销。

679b9ebb52e6b253d5176d93378efac3.png

2、精细化营销策略的原理

当你对某个细分用户群做策略触达,并收获比此前更好的反馈时,整体的运营效果也会大幅提升,这就是精细化营销策略的价值。因此,需要有效地对用户进行精细化分层,才能获得大盘上最优的运营效果。

3f328eca7b6acfd3792d599f4af862e8.png

3、用户分层的方法

当你比较看重整体用户的运营效果时,可以选择「用户生命周期」的分层方法。因为不管你的业务和产品形态如何,用户必然会属于生命周期分层中的某个阶段。使用这种分层方法,可以确保每个用户都能获得针对用户所处阶段最合适的运营策略。

(1)用户生命周期

用户生命周期的定义

用户生命周期就是用户从开始接触产品到离开产品的整个过程,通常分为五个阶段:导入期、成长期、成熟期、沉默期和流失期。不同的产品形态定义各个时期的方法也是不同的,要深度结合自身的业务情况进行判断。通过对用户生命周期的划分,不仅可以宏观管理全量用户,而且可以明确用户的最大价值,通过运营手段让用户趋于停留在最大价值的阶段。

用户生命周期的维度

以电商为例。一般来讲,用户生命周期的划分维度如下:

  • 导入期:没有发生过购买行为,但存在购买意向的顾客

  • 成长期:已经完成首次购买流程

  • 成熟期:发生多次购买行为

  • 沉默期:曾经有过付费的用户,但在一段时间内未登录访问

  • 流失期:超过一段时间未再访问过产品

2cd5eb4d6f330888f764f886d7ac6c86.png

用户生命周期的标准

在定义用户生命周期标准的时候,我们可以通过用户启动产品的时间间隔的趋势来判断。某电商客户时间范围为 10-300 天,其用户启动产品的时间间隔在时间范围大于 250 天往后趋于 27 小时。也就是说,只要超过 250 天后,无论时间范围如何扩大,用户使用产品的情况基本不会有太大变化。

363a23e9b475b46e201fe79c7c81cab6.png

在确定时间范围后,我们首先看下沉默期和流失期用户的标准。

通常情况下,「启动产品」这个关键行为动作能够帮助我们衡量用户是否沉默和流失。因为用户只有发生「启动产品」这个动作后,才能发生「浏览商品」「购买」等后续一系列行为。当用户在一段时间内未发生「启动产品」行为时,这就表明用户可能对平台失去兴趣,发展到一定时间后用户或许已经删除我们的产品。所以「启动产品」这个行为能够帮助我们很好地判断用户是否沉默以及流失。当然,我们也可以根据公司所处的阶段或者业务形态的不同选择用户的其他行为,比如「登录」「浏览」「加购」等来定义用户的沉默和流失。

那在付费后多长时间未「启动产品」的用户会进入沉默期,以及间隔多长时间未「启动产品」的用户会进入流失期呢?我们可以用“二八法则”来确定用户沉默和流失的时间节点。如下图:

1778a509b8ea05839b8077dcf9203022.png

从「支付订单」到「再次启动产品」的时间间隔趋势图来看,80% 的用户在「支付订单」后会在 18 天内重新「启动产品」。因此我们可以将沉默期定义为在支付订单 18 天后「未启动产品」的用户。从两次打开 App 间隔时间趋势图中可以看到,80% 的用户会在 27 天内重新启动产品, 因此我们可以将流失用户定义为超过 27 天没有「启动产品」的用户。那么,我们对用户生命周期的五个分层的明确定义可以如下:

758f73d0e689fd15c3935ff118398de8.png

(2)用户价值区分

用户生命周期可以有效覆盖全盘用户,但是当用户体量较大且业务发展已步入成熟阶段时,我们的用户群体已不仅仅是行为相对简单的导入期或新用户群体了。成长期、成熟期的用户行为更加复杂,也值得我们根据创造价值的不同投入差异化的精力去做维持和转化;针对沉默流失期的用户,往往也需要面向不同价值的用户实施差异化的召回策略。此时用户价值分层恰好能够解决这个问题,它能够对需要认真投入精力运营的核心用户群体进行价值细分,实施差异化的营销策略,保证运营手段的有效性和针对性。

(3)价值分层:RFM

用户价值的 RFM 分层是指对于已经在产品内转化的用户,根据用户在产品中最近一次消费、消费频率、消费金额来做好用户群体价值界定。

RFM 的定义

RFM 模型通过用户最近一次消费(Recency)、消费频率(Frequency)、消费金额(Monetary)三个维度划分出来 8 个用户价值群体,将群体用户进行价值细分,如下图所示:

4b9ab955dc09b7824a45f237f55eaaaf.png

5b3941ff99cea311aa58e57718ad9e88.png

RFM 标准制定

RFM 中三个维度的阈值并不是一成不变的,它需要随着最终划分的人群以及相关的运营效果、活动规律,调整阈值的设定,最终达到一个最合理的划分。因此我们会通过“二八法则”对 RFM 值进行划分,这也会方便我们在后续迭代优化中根据业务反馈调整相应的阈值比例。

按最近一次消费(Recency)对用户进行排序,最新的购买者排在首位,再根据用户数的累计占比发现 80% 的用户最近购买时间距今为 18 天,从而选择 18 天作为划分最近一次消费高低的阈值。同理,消费频率(Frequency)取 3 次作为划分购买频次高低的标准。消费金额(Monetary)普遍会出现 20% 的用户创造大部分营收的情况,所以我们取购买金额 2500 元作为划分消费金额高低阈值。

c985959944e012e5d9d12a14522ef480.png

通过对用户的消费数据进行分析确定 RFM 的相应的阈值之后,我们可以建立 RFM 用户分层如下:

90c6b7eeaec51261ea292a484522b2e7.png​编辑

52ff69cd23a3b24bf508545b3699018d.png

4、不同人群精准营销策略

用户分层后,一定会有一个“理想”的分层是我们“梦寐以求”的用户。比如,电商企业都希望能有大量的成熟期用户,持续在产品上产生交易。然而,初级分层的用户想要跃迁到下一层,会存在一些用户视角的阻塞点,让他们存在疑问不想转化。运营策略就是要解决这些用户当前存在的阻塞点,帮助初级分层的用户更容易跃迁到下一个理想的阶段。而对于成熟用户,需要增加他迈向流失的阻塞点,以留存理想中的用户。以下为我们列出的电商行业中用户视角常见的阻塞点,以及配套的一些运营策略:

cd3935667a3db2951aa217751259e7cc.png

将「用户生命周期」和「价值分层」结合起来后,不仅对不同阶段用户的策略更有针对性,也可以根据用户的价值分层有优先级地投入有限的资源。在活动预算有限时,对于重要分层的用户,可以做一定的倾斜,对于一般分层的用户,则可以不做太多额外的动作,节省资源。以下为我们列举的用户分层和策略,以供参考:

3fe0037cad28256d35192c7fea7fe2d8.png

Step3:大促产品矩阵、备货逻辑和营销优惠类型

用户价值分层精准找到「人」,那「货」的阵地该如何打造?

品类运营,需要将平台的商品进行分类管理,用商品与用户进行沟通,利用平台的资源进行短期场景包装及中长期商品策略规划,高效触达用户购买链路中的核心场景,提高商品成交转化,给公司带来业绩增长及品牌形象的提升。

一般来说,在品类运营的过程中,需要做到 4 “懂”:懂用户,懂商品,懂流量,懂整合营销。

1、品类运营大促任务推进 4 要点

通常情况下,品类运营从选品、定价、销售资源以及商品毛利这 4 个要点开展工作:首先从品牌以及供应商处获取商品资源做选品,基于市场售价和进货成本价、毛利等维度制定售价,通过销售资源,站内站外可销售途径的盘点和策略下放完成既定目标,重点关注毛利构成,这关系到整个销售模式的可持续性。

这 4 个要点的具体任务包括:

**选品:**类目结构的健康度,产品矩阵搭建,品类定位。

**定价:**成本结构划分,营销策略 + 大促活动价。

**销售:**活动报送,资源位争取,以及渠道推广节奏。

**毛利:**促销返利,单品利润,到整体品类利润。

b69ef47f26e76d9e4b9a1c1ba93b767d.png

2、大促产品矩阵、备货逻辑、成本结构

大促前期除了策划活动之外,还需要运用不同商品分类打造产品矩阵,提升品牌整体调性,同时做好备货量的预备动作。

(1)产品矩阵

依据 GMV 目标拆解品类比重,搭建商品体系,划分商品定位及对应相关联的属性,促成商品在营销活动中更有效的动销指数。常用计算公式为:

大促营收 = Σ(各定位产品销售预估)或者大促营收 = Σ(各类目商品销售预估)

通过对品类旗下的商品做产品矩阵的划分,可以分为以下 4 类商品:

9a5f71a2028e9728136a719d1baba434.png

大促中通过产品矩阵分类,不同类型的商品互相结合,预热期通过引流品关注新用户浏览、加购数据;新品关注老用户加购、订单支付数据;正式期通过爆品冲击品类营收目标,中长尾商品助力毛利率;返场期基于数据目标,追击 GMV。

(2)评估特色单品营销价值模型

从搜索量级、转化率层面做交叉分析,确立购买能力和引流能力二象限中对应商品的价值评估模型。

如 IP 联名、明星代言的特色单品,在搜索量级和转化率数据上,是高升量的商品,这类商品可以放在预售期曝光,以及拉新时使用。

反之,也可以通过数据情况,去发现是品牌力还是单品问题,未达到预期便做后续优化。

9d5d768e19a484c5e4c86807c2f5e132.png

(3)大促备货逻辑

清晰的产品矩阵对应每个品类的目标占比,我们可以通过逻辑公式计算出大促备货量。在年中大促准备期间,完成备货和活动价确定等,备货公式为:

日均销量 * 日均销售量的倍数(倍数 = 预计销售额/日均销售额)

例如,引流品在备货时可依据日常销售量的倍数做 1.5 或 2 以上的系数调高,具体根据市场投放目标匹配合理进货量;而因为大促目标中,爆品占比高,进货量根据预估目标调高系数确定备货量,同时需要根据大促整场节奏、售卖数据情况,做库存周转、及时补货的预期管理。

做好备货数量准备后,提前 2 个月左右做大促备货准备(可根据业务实际供应链和品牌供货周期来做实际进货周期倒推)。

(4)成本结构

确认了进货量,有了对应批次的进货价,加上线上成本、人力成本、税费、运费形成成本结构,通过成本定价机制,完成商品定价。

2c387dbcd69572b86cc057b0537be684.png

3、商品多渠道销售和行销活动策略

(1)多渠道销售

在完成前期的进货动作之后,「进销存」到了销售环节。

站外引流部分,和市场投放联动选品、定价、活动策略等,确立产品矩阵中适合投放引流的商品类型。

促销工具上,需要基于商品毛利,对不同商品提报大促活动中的不同形式,让他们参与秒杀、直降、满减等。

这之后,便需要对活动资源位做排期提报,以及设计工作流的沟通,策划不同资源位的文案、图样。

03ab9a0b3f70bb08b9071a5956556ba1.png

(2)营销活动优惠类型和适用场景

营销活动玩法方面,商品对应的活动,包括秒杀、直降、团购、阶梯满减、组合商品、N 元任选池等,相应的优惠类型分为价格驱动和商品驱动,如下所示:

607b024c29e01175425fc901eb5be14b.png

4、用户资产人群圈选 + 触达策略

「进销存」三部曲到了销售执行层面,商品对应的人群圈选和触达策略浮出水面,在大促各个资源位、购买关键链路中,提取用户行为节点做订单转化。

举个例子,圈选平台销量 TOP 10 爆款商品的用户群体,做新品推荐、提升支付订单转化的触达策略。

第一,基于商品分类,在数据后台配置用户标签,「创建标签」-「事件偏好属性」,创建对应标签的规则,预估人数,选择标签更新方式。

487bb5700ef0cd99a3e774b04cfa6f6b.png

第二,使用流程画布在大促预热期触达购买过爆品的用户,做新品营销。

首先,根据「进入设置」,配置「进入条件」的类型和时间范围,及「受众用户」「用户属性满足」。

然后,做策略器、分流器选择。如果做新品推荐测试,可以选择「策略器」做下一步的推进。

接下来,配置对应策略器的筛选条件、发送时机以及推送通道,新品 abc 等的对应触达条件、触达方式的信息填写,推荐新品 + 毛利范围内的优惠策略(满减券、直降等形式)。

最后,也是最重要的,即「目标配置」,这里需要注意的是,目标完成时间需要大于整个流程触发时间,以保证流程画布顺利进行。

a8b50151d2c156e6d38f75cc2452feb4.png

第三,实时追踪新品库存动销率做补货。如果动销情况不佳,定位关键购买链路转化率,快速调整资源位、用户进一步分层触达策略。

42958837dd969cf3cb11be20ebc11ae7.png

以上,对于大促期间新品营销的用户圈选和触达,根据品类、商品、用户群体等做不同的排列组合制定策略,以吸引用户回到平台参与大促完成订单转化。

同样地,资源位主题的用户标签,也可以帮助品类运营同学在大促期间快速通过相应商品做运营策略触达。

704eb6bfe4a5662ba37f07923a8e355e.png

5、识别突出品类表现,迭代人货匹配策略

第一步,分析各个商品购买用户数贡献,识别成熟单品、趋势爆品,与大促前商品定位做对比,是否与活动前的定位一致,如果不一致,对商品分类就要根据定位做调整;

第二步,以平台整体购买人数占比作为 benchmark,明确拉新、复购优势商品,迭代未来人货匹配策略。

使用 TOP 商品新老客占比数据指标,按照销售用户比例中的首单、复购比例,和平台整体的首单、复购比例对比,选出合适的拉新、复购的优势商品。

如同比数据发现,品类 b 是当年增量品类,那么便可以在后续品类运营上,备货量保证不缺货、资源位优先、组合商品销售等做多方面的营销策略策划。

4e0e980dc6cc9468fa39ec59287f4c6d.png

Step4:活动数据分析及迭代优化

最后,也是最重要的是环节,即数据分析,活动效果如何以及后续如何优化,都需要在数据中找答案。活动效果可以通过结果数据来体现,但后续的优化动作,需要对结果数据做过程分析,找到迭代方向。同时,数据本身离不开埋点,埋点设计也是很重要的一环节。

1、结果数据

活动效果如何,可以通过以下指标进行分析:

4d6a492833e41badd2a4381548ba3a50.png

2、过程分析

对结果数据进一步做过程分析,找到后续迭代方向。接下来将以结果数据中的「关键步骤转化率」为例,来讲解如何将结果数据拆分为多个环节,以及如何解读每个环节的指标,找到迭代方向。

(1)用户购买转化路径拆解

关键步骤指用户购买转化路径,因此第一步是拆解用户购买转化路径。用户进入产品首页后,主要会根据有无购物需求划分为两条路径,如下图所示:

85fc26239725d9421dea07d3427d0795.png

(2)路径环节关键点分析

用户购买转化路径中可以关注分析4个关键点:搜索功能、运营位、商详页、购物车转化。

f4f533b20bf147798f072a17682323a2.png

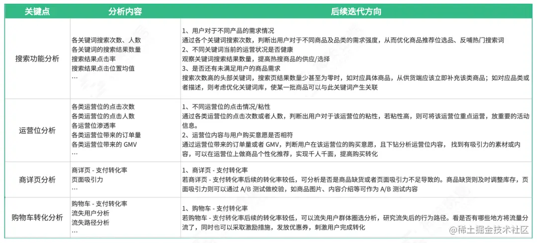
(3)关键点分析内容及后续迭代方向

不同关键点可以分析的内容及后续迭代方向如图所示:

3f652315c624d6d73518118282dbcefb.png

3、完善活动埋点设计

为了保证活动效果能被准确追踪,并且未来复盘时,能清晰回溯到前面拆解的活动发力点是否做好,应该在此时引入数据分析师同学评估需要监控的过程指标是否已经完成了相应埋点。

(1)根据活动流程或用户的关键行为设计事件

45f56940fa8bdd577e0124b9fc49f666.png

(2)根据活动需求完善埋点设计

0b66f9f3ca44dd58a6672c5cb065f257.png

最后,当 618 大促活动结束后,可以对每个环节内容进行深度复盘,将发现的问题结论沉淀记录下来,迭代精准营销方案,为后续活动策划做准备。