验房以及找装修合同签署要点

302 阅读15分钟

一、验房

A . 书面验收

  • 开发商必须提供省建设厅统一制订的《住宅质量保证书》和《住宅使用说明书》,两书原件可以带走。 《住宅质量保证书》是开发商将新建成的住宅出售给购买人时,针对房屋质量向购买者做出承诺的书面文件;《住宅使用说明书》是开发商对住宅各部分功能和标准作出说明,并提出使用注意事项的文件;
  • 《建设项目竣工验收备案表》 ,是房地产开发流程中的关门证照之一,房地产竣工验收合格的标志,收房中最应该注意的文件,表上的每一项都必须报房地产行政主管部门备案,缺少任何一项都不能入住;
  • 房屋面积实测报告》,是退面积差价的主要依据,也要报房地产行政主管部门审核后用于房屋产权登记
  • 管线分布竣工图(水、强电、弱电、结构),是后续装修的重要依据,有时也附在《住宅使用说明书》中。

B . 现场验收

  • 最好在开发商通知的集中交付期验房,有物业对接人陪同,有的开发商还会提供快修队,可以现场解决的问题,能够立刻整改,更高效。

    如果请验房师,一般需要提前预约,验房师在约定时间内上门查验后,根据查验结果出具验房报告书

    验完房觉得没问题,或者开发商解决了问题,再签署 《入住交接单》 ,办理交接手续。

C . 毛坯房有哪些验房项目

1、房屋本体查验

入户门、地面、墙面、铝合金窗户、护栏及扶手等。

(1)入户门

  • 门外观:平整、光滑,没有污染、划痕、磕碰、破损,开关灵活自如,没有异响等;
  • 门框:表面平整,没有异常毛刺、开裂、破损,安装牢固,与墙体连接密闭严实、缝隙填嵌饱满,收边口打胶顺直完好等;
  • 门扇:面漆完好、表面平整、密封完好,没有变形、开裂,开启方向正确、安装位置合理,关闭后门扇不松动,,距离地面预留地面装修做法;
  • 门锁:安装牢固,钥匙插拔平滑、锁芯转动自如,各方向锁舌伸缩,锁孔位置正常;
  • 门把手:安装牢固,表面没有划痕、生锈、缺损、变形,旋转时灵活自如、无阻滞感;
  • 门吸:位置合理,安装牢固,使用正常;
  • 猫眼:位置合理,清晰可视;

(2)地面

  • 地面表面应密实,不得有空鼓、裂纹、脱皮、麻面、起砂等质量缺陷;
  • 地面表面应平整,平整度允许偏差不超过5mm,可以用2m靠尺和楔形塞尺检查;
  • 有防水要求的地面立管、套管、地漏处严禁渗漏,坡向正确,没有倒返水和积水现象;
  • 阳台有组织排水,应设第二排水口,低于室内地面不少于15mm、高于阳台地面不少于10 mm;
  • 地面水暖预埋管线标识清晰;
  • 地面预留装修做法等;

(3)墙面

  • 墙面抹灰层与基层粘结牢固,没有脱层、空鼓、开裂等,可以用空鼓锤检查;
  • 墙面抹灰层表面光滑,转角连接处平整,没有爆灰、裂缝、麻面、起砂等,可以用小钢锤检查;
  • 有排水要求的部位应做滴水线,滴水线应整齐顺直,内高外低;
  • 墙面平整度用2m靠尺和楔形塞尺检查,允许偏差不超过3mm;
  • 墙面垂直度

小提示:

裂缝是毛坯房常见质量问题,可能有结构安全隐患,是检查的重点,大家可以注意以下事项:

  • 检查房屋外墙是否有裂缝,外墙不得出现渗水现象;
  • 检查承重墙是否有贯穿裂缝,且在不同楼层的同一位置均出现有方向、有规则的裂缝,有结构安全隐患;
  • 检查地面和顶板是否有和房屋横梁平行的裂缝,裂缝宽度不超过0.3mm,不影响现浇板的承载能力;
  • 检查地面和顶板是否有受力裂缝,一般为与墙角呈45度的裂缝、与横梁垂直的裂缝等,有结构安全隐患;
  • 阳台、雨篷等悬挑结构楼板是否有贯穿裂缝,有结构安全隐患;

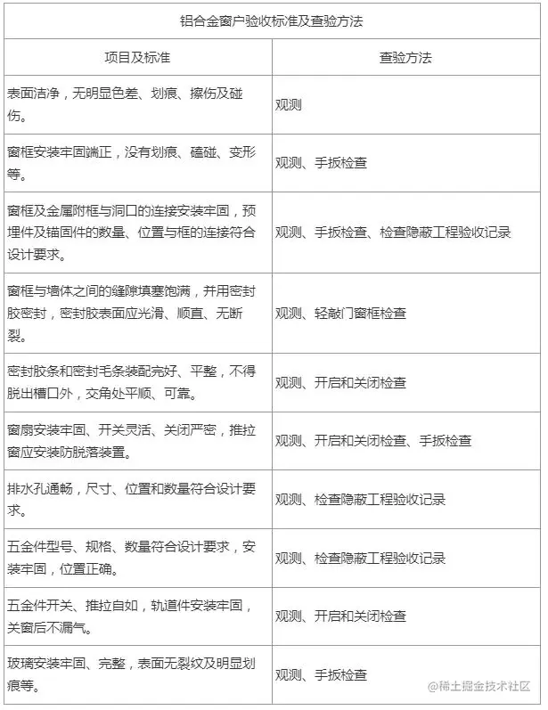
(4)铝合金窗户

img

(5)护栏及扶手

  • 护栏和扶手的材质、规格、数量和木材、塑料的燃烧性能等级应符合设计要求,可以通过现场观测、检查产品合格证书、查看验收记录等;
  • 护栏安装必须牢固端正,护栏垂直度允许偏差3mm;
  • 低层、多层住宅阳台护栏净高不低于1.05m,中高层、高层住宅阳台护栏净高不低于1.1m;
  • 护栏设计应防止儿童攀登,栏杆的垂直杆件间净距

2、通电查验

  • 电表安装符合规范,关闭总闸后无电表空转现象,没有安装电表的应预留表位,并有接地装置;
  • 有电气线路的,应安装平整、牢固、顺直,过墙应有导管,导管连接紧密,导线接线符合国家规范要求;
  • 用验电器检查各个强弱电是否畅通、电路有无接错;

3、防水查验

  • 山墙、外墙等墙体无裂缝、渗水;
  • 卫生间、阳台、厨房、屋面、外墙、外墙门窗、空调洞口防水查验:其中卫生间、阳台、厨房要做24小时闭水试验,约好楼上楼下业主,检查天花板、地面是否存在漏水渗水现象,有渗漏必须要求整改,并再次进行闭水试验直至不发生渗漏;
  • 防水层表面应平整,无鼓泡、折皱、开裂、起砂等,排水坡度符合设计要求,无明显积水;

4、给排水查验

  • 现有阀门、龙头位置是否合理,开启、关闭是否正常、通畅,无破损、生锈、滑扣失效、滴水等;
  • 管道应安装牢固、平直整齐,无破损,接头完好;
  • 预留上水堵头、管线等是否考虑装修面层尺寸,水堵头是否打开;
  • 需要排水处是否有地漏或排水口,位置要合理,封口严密;
  • 水表安装要符合规范,无空转,水表接头紧密完好;

另外,检查排水最简单的办法是用水盆或水桶装满水,倒入下水处,听声音是不是咕噜噜地响,再看看表面有没有积水,排水口检查完应进行封堵,防止垃圾进入管道发生堵塞。

5、其他查验

  • 烟道畅通查验可以在烟道口下方10厘米处点燃一张废纸,看烟上升到烟道口时能不能立即拐弯吸走,不能则代表烟道不通畅。

二、回去要交哪些钱

  • 费用一:公共维修基金,日后入住 维修的保障;

  • 费用二:契税,获得土地、房屋使用权 属转移所需要向国家缴纳的费用;

  • 费用三:产权代办 费,开发商代收的服务费;

  • 费用五:物业管理费。 (如果空置房子可以谈)

    备注:

    1.近期房地产市场的政策出台比 较频繁,相关税费的计算调整很多,在购房过程中对 此问题建议咨询专业机构;

    2.对于没有取得房产证的 房屋,物业管理费通常按房屋的实测建筑面积收取;

    1. 现房通常按购房合同中约定的建筑面积收取物业管理 费,如果合同约定面积与房屋面积实测报告不符,以 实测报告为准;期房通常按照房屋建成交付时,开发 商向购房者提供的该房屋的实测建筑面积报告为准。

三、装修公司 (至少货比三家,不要一上来交定金)

  • 清包:也叫清包工,是指业主自行购买所有材料,找装饰公司或者装修队来施工的一种工程承包方式。优点在于自由度和控制力大,自己选材料可以充分体现自己的意愿,对材料种类、价格和性能有个直观的了解,但是相对来说投入的时间和精力也会较多,适合对建材比较了解有一定装修知识的人。
  • 全包:也叫包工包料,所有材料采购和施工都由施工方负责。这种相对来说省时省心省力,权责比较清晰。一旦装修出现质量问题,装饰公司的责任无法推脱,因为工料都是他们负责的,有问题直接找他们即可。
  • 半包:介于清包和全包之间的一种方式,施工方负责施工和材料的采购,主料由业主采购,这种装修方式就选择主要部分掌握主动权,主要建材自己购买,不论在安全上还是经济上都更放心,辅助建材由施工队配给,小事上也省了不少力。

A . 靠谱的设计师

  • 有没有成功落地案例可以参观 (工程现场:水电阶段、泥瓦阶段、木工阶段。)
  • 适老化和适幼化的问题 (考虑老人和小孩的问题)
  • 房子在装修之前要放线嘛 应该放几线
  • 方案的设计理念是啥呀
  • 你这个设计方案 是根据设计图去找供应链还是给予你们自己的供应链而做的设计图呀
  • 装修好后墙面和卫生间厨房怎么验收
  • 我们家之前装修后 柜子放上去后 一头靠墙一头又没有靠墙是什么原因
  • 我看别人装修房子 水管电线走顶有些走地面 两个有什么区别呀
  • 我们之前的住的房子 附近没有水源也不再卫生间旁边 但是墙面发霉是什么原因呀

A . 设计师图纸

1 . 原生平面图
  • 量房后出具的第一张图 主要标明房子的尺寸,层高、原始管路及门洞等
2 . 平面布置图
  • 主要标注各个区域的合理划分
3 . 墙体改建图
  • 主要标注墙体的改动位置,和新建的位置
4 . 底边材质图
  • 主要标注地面所用到的材料和种类,及拼图走向 图案等说明
5 . 插座分布图
  • 主要标注插座的数量和位置
6 . 弱电分布图
  • 主要标注各种线路的图纸 (电话线,音响线,网线等)
7 . 天花吊顶图
  • 主要标注吊顶走向和灯具位置,详细标注吊顶的平面造型尺寸及离地高度
8 . 开关布置图
  • 主要标注各种房间的所有开关位置及每个开关控制的电器,灯源等
9 . 给水布置图
  • 主要标注厨卫等地的给排水线路布置还应标志出冷热水的具体分布
10 . 节点详图
  • 主要标注有一些施工难度的以及涉及到具体施工的就要 出绘制图纸并标明造型 尺寸材料等
11 . 立面图
  • 主要是从水平角度看到房间布局和剖面(可以结合平面布置图会更加看得清楚)

四、装修公司合同签署注意要点

1 . 签合同要看法人主体是谁

  • 签合同要看法人主体是谁 不要和设计师签署合同

2 . 签署合同之前关注违约责任

  • 假设在约定的工期内没有完工 怎么办
  • 假设在合同里面规定的材料的品牌和型号没有按照这个材料的品牌型号来供应 怎么办
  • 没有按照规定的标准安装导致验收不合格 怎么办

3 . 合同的附件

  • 设计方案
  • 施工方案
  • 预算报价清单:关注材料 、品牌和型号 这三个要素非常重要

5 . 合同要规定 增项比例

  • 让装修公司根据你的预算先签设计合同,做全案实际 合同注明落地价不能超过%多少超出的部分由公司承担
  • 出施工合同做出精算 如果价格没有超出预算范围内 ,再签施工合同,(合同要注明合同价格和结算价格,以设计图和效果图作为合同附件按图施工,超出部分由装修公司承担)

6 . 维保需要写进合同

  • 维保至少要3年以上,出现问题要怎么办

7 .规定费用支付节点

  • 要详细说明每次节点的验收的标准和结果是什么
  • 每达到一个什么样的要件 而完成一个项目付一次钱
  • 详细写清楚每次部位的施工节点,以及所有用到的材料品牌和型号数量包括辅材(越细越好)

8 . 图纸和清单要拍照保存

  • 建议拍照手机保存,

五、装修公司联系电话以及大致报价

名匠装修

  • 验房服务:免费
  • 装修案例:可以带客户参观
  • 现场验房--->沟通布局--->出平面方案--->签约设计合同(交设计费)--->出施工图,效果图、出实际的预算清单--->签实际合同(缴费:65%、水电,泥瓦,木工30%、5%尾款)---> 按施工图进行装修
  • 增项比例 0% (施工图,效果图、出实际的预算清单才会出现增加)
  • 工人和设计师 (自己公司)、主要做拎包入住 (全包类型的)
  • 全包:1200 - 1600 ( 墙面 + 地面 + 天花板) 【大致装修面积105】 大致14万左右

点石装修 谢:15907476878

  • 验房服务:免费
  • 装修案例:可以带客户参观
  • 不接受节点收费 *
  • 现场验房--->沟通布局需求--->出平面方案--->签约设计合同(交设计费[68/m[建筑面积])--->出施工图,效果图、出实际的预算清单---->施工合同(材料和人工)(缴费:60%、水电,泥瓦,木工35%、5%尾款)---> 按施工图进行装修
  • 工人和设计师 (自己公司)、主要做拎包入住 (全包类型的)
  • 增项比例 0% (施工图,效果图、出实际的预算清单才会出现增加)
  • 全包:1300 - 1500 ( 墙面 + 地面 + 天花板) 【大致装修面积105】 大致14W左右(低于12W)

圣高装饰 邓:15116596827

  • 验房服务:免费
  • 装修案例:可以带客户参观
  • 不接受节点收费 *
  • 现场验房--->沟通布局需求--->出平面方案-->签约设计合同(1W,可以抵扣施工合同内)--->出施工图,效果图、出实际的预算清单---->施工合同(材料和人工)(缴费:40%、二期款 水电,泥瓦,木工35%、22%三期款 ,3%尾款)---> 按施工图进行装修
  • 全包:1200-1300 软装 1000-1100硬装
  • 工人不外包

美迪装饰公司 舒: 13278813867

  • 验房服务:免费
  • 装修案例:可以带客户参观
  • 现场验房--->沟通布局需求--->出平面方案--->签约设计合同(交设计费[100/m[建筑面积])-->出施工图、效果图、出实际的预算清单---->装修合同(材料和人工)(缴费:40%、水电,泥瓦,木工40%、20%尾款)---> 按施工图进行装修
  • 工人和设计师 (自己公司)(全包类型。半包类型)
  • 增项比例 0% (施工图,效果图、出实际的预算清单才会出现增加)
  • 全包:998 【大致装修面积100】 大致10W左右
  • 998 (床,柜子,桌子,椅子,沙发,电视柜,窗帘,烧天然气,洗衣机)
  • \