DAMA数据管理知识体系指南 - 第四章 数据架构

567 阅读4分钟

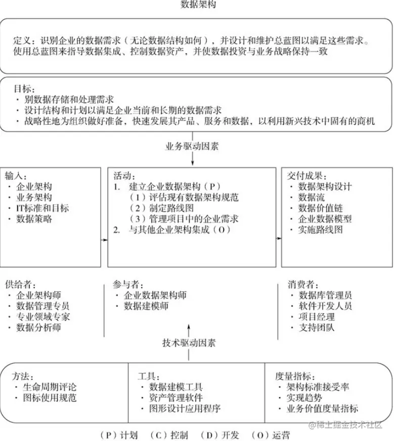
第四章 数据架构

4.1 引言

数据架构的基本组成:

  • 数据架构成果:包括不同层级的模型、定义、数据流,这些通常被称为数据架构的构件。
  • 数据架构活动:用于形成、部署和实现数据架构的目标。
  • 数据架构行为:包括影响企业数据架构的不同角色之间的协作、思维方式和技能。

终端数字化的三波浪潮:

  • 银行和金融交易
  • 各种数字化服务
  • 物联网和远程信息处理,比如;汽车,医疗保健设备和工具等

最为详细的数据架构设计文件是正式的企业数据模型,包含:

  • 数据名称、数据属性
  • 元数据定义、概念
  • 逻辑实体、关系
  • 业务规则

物理数据模型也属于数据架构文件,但是物理数据模型是数据建模和设计的产物,而不是数据架构的产物。

4.1.1 业务驱动因素

业务驱动的职责:

  1. 利用新技术的优势,快速改变产品,服务和数据
  2. 将业务需求转换成数据和应用需求
  3. 管理复杂数据和信息,并传递值整个企业
  4. 确保业务和it技术保持一致
  5. 为企业改革,转型和提高适应性提供支撑

4.1.2 数据架构成果和实施

成果包括:

  1. 数据存储和处理需求。
  2. 设计满足企业当前和长期数据需求的结构和规划。

数据架构语境关系图:

数据架构语境关系图

4.1.3 基本概念

企业架构的类型:

  • 业务架构
  • 数据架构
  • 应用架构
  • 技术架构

企业数据架构

企业数据架构必须包括企业数据模型(如数据结构和数据规范)和数据流设计:

  1. 企业数据模型

    1. 数据实体(如业务概念)
    2. 数据实体间关系
    3. 关键业务规则
    4. 一些关键属性
  2. 数据流设计:定义数据库,应用,平台和网络(组件)之间的需求和主蓝图。这些数据流展示了数据在业务流程,不同存储位置,业务角色和技术组件间的流动。

4.2 活动

4.2.1 建立企业数据架构

理想情况下,数据架构应该是企业架构的组成部分。但如果没有企业架构,依然可以构建数据架构团队。

  1. 现有数据架构规范评估。
  2. 开发路线图
  3. 在项目中管理企业需求

企业数据架构项目相关的活动包括:

  1. 定义范围
  2. 理解业务需求
  3. 设计,形成详细的目标规范
    1. 数据生命周期内的业务规则
    2. 验证结构的有效性
    3. 需求提供时间
    4. 提升模型的扩展性
    5. 改进标准模型
  4. 实施

将架构活动嵌入到项目中的三种方式:

  1. 瀑布方式。作为整个企业设计的一部分,在连续阶段中理解需求和构建系统。
  2. 迭代方式。逐步学习和构建(如小型瀑布模型)。
  3. 敏捷方式:再离散的交付包中学习,构建并测试。

4.2.2 整合其他企业架构

从主题域层级到更细化的层面,对每个层面都需要建立其他类型架构的联系。

4.3 工具

4.3.1 数据建模工具

选择具有数据血缘和关系跟踪功能的徐局模型工具。

4.3.2 资产管理软件

用于管理数据资源目录,描述其内容以及跟踪他们之间的关系。

4.3.3 图形设计应用

创建架构设计图形,数据流,数据价值和其他架构构件。

4.4 方法

4.4.1 生命周期预测

4.4.2 图标使用规范(非重点)

对图标使用要遵从干扰最小化,有用信息最大化的原则。具体规范如下:

  1. 清晰一致的说明
  2. 所有图表对象与说明相匹配
  3. 清晰一致的线条方向
  4. 一致的交叉线显示方法
  5. 一致的对象属性
  6. 现行对称

4.5 实施指南

4.5.1 就绪评估和风险评估

明显风险有:

  1. 缺少管理层支持
  2. 成功与否缺乏证据
  3. 缺乏管理者信任
  4. 管理层不正确的决策
  5. 缺乏有经验的项目经理
  6. 单一维度视角

4.5.2 组织和文化

4.6 数据架构治理

数据架构师通常充当数据治理活动的业务联系人。因此,企业的数据架构和数据治理组织必须保持一致。

4.6.1 数据架构治理活动

  1. 项目监督
  2. 管理架构设计,生命周期和工具
  3. 定义标准
  4. 创建数据相关构建。支持治理规范的构建。

4.6.2 度量指标

  1. 架构标准接受率
  2. 实施趋势
    1. 使用/重用/代替/废弃测量、
    2. 项目执行效率测量
  3. 业务价值度量指标
    1. 业务敏捷性改进
    2. 业务质量
    3. 业务操作质量
    4. 业务环境改进