Vue的过滤器和生命周期

124 阅读2分钟

持续创作,加速成长!这是我参与「掘金日新计划 · 6 月更文挑战」的第6天,点击查看活动详情

过滤器

对要显示的数据进行特定格式化后再显示(适用于一些简单逻辑的处理)。

语法:

1.注册过滤器:Vue.filter(name,callback)new Vue{filters:{}}

2.使用过滤器:{{ xxx | 过滤器名}} 或 v-bind:属性 = "xxx | 过滤器名"

备注:

1.过滤器也可以接收额外参数、多个过滤器也可以串联

2.并没有改变原本的数据, 是产生新的对应的数据

<div id="root">
	<h2>显示格式化后的时间</h2>
	<!-- 计算属性实现 -->
	<h3>现在是:{{fmtTime}}</h3>
	<!-- methods实现 -->
	<h3>现在是:{{getFmtTime()}}</h3>
	<!-- 过滤器实现 -->
	<h3>现在是:{{time | timeFormater}}</h3>
	<!-- 过滤器实现(传参) -->
	<h3>现在是:{{time | timeFormater('YYYY_MM_DD') | mySlice}}</h3>
</div>

<div id="root2">
	<h2>{{msg | mySlice}}</h2><!-- 输出hell -->
</div>
<script type="text/javascript">
	//全局过滤器
	Vue.filter('mySlice',function(value){
		return value.slice(0,4)
	})
	
	new Vue({
		el:'#root',
		data:{
			time:1621561377603, //时间戳
		},
		computed: {
			fmtTime(){
				return dayjs(this.time).format('YYYY年MM月DD日 HH:mm:ss')
			}
		},
		methods: {
			getFmtTime(){
				return dayjs(this.time).format('YYYY年MM月DD日 HH:mm:ss')
			}
		},
		//局部过滤器
		filters:{
			timeFormater(value,str='YYYY年MM月DD日 HH:mm:ss'){
				// console.log('@',value)
				return dayjs(value).format(str)
			}
		}
	})

	new Vue({
		el:'#root2',
		data:{
			msg:'hello,zagiee!'
		}
	})
</script>

在这里插入图片描述

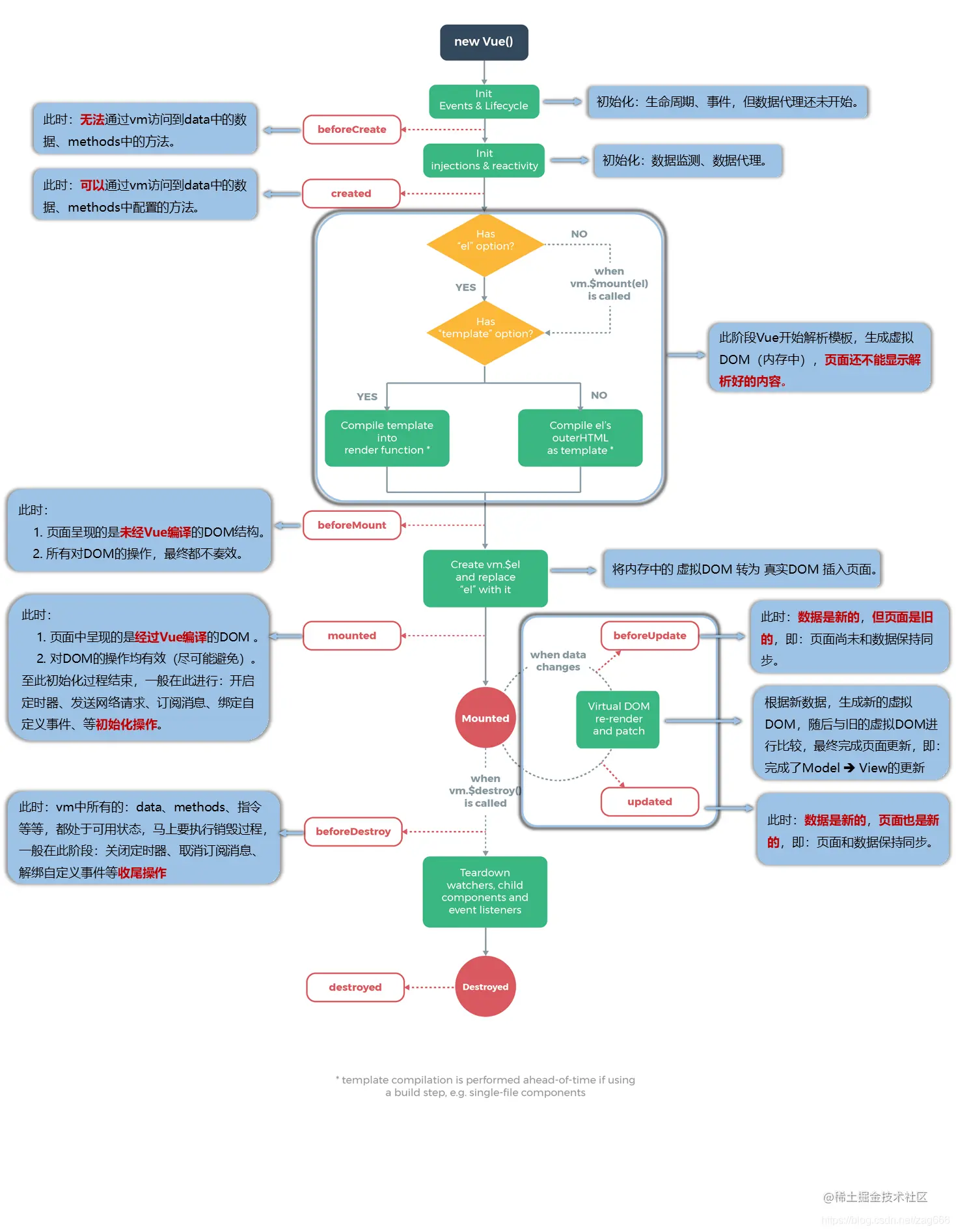
生命周期

  • 生命周期又名生命周期回调函数、生命周期函数、生命周期钩子。是Vue在关键时刻帮我们调用的一些特殊名称的函数。
  • 生命周期函数的名字不可更改,但函数的具体内容是程序员根据需求编写的。
  • 生命周期函数中的this指向是vm 或 组件实例对象。 在这里插入图片描述

常用的生命周期钩子: 1.mounted: 发送ajax请求、启动定时器、绑定自定义事件、订阅消息等【初始化操作】。 2.beforeDestroy: 清除定时器、解绑自定义事件、取消订阅消息等【收尾工作】。

关于销毁Vue实例: 1.销毁后借助Vue开发者工具看不到任何信息。 2.销毁后自定义事件会失效,但原生DOM事件依然有效。 3.一般不会在beforeDestroy操作数据,因为即便操作数据,也不会再触发更新流程了。

<div id="root">
	<h2 :style="{opacity}">欢迎学习Vue</h2>
	<button @click="add">点我n+1</button>
	<button @click="opacity = 1">透明度设置为1</button>
	<button @click="stop">点我停止变换</button>
</div>

<script type="text/javascript">
		 new Vue({
			el:'#root',
			data:{
				opacity:1
			},
			methods: {//写在这里的方法不能不调用就使用
				add(){
					console.log('add')
					this.n++
				},
				stop(){
					console.log('bye')
					this.$destroy()
				}
			},
			watch:{
				n(){
					console.log('n变了')
				}
			},
			//Vue完成模板的解析并把初始的真实DOM元素放入页面后(挂载完毕)调用mounted
			mounted(){
				console.log('mounted',this)
				this.timer = setInterval(() => {
					console.log('setInterval')
					this.opacity -= 0.01
					if(this.opacity <= 0) this.opacity = 1
				},16)
				//debugger;卡一个断点
			},
			beforeUpdate() {
				console.log('beforeUpdate')
			},
			updated() {
				console.log('updated')
			},
			beforeDestroy() {
				clearInterval(this.timer)
				console.log('vm即将驾鹤西游了')
			},
		})
	</script>

点击add按钮时会输出:

在这里插入图片描述

点击stop按钮销毁后再点击add按钮时只剩原生DOM事件add:

在这里插入图片描述