VUE 入门(转载)

142 阅读4分钟

VUE 入门(转载)juejin.cn/post/684490…

由于公司之前是写C#的,现在要转 Java分布式 + vue,所以进行一次前后端的简单培训。

前端工具和环境: Node.js V10.15.0 Vue.js V2.5.21 yarn: V1.13.0 IDE:VScode

后端工具和环境: Maven: 3.52 jdk: 1.8 MySql: 14.14 IDE: IDEA Spring Boot: 2.0+ Zookeeper:3.4.13

demo 地址:http://101.132.124.171:8000/about

源代码地址在下方。可以的话,给颗星星哦,谢谢!!!

Spring Boot + Vue 代码地址:github.com/liangwei010…

Dubbo-Spring-Boot代码地址: github.com/liangwei010…

demo.png

前后端分离(服务端渲染、浏览器渲染)

  • 实现真正的前后端解耦。
  • 核心思想是前端html页面通过ajax调用后端的restuful api接口并使用json数据进行交互。
  • 前后端分离会为以后的大型分布式架构、弹性计算架构、微服务架构、多端化服务(多种客户端,例如:浏览器,安卓,IOS等等)打下坚实的基础。

Vue.js

在讲Vue之前,需要大概了解下 HTML、CSS、JS是什么?

HTML是写标签的;CSS是写样式的;JS是给网页增加动态效果

HTMLCSSJavaScript

Vue介绍

  1. Vue是一套用于构建用户界面的渐进式框架,网址:cn.vuejs.org/
  2. Vue在Github的欢迎度

GithubStar.jpg

  1. 不需要操作Dom,实现了MVVM
// jquery的操作
$("#test3").val("Dolly Duck");

// Vue的操作
MVVM,实现了双向绑定
复制代码
  1. 学习成本低,文档浅显易懂

Vue 建项目

  1. Vue 提供了一个官方的 CLI,为单页面应用 (SPA) 快速搭建繁杂的脚手架。基于Vue cli项目脚手架,网址:cli.vuejs.org/zh/guide/

  2. 运行以下命令其一来创建一个新项目,有默认选默认即可

      vue create vue-hello-world (命令行)
    
      vue ui (界面)
    复制代码
    
  3. 在创建好项目以后,运行以下命令将能看到初次项目创建的界面

      cd vue-hello-world
    
      yarn serve
    复制代码
    
  4. 默认情况下,在 浏览器访问 http://localhost:8080/ 将能看到如下界面:

vue.png

Vue 相关结构和生命周期介绍

  • 目录结构如下图:

vue-cli3.0.png

  • 单个.vue文件的组成部介绍

    <template>
    <!--html-->
    </template>
    
    <script>
    //js
    </script>
    
    <style>
    /* css style */
    </style>
    复制代码
    
  • 组件化应用构建

使用小型、独立和通常可复用的组件构建大型应用,一个页面如搭积木一样

components.png

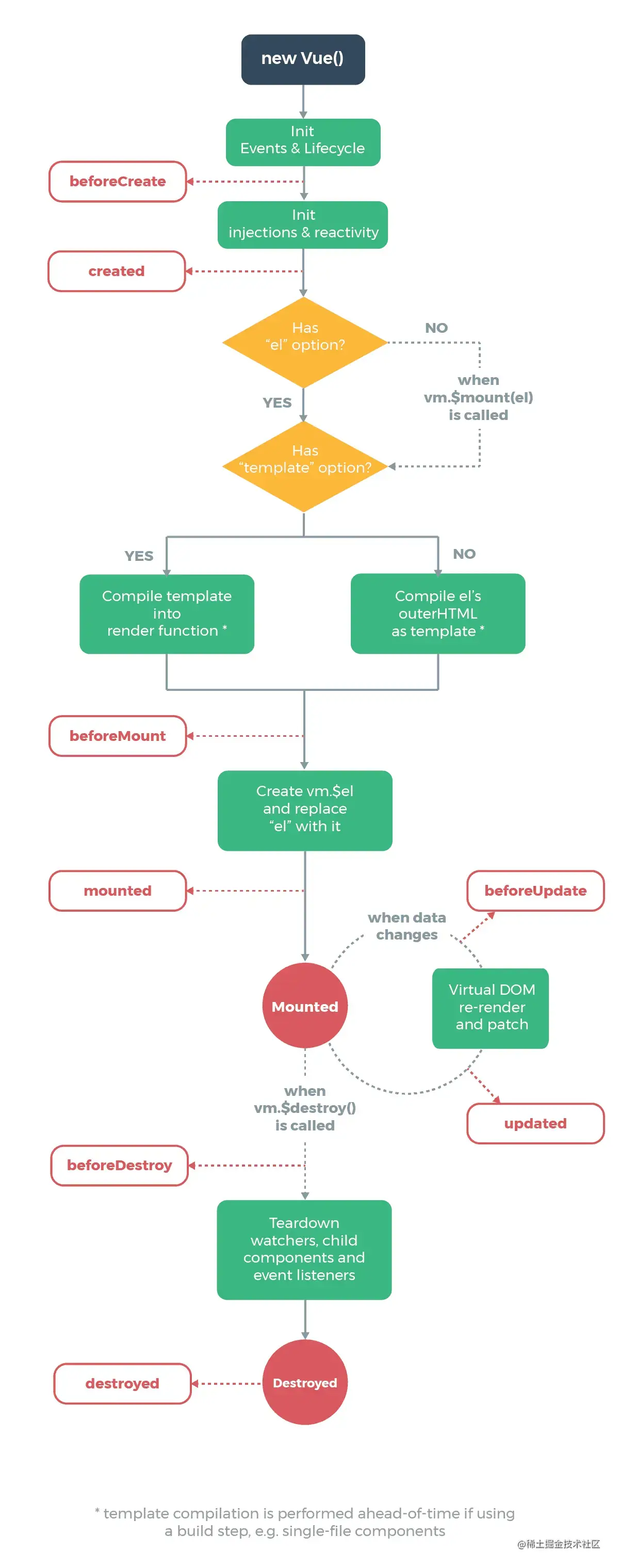
  • Vue的生命周期如下图:

    lifecycle.png

  • 钩子方法: 模板方法的执行结果,该方法就叫做钩子方法,个人理解:影响了模板的执行,把函数勾住了,这个方法就是钩子函数。

钩子函数解释
beforeCreate实例初始化自动调用
created实例创建后调用
beforeMounte在mount之前运行,元素已经加载,但是属性值没渲染
mounted并挂载到实例上去之后调用该钩子
beforeDestroy在开始销毁实例时调用
destroyed在实例销毁后调用

Vue 常用指令

  • 声明式渲染

    <div id="app">
      {{ message }}
    </div>
    复制代码
    
    data: {
        message: 'Hello Vue!'
    }
    复制代码
    
  • 条件渲染

    <div id="app-3">
      <p v-if="seen">现在你看到我了</p>
    </div>
    复制代码
    
    data: {
        seen: true
    }
    复制代码
    
  • 循环渲染

    <div id="app-4">
      <ol>
        <li v-for="todo in todos">
          {{ todo.text }}
        </li>
      </ol>
    </div>
    复制代码
    
    data: {
      todos: [
        { text: '学习 JavaScript' },
        { text: '学习 Vue' },
        { text: '整个牛项目' }
      ]
    }
    复制代码
    
  • 监听事件

    可以用 v-on 指令监听 DOM 事件,并在触发时运行一些 JavaScript 代码。

    <div id="example-2">
    <!-- `greet` 是在下面定义的方法名 -->
    <button v-on:click="greet">Greet</button>
    </div>
    复制代码
    
    methods: {
      greet: function () {
        // `this` 在方法里指向当前 Vue 实例
        alert('Hello ' + this.name + '!')
      }
    }
    复制代码
    
  • 计算属性缓存 vs 方法

    <div id="example">
      <p>Original message: "{{ message }}"</p>
      <p>Computed reversed message: "{{ reversedMessage }}"</p>
    </div>
    复制代码
    
    var vm = new Vue({
      el: '#example',
      data: {
        message: 'Hello'
      },
      computed: {
        // 计算属性的 getter
        reversedMessage: function () {
          // `this` 指向 vm 实例
          return this.message.split('').reverse().join('')
        }
      },
      methods: {
        // 方法
        reversedMessage: function () {
        return this.message.split('').reverse().join('')
        }
      }
    })
    复制代码
    
  • 数据变化,watch

    var vm = new Vue({
      el: '#demo',
      data: {
        firstName: 'Foo',
        lastName: 'Bar'
      },
      computed: {
        // 当两个值变化时,将会触发此函数
        fullName: function () {
          return this.firstName + ' ' + this.lastName
        }
      }
    })
    复制代码
    
  • 表单输入绑定

    <input v-model="message" placeholder="edit me">
    <p>Message is: {{ message }}</p>
    复制代码
    
  • 缩写

    v-bind 缩写

    <!-- 完整语法 -->
    <a v-bind:href="url">...</a>
    
    <!-- 缩写 -->
    <a :href="url">...</a>
    复制代码
    

    v-on 缩写

    <!-- 完整语法 -->
    <a v-on:click="doSomething">...</a>
    
    <!-- 缩写 -->
    <a @click="doSomething">...</a>
    复制代码
    

路由

  // 可提供懒加载
  const router = new VueRouter({
  routes: [
    {
      path: '/user/:userId',
      name: 'user',
      component: User
    }
  ]
  })
复制代码
<!--html跳转-->
<router-link :to="{ name: 'user', params: { userId: 123 }}">User</router-link>
复制代码
// js跳转
router.push({ name: 'user', params: { userId: 123 }})
复制代码

使用 axios 访问 API

// get请求 
axios.get('/user', {
  params: {
  ID: 12345
  }
})
.then(function (response) {
  console.log(response);
})
.catch(function (error) {
  console.log(error);
});
复制代码
// post 请求
axios.post('/user', {
  firstName: 'Fred',
  lastName: 'Flintstone'
})
.then(function (response) {
  console.log(response);
})
.catch(function (error) {
  console.log(error);
});
复制代码

在学习完以上知识以后,将能使用Vue做出简单的页面运用


作者:梁小生0101
链接:juejin.cn/post/684490… 来源:稀土掘金
著作权归作者所有。商业转载请联系作者获得授权,非商业转载请注明出处。