利用Proteus仿真STM32实现按键控制LED灯设计

1,021 阅读5分钟

持续创作,加速成长!这是我参与「掘金日新计划 · 6 月更文挑战」的第5天,点击查看活动详情

1. 前言

Proteus是英国著名的EDA工具(仿真软件),从原理图布图、代码调试到单片机与外围电路协同仿真,一键切换到PCB设计,真正实现了从概念到产品的完整设计。是世界上唯一将电路仿真软件、PCB设计软件和虚拟模型仿真软件三合一的设计平台,其处理器模型支持8051、HC11、PIC10/12/16/18/24/30/DSPIC33、AVR、ARM、8086和MSP430等,2010年又增加了Cortex和DSP系列处理器,并持续增加其他系列处理器模型。在编译方面,它也支持IAR、Keil和MATLAB等多种编译器。

这篇文章介绍Proteus的下载,安装,建立工程,完成仿真运行。

2. Proteus的下载安装

下载地址: pan.baidu.com/s/1jhveG9w1… 提取码: vswi

这是 Proteus 8.9 SP2 仿真软件安装包,软件已经注册,安装即可使用。内部带了汉化包,软件安装后将汉化安装包拷贝到软件的安装目录下覆盖即可。

将软件包下载下来之后,双击Proteus 8.9 SP2 Pro.exe然后按照提示点击下一步安装即可,中途的选项都可以选择默认。软件安装完毕后,如果想要汉化,将软件包里汉化补丁的目录下的文件夹拷贝到Proteus安装目录下覆盖即可。

image-20220524112712988

3. Proteus仿真STM32程序

3.1 运行软件

软件安装后,会在桌面创建快捷方式,Proteus软件需要使用管理员身份打开运行,否则会导致元器件库找不到报错。为了方便每次启动都是管理员身份,可以选择软件图标点击鼠标右键,设置管理员身份运行。

image-20220524113226320

3.2 新建工程

image-20220524113419854

设置工程名称和保存路径点击下一步。

image-20220524113541663

image-20220524113624610

image-20220524113645990

我这里是仿真STM32程序,这里就选择STM32的芯片。

image-20220524113753243

image-20220524113808654

创建完成之后工程的样子。

image-20220524113837340

切换到原理图绘制页面,接着就可以进行原理图设计了。

image-20220524113919700

3.3 keil编写程序

这里要做的实验是,按键按下控制LED灯的亮灭,并且做一个闪光灯程序,先使用keil编写一个例子程序。

硬件连线:

按键使用PA1,按下为低电平,松开为高电平。

2盏LED灯分别连接在PB6和PB7口上。

(1)按键的初始化

 #include "key.h"
 /*
 函数功能:按键初始化
 硬件连接:PA1
 特性: 按下为低电平---没按下高电平
 */
 void KEY_Init(void)
 {
     //开时钟
     RCC->APB2ENR|=1<<2;
     //配置模式
     GPIOA->CRL&=0xFFFFFF0F;
     GPIOA->CRL|=0x00000080;
     //上拉
     GPIOA->ODR|=1<<1;
 }
 ​
 ​
 /*
 函数功能:函数扫描函数
 函数参数: mode=1表示使用连续模式  mode=0使用单击模式
 返回值:  2 3 4 5 表示具体的按钮   0表示没有按下
 */
 u8 KEY_Scan(u8 mode)
 {
    static u8 flag=1; //记录上一次按下的状态 
    if(mode)flag=1;
    if(flag&&(KEY_S3==0))
    {
        flag=0;
        delay_ms(20);
        if(KEY_S3==0)return 3;
    }
    else if(KEY_S3)
    {
        flag=1; 
    }
    return 0;
 }

(2)主函数实现代码

 #include "stm32f10x.h"
 #include "led.h"
 #include "delay.h"
 #include "key.h"
 ​
 int main()
 {
    u8 key_val;
    u32 time=0;
    LED_Init();
    BEEP_Init();
    KEY_Init();
    while(1)
    {
       key_val=KEY_Scan(0); //PA1
       if(key_val)
       {
          BEEP=!BEEP;
          LED1=!LED1;   //PB6
       }
       delay_ms(5);
       
       time++;
       if(time>=10)
       {
           time=0;
           LED2=!LED2; //PB7
       }
    }
 }

(3)编译生成hex文件

image-20220524114428074

image-20220524114448165

HEX文件生成后,可以导入到proteus里仿真运行

image-20220524114518378

3.4 设计原理图

(1)原理图缩放

把鼠标光标放在元器件上,滚动鼠标滚轮可以放大缩小元器件。

image-20220524114732940

(2)添加LED灯

点击这个P,添加元器件。

image-20220524114817543

(3)选择LED灯

输入元器件名称按下回车搜索,选择LED。

image-20220524115109870

(4)放置LED灯

点击空白处,点击鼠标右键,放置元器件。如果需要多盏LED灯,可以放置多个。

image-20220524115256218

如果元器件的位置需要拖动重新摆放,可以点击左边的黑色箭头,然后鼠标放在元器件上按下鼠标就可以拖动位置。或者选中元器件,点击鼠标右键,选择移动元器件。

image-20220524130415582

(5)LED连线设置属性

LED灯默认添加进来的位置是竖着的,如果设计不好连线,可以将鼠标光标放在LED元器件上,再点击鼠标右键,弹出对话框,改变属性方向。

image-20220524130811563

鼠标光标放在接线的口上就可以连线,LED灯接在PB6,PB7,这里将线连接起来。

image-20220524130944381

(6)添加电阻

image-20220524131202424

元器件放置好之后,点击电阻设置阻值为1K,电阻阻值默认为10K。

image-20220524131238627

image-20220524131338521

设置好后的效果。

image-20220524131401791

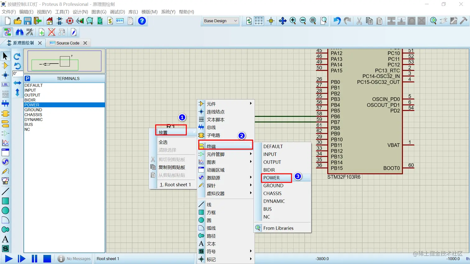
(7)添加电源

再添加一个电源,完善电路。

鼠标光标放在空白处,点击鼠标右键,选择终端-POWER。

image-20220524131646071

添加后与电阻的另一边连接起来。

image-20220524131817531

(8)添加按键

因为要实现,按键按下控制LED灯,需要添加一个按键元器件。

点击元器件模式,切换到元器件模式下,点击P,输入BUTTON搜索。

image-20220524132104396

image-20220524132200292

按键是接在PA1上的,放置好按键再设置一个电源。

image-20220524132525687

3.5 开始仿真

(1)设置hex文件

双击单片机,弹出对话框,设置HEX文件,晶振。HEX文件就是前面keil生成的。

image-20220524133941542

(2)配置供电网

在菜单栏里选择设计---配置供电网。

image-20220524134042616

image-20220524134609461

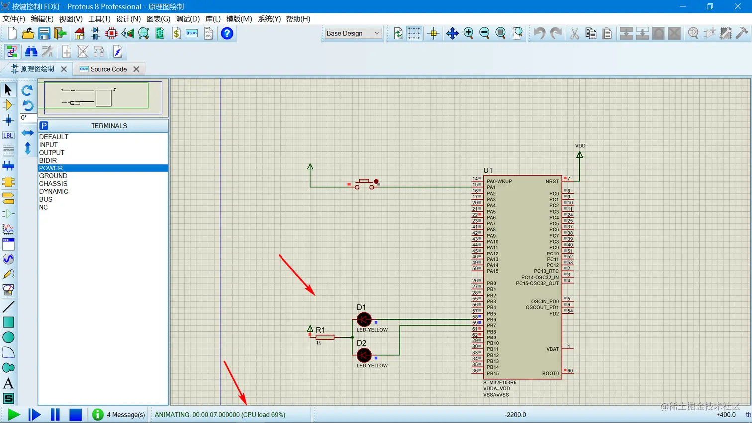
(3)点击仿真

点击左下角的箭头开始仿真。

image-20220524134704301

成功运行后,可以看到LED灯已经在闪烁了。

image-20220524134755453

鼠标可以点击按键,可以控制LED灯的亮灭。

image-20220524134841591

到此,仿真就完成了。

3.6 常见的元器件名称

 51单片机       AT89C52
 按键          BUTTON
 晶振          CRYSTAL
 发光二极管       LED
 蜂鸣器(无源) SOUNDER
 蜂鸣器(有源) BUZZER
 数码管         SEG(xSEG-xxx)
 排阻          RESPACK
 Analog ICs 模拟IC
 CMOS 4000 series CMOS 4000系列
 Data Converters 数据转换器
 Diodes 二极管
 Electromechanical 机电设备(只有电机模型)
 Inductors 电感
 Laplace Primitives Laplace变换器
 Memory ICs 存储器IC
 Microprocessor ICs 微处理器IC
 Miscellaneous 杂类(只有电灯和光敏电阻组成的设备)
 Modelling Primitives 模型基元
 Operational Amplifiers 运算放大器
 Optoelectronics 光电子器件
 Resistors 电阻
 Simulator Primitives 仿真基元
 Switches & Relays 开关和继电器
 Transistors 三极管 
 ​
 常用的一些外设模块:
 DHT11   温湿度传感器
 DS18B20 温度传感器
 SR04    超声波测距模块
 SSD1306  0.96寸OLED