软件项目管理 5.1.任务分解基本概念

629 阅读2分钟

持续创作,加速成长!这是我参与「掘金日新计划 · 6 月更文挑战」的第5天,点击查看活动详情

【公众号 “项目管理研究所” 将会第一时间更新文章并[分享行业分析报告]】
归档于软件项目管理初级学习路线
第五章 软件项目任务分解
《初级学习路线合集 》


前言

大家好,这节我们学习软件项目管理—任务分解基本概念,介绍任务分解,WBS,工作包,WBS字典等概念…

一、任务分解

任务分解过程是将一个项目分解为更多的工作细目或者子项目,使项目变得更小,更易管理,更易操作。

任务分解的结果是WBS(Work Breakdown Structure:任务分解结构)

我们需要从需求开始拆分项目。

这个图是校务通系统的任务分解结果,共分四个层次,最顶层是项目目标

WBS是对项目由粗到细的分解过程,是面向交付成果的,WBS组织并定义了整个项目范围。
既只有WBS中的细目才是项目要完成的工作,不在WBS中包括的工作就不是该项目的工作。

那么有些项目完成了一些范围之外的任务,而有些范围之内的任务没有完成,这就是项目范围有问题了。

二、工作包(Work packages)

WBS的最低层次的可交付成果是工作包。工作包应当由唯一主体负责。

我们看这个图示:标式出了工作包,工作包可以 以外包的形式分配给另外一个项目经理,通过子项目的形式来完成。

三、图表形式的WBS

WBS可以采用图表的形式来表示。

四、清单形式的WBS

WBS也可以采用清单的的形式来表示。

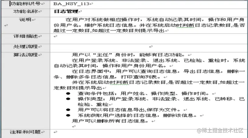
五、WBS字典

另外呢我们可以通过WBS字典对WBS相关信息进行描述。WBS字典的具体描述项没有统一的标准。这是一个WBS字典的例子:如下图。


那么是否编写WBS字典主要看管理者的需求。

总结

总之 任务分解是项目管理的基础,有了任务分解可以方便进行项目估算和规划。

到这里,第五章 第一节 任务分解基本概念就讲解完毕!下一节介绍任务分解方法~

如果您觉得这篇文章有帮助到您的的话不妨点赞支持一下哟~~😉

后续将持续更新【软件项目管理初级学习路线】的全知识点,大家感兴趣的多多关注博主哟~
————————————————