骊微电子推出30W PD快充套片方案PN8165+PN8307H

143 阅读2分钟

自从iPhone 12系列手机取消标配充电器以来,各大手机品牌纷纷跟进,目前Apple手机/平板电脑等多种数码产品充电功率需求进一步提升,20W快充已经无法满足快速充电需求,30W PD快充成了继20W PD快充之后的另一大潜力市场,骊微电子推出基于PN8165+PN8307H的30W小体积PD快充参考设计,以满足快充市场需求!

\

30W PD套片方案PN8165+PN8307H实现20W无缝升级

\

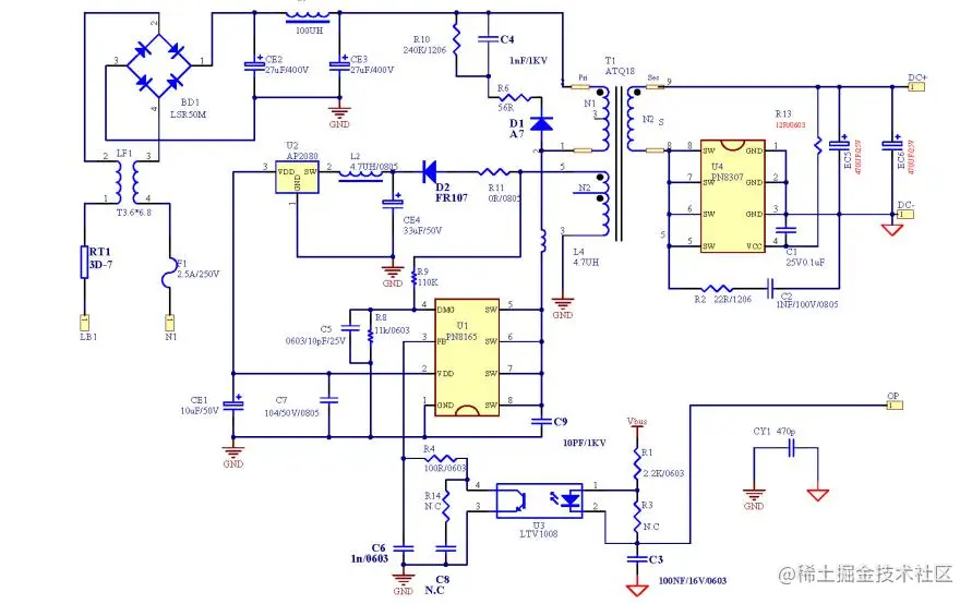
30W PD套片方案: 主控芯片采用PN8165,次级同步采用PN8307H(A),搭配行业最精简的SOT23-3 Boost芯片AP2080,延续了20W网红产品PN8161+PN8307的诸多优点,实现了输出功率20W向30W的快速升级迭代,并且与其全兼容!

\

30W PD套片方案PN8165+PN8307H实现20W无缝升级

\

30W pd快充方案PN8165+PN8307H方案亮点

1、内置高压启动和电流采样的高精简主控:PN8165集成650V0.55Ω智能MOSFET,无需外部启动电阻和CS电阻,方便布线,并提升市电低压下的转换效率。

2、100V全集成同步整流:PN8307H(A)内置100V/10mΩ智能MOSFET,自适应死区控制提高MOSFET Rdson利用率,显著降低温升,超高性价比。

3、兆赫兹SOT23-3升压供电:AP2080采用兆赫兹开关频率的COT控制技术,将储能电感体积降至0805封装,任何工况下PN8165供电范围控制在1135V,显著提升1520V输出电压下的转换效率。

4、EMC性能卓越:采用QR控制方式+自适应抖频+智能功率器件等组合创新技术,改善系统EMC性能,传导辐射裕量轻松大于6dB。

5、保护功能丰富:方案具有市电欠压保护、输出过压保护、原副边防直通保护、过载保护、过温保护等,为充电器安全运行保驾护航。

6、全系列脚位兼容:PN816x/PN8307x全系列芯片脚位相同,SOP8/PDFN两种封装灵活选择,便于电源产品系列化设计及安规认证。

30W PD套片方案PN8165+PN8307H实现20W无缝升级


www.iimedia.cn/tag/%E5%8C%… www.iimedia.cn/tag/%E5%A4%… www.iimedia.cn/tag/%E4%B8%… www.iimedia.cn/tag/%E9%87%… www.iimedia.cn/tag/%E7%9F%… www.iimedia.cn/tag/%E8%BE%… www.iimedia.cn/tag/%E6%99%… www.iimedia.cn/tag/%E6%96%… www.iimedia.cn/tag/%E5%94%… www.iimedia.cn/tag/%E9%81%… www.iimedia.cn/tag/%E8%BF%… www.iimedia.cn/tag/%E6%BB%… www.iimedia.cn/tag/%E9%82%… www.iimedia.cn/tag/%E5%8D%… www.iimedia.cn/tag/%E6%B2%… www.iimedia.cn/tag/%E5%BB%… www.iimedia.cn/tag/%E9%9C%… www.iimedia.cn/tag/%E4%B8%… www.iimedia.cn/tag/%E9%82%… www.iimedia.cn/tag/%E6%AD%… www.iimedia.cn/tag/%E8%A1%… www.iimedia.cn/tag/%E6%B7%… www.iimedia.cn/tag/%E6%89%… www.iimedia.cn/tag/%E5%B9%… www.iimedia.cn/tag/%E6%B2%… www.iimedia.cn/tag/%E6%B3%… www.iimedia.cn/tag/%E4%BB%… www.iimedia.cn/tag/%E9%BB%… www.iimedia.cn/tag/%E6%B2%… www.iimedia.cn/tag/%E4%BF%… www.iimedia.cn/tag/%E6%B6%… www.iimedia.cn/tag/%E5%AE%… www.iimedia.cn/tag/%E5%AE%… www.iimedia.cn/tag/%E9%AB%… www.iimedia.cn/tag/%E5%BC%… www.iimedia.cn/tag/%E7%A7%… www.iimedia.cn/tag/%E5%A4%… www.iimedia.cn/tag/%E5%8F%… www.iimedia.cn/tag/%E6%99%… www.iimedia.cn/tag/%E4%BB%… www.iimedia.cn/tag/%E6%99%… www.iimedia.cn/tag/%E9%AB%… www.iimedia.cn/tag/%E5%BF%… www.iimedia.cn/tag/%E5%8E%… www.iimedia.cn/tag/%E6%9C%… www.iimedia.cn/tag/%E6%80%… www.iimedia.cn/tag/%E4%B8%… www.iimedia.cn/tag/%E4%BE%… www.iimedia.cn/tag/%E9%9C%… www.iimedia.cn/tag/%E8%BF%… www.iimedia.cn/tag/%E6%B2%… www.iimedia.cn/tag/%E6%B0%… www.iimedia.cn/tag/%E5%90%… www.iimedia.cn/tag/%E5%AD%… www.iimedia.cn/tag/%E6%B1%… www.iimedia.cn/tag/%E9%98%… www.iimedia.cn/tag/%E9%95%… www.iimedia.cn/tag/%E5%A4%… www.iimedia.cn/tag/%E5%91%… www.iimedia.cn/tag/%E4%B9%… www.iimedia.cn/tag/%E4%B8%… www.iimedia.cn/tag/%E9%80%… www.iimedia.cn/tag/%E9%9C%… www.iimedia.cn/tag/%E5%91%… www.iimedia.cn/tag/%E6%A0%… www.iimedia.cn/tag/%E6%BB%… www.iimedia.cn/tag/%E7%89%… www.iimedia.cn/tag/%E6%89%… www.iimedia.cn/tag/%E9%A2%… www.iimedia.cn/tag/%E9%84%… www.iimedia.cn/tag/%E5%B7%… www.iimedia.cn/tag/%E5%8C%… www.iimedia.cn/tag/%E8%B5%… www.iimedia.cn/tag/%E4%B9%… www.iimedia.cn/tag/%E5%85%… www.iimedia.cn/tag/%E4%B9%… www.iimedia.cn/tag/%E9%98%… www.iimedia.cn/tag/%E9%94%… www.iimedia.cn/tag/%E9%94%… www.iimedia.cn/tag/%E4%BA%… www.iimedia.cn/tag/%E9%98%… www.iimedia.cn/tag/%E6%B2%… www.iimedia.cn/tag/%E6%96%… www.iimedia.cn/tag/%E8%BE%… www.iimedia.cn/tag/%E7%81%… www.iimedia.cn/tag/%E9%9E%… www.iimedia.cn/tag/%E6%B5%… www.iimedia.cn/tag/%E8%91%… www.iimedia.cn/tag/%E5%85%… www.iimedia.cn/tag/%E4%B8%… www.iimedia.cn/tag/%E4%B8%… www.iimedia.cn/tag/%E5%87%… www.iimedia.cn/tag/%E9%94%… www.iimedia.cn/tag/%E5%87%… www.iimedia.cn/tag/%E5%8C%… www.iimedia.cn/tag/%E6%9C%… www.iimedia.cn/tag/%E5%87%… www.iimedia.cn/tag/%E5%8C%… www.iimedia.cn/tag/%E5%A4%… www.iimedia.cn/tag/%E5%BA%… www.iimedia.cn/tag/%E7%93%… www.iimedia.cn/tag/%E8%90%… www.iimedia.cn/tag/%E7%9B%… www.iimedia.cn/tag/%E5%A4%… www.iimedia.cn/tag/%E9%93%… www.iimedia.cn/tag/%E5%BC%… www.iimedia.cn/tag/%E8%B0%… www.iimedia.cn/tag/%E6%9C%… www.iimedia.cn/tag/%E6%8A%… www.iimedia.cn/tag/%E9%98%… www.iimedia.cn/tag/%E7%9B%… www.iimedia.cn/tag/%E9%95%… www.iimedia.cn/tag/%E5%BE%… www.iimedia.cn/tag/%E6%A6%… www.iimedia.cn/tag/%E5%85%… www.iimedia.cn/tag/%E7%99%… www.iimedia.cn/tag/%E5%A4%… www.iimedia.cn/tag/%E6%B4%… www.iimedia.cn/tag/%E5%9B%… www.iimedia.cn/tag/%E5%8F%… www.iimedia.cn/tag/%E9%80%… www.iimedia.cn/tag/%E9%9B%… www.iimedia.cn/tag/%E6%A2%… www.iimedia.cn/tag/%E7%99%… www.iimedia.cn/tag/%E4%B8%… www.iimedia.cn/tag/%E6%9D%… www.iimedia.cn/tag/%E6%89%… www.iimedia.cn/tag/%E5%90%… www.iimedia.cn/tag/%E8%88%… www.iimedia.cn/tag/%E6%A1%… www.iimedia.cn/tag/%E8%9B%… www.iimedia.cn/tag/%E7%A3%… www.iimedia.cn/tag/%E8%BE%… www.iimedia.cn/tag/%E5%BB%… www.iimedia.cn/tag/%E5%BB%… www.iimedia.cn/tag/%E5%9B%… www.iimedia.cn/tag/%E6%95%… www.iimedia.cn/tag/%E9%BE%… www.iimedia.cn/tag/%E7%8F%… www.iimedia.cn/tag/%E5%92%… www.iimedia.cn/tag/%E5%93%… www.iimedia.cn/tag/%E5%B0%… www.iimedia.cn/tag/%E4%BA%… www.iimedia.cn/tag/%E9%B8%… www.iimedia.cn/tag/%E5%AF%… www.iimedia.cn/tag/%E8%99%… www.iimedia.cn/tag/%E4%BC%… www.iimedia.cn/tag/%E9%93%… www.iimedia.cn/tag/%E9%BD%… www.iimedia.cn/tag/%E8%AE%… www.iimedia.cn/tag/%E4%BD%… www.iimedia.cn/tag/%E5%90%… www.iimedia.cn/tag/%E5%AF%… www.iimedia.cn/tag/%E6%8A%… www.iimedia.cn/tag/%E7%BB%… www.iimedia.cn/tag/%E5%AE%… www.iimedia.cn/tag/%E8%82%… www.iimedia.cn/tag/%E6%B5%… www.iimedia.cn/tag/%E9%BB%… www.iimedia.cn/tag/%E5%8C%… www.iimedia.cn/tag/%E5%AB%… www.iimedia.cn/tag/%E4%BA%… www.iimedia.cn/tag/%E7%89%… www.iimedia.cn/tag/%E4%B8%… www.iimedia.cn/tag/%E5%AE%… www.iimedia.cn/tag/%E6%B5%… www.iimedia.cn/tag/%E7%A9%… www.iimedia.cn/tag/%E7%BB%… www.iimedia.cn/tag/%E5%A4%… www.iimedia.cn/tag/%E4%B8%… www.iimedia.cn/tag/%E5%8F%… www.iimedia.cn/tag/%E9%B9%… www.iimedia.cn/tag/%E5%A4%… www.iimedia.cn/tag/%E6%BC%… www.iimedia.cn/tag/%E5%8D%… www.iimedia.cn/tag/%E8%8B%… www.iimedia.cn/tag/%E6%98%… www.iimedia.cn/tag/%E5%B8%… www.iimedia.cn/tag/%E5%A4%… www.iimedia.cn/tag/%E5%BC%… www.iimedia.cn/tag/%E5%8D%… www.iimedia.cn/tag/%E5%A6%… www.iimedia.cn/tag/%E5%90%… www.iimedia.cn/tag/%E6%B5%… www.iimedia.cn/tag/%E9%95%… www.iimedia.cn/tag/%E4%B8%… www.iimedia.cn/tag/%E6%89%… www.iimedia.cn/tag/%E5%8F%… www.iimedia.cn/tag/%E6%B3%… www.iimedia.cn/tag/%E9%9D%… www.iimedia.cn/tag/%E5%85%… www.iimedia.cn/tag/%E6%B3%… www.iimedia.cn/tag/%E6%89%… www.iimedia.cn/tag/%E9%AB%… www.iimedia.cn/tag/%E4%BB%… www.iimedia.cn/tag/%E6%97%… www.iimedia.cn/tag/%E6%B1%… www.iimedia.cn/tag/%E5%AE%… www.iimedia.cn/tag/%E5%BE%… www.iimedia.cn/tag/%E9%82%… www.iimedia.cn/tag/%E6%96%… www.iimedia.cn/tag/%E5%B8%… www.iimedia.cn/tag/%E6%BA%… www.iimedia.cn/tag/%E7%9B%… www.iimedia.cn/tag/%E4%B8%… www.iimedia.cn/tag/%E5%AE%… www.iimedia.cn/tag/%E6%B7%… www.iimedia.cn/tag/%E8%BF%… www.iimedia.cn/tag/%E6%9D%… www.iimedia.cn/tag/%E5%BB%… www.iimedia.cn/tag/%E8%A1%… www.iimedia.cn/tag/%E6%B1%… www.iimedia.cn/tag/%E4%B8%… www.iimedia.cn/tag/%E9%BE%… www.iimedia.cn/tag/%E5%AE%… www.iimedia.cn/tag/%E4%BD%… www.iimedia.cn/tag/%E6%85%… www.iimedia.cn/tag/%E7%BB%… www.iimedia.cn/tag/%E8%AF%… www.iimedia.cn/tag/%E5%B5%… www.iimedia.cn/tag/%E6%B8%… www.iimedia.cn/tag/%E7%91%… www.iimedia.cn/tag/%E4%B9%… www.iimedia.cn/tag/%E9%BE%… www.iimedia.cn/tag/%E5%98%… www.iimedia.cn/tag/%E6%B5%… www.iimedia.cn/tag/%E5%B9%… www.iimedia.cn/tag/%E6%A1%… www.iimedia.cn/tag/%E5%8F%… www.iimedia.cn/tag/%E4%B8%… www.iimedia.cn/tag/%E6%B8%… www.iimedia.cn/tag/%E7%8E%… www.iimedia.cn/tag/%E9%87%… www.iimedia.cn/tag/%E5%85%… www.iimedia.cn/tag/%E4%B9%… www.iimedia.cn/tag/%E4%B8%… www.iimedia.cn/tag/%E6%B0%… www.iimedia.cn/tag/%E6%B9%… www.iimedia.cn/tag/%E8%88%… www.iimedia.cn/tag/%E5%90%… www.iimedia.cn/tag/%E5%B7%… www.iimedia.cn/tag/%E9%98%… www.iimedia.cn/tag/%E7%95%… www.iimedia.cn/tag/%E5%AE%… www.iimedia.cn/tag/%E6%A1%… www.iimedia.cn/tag/%E6%BD%… www.iimedia.cn/tag/%E6%BB%… www.iimedia.cn/tag/%E5%A4%… www.iimedia.cn/tag/%E6%98%… www.iimedia.cn/tag/%E5%AE%… www.iimedia.cn/tag/%E5%AE%… www.iimedia.cn/tag/%E5%B9%… www.iimedia.cn/tag/%E8%8A%… www.iimedia.cn/tag/%E6%97%… www.iimedia.cn/tag/%E8%9A%… www.iimedia.cn/tag/%E6%B7%… www.iimedia.cn/tag/%E6%B7%… www.iimedia.cn/tag/%E9%93%… www.iimedia.cn/tag/%E9%BB%… www.iimedia.cn/tag/%E5%AE%… www.iimedia.cn/tag/%E6%B1%… www.iimedia.cn/tag/%E5%85%… www.iimedia.cn/tag/%E4%BA%… www.iimedia.cn/tag/%E9%A9%… www.iimedia.cn/tag/%E7%A6%… www.iimedia.cn/tag/%E7%A6%… www.iimedia.cn/tag/%E9%BE%… www.iimedia.cn/tag/%E6%BC%… www.iimedia.cn/tag/%E4%B8%… www.iimedia.cn/tag/%E6%B0%… www.iimedia.cn/tag/%E5%AE%… www.iimedia.cn/tag/%E7%A6%… www.iimedia.cn/tag/%E7%A6%… www.iimedia.cn/tag/%E6%B3%… www.iimedia.cn/tag/%E7%9F%… www.iimedia.cn/tag/%E6%99%… www.iimedia.cn/tag/%E5%8D%… www.iimedia.cn/tag/%E5%8D%… www.iimedia.cn/tag/%E9%82%… www.iimedia.cn/tag/%E5%BB%… www.iimedia.cn/tag/%E6%AD%… www.iimedia.cn/tag/%E5%8E%… www.iimedia.cn/tag/%E8%8E%… www.iimedia.cn/tag/%E6%BC%… www.iimedia.cn/tag/%E5%8D%… www.iimedia.cn/tag/%E4%B9%… www.iimedia.cn/tag/%E7%91%… www.iimedia.cn/tag/%E5%BA%… www.iimedia.cn/tag/%E5%85%… www.iimedia.cn/tag/%E5%AE%… www.iimedia.cn/tag/%E4%B8%… www.iimedia.cn/tag/%E6%A8%… www.iimedia.cn/tag/%E9%AB%… www.iimedia.cn/tag/%E5%90%… www.iimedia.cn/tag/%E4%BA%… www.iimedia.cn/tag/%E6%99%… www.iimedia.cn/tag/%E4%B9%… www.iimedia.cn/tag/%E8%B5%… www.iimedia.cn/tag/%E7%91%… www.iimedia.cn/tag/%E9%BE%… www.iimedia.cn/tag/%E4%B8%… www.iimedia.cn/tag/%E5%BE%… www.iimedia.cn/tag/%E9%B9%… www.iimedia.cn/tag/%E8%B4%… www.iimedia.cn/tag/%E8%90%… www.iimedia.cn/tag/%E6%96%… www.iimedia.cn/tag/%E6%8A%… www.iimedia.cn/tag/%E6%B5%… www.iimedia.cn/tag/%E9%9D%… www.iimedia.cn/tag/%E8%83%… www.iimedia.cn/tag/%E5%B9%… www.iimedia.cn/tag/%E8%8E%… www.iimedia.cn/tag/%E6%B5%… www.iimedia.cn/tag/%E6%9B%… www.iimedia.cn/tag/%E9%82%… www.iimedia.cn/tag/%E6%B3%… www.iimedia.cn/tag/%E6%96%… www.iimedia.cn/tag/%E8%82%… www.iimedia.cn/tag/%E5%A8%… www.iimedia.cn/tag/%E4%B9%… www.iimedia.cn/tag/%E8%8D%… www.iimedia.cn/tag/%E5%BE%… www.iimedia.cn/tag/%E4%B9%… www.iimedia.cn/tag/%E7%A6%… www.iimedia.cn/tag/%E6%9E%… www.iimedia.cn/tag/%E6%BB%… www.iimedia.cn/tag/%E8%81%… www.iimedia.cn/tag/%E4%B8%… www.iimedia.cn/tag/%E6%BB%… www.iimedia.cn/tag/%E9%82%… www.iimedia.cn/tag/%E6%BD%… www.iimedia.cn/tag/%E9%9D%… www.iimedia.cn/tag/%E8%AF%… www.iimedia.cn/tag/%E5%AF%… www.iimedia.cn/tag/%E5%AE%… www.iimedia.cn/tag/%E9%AB%… www.iimedia.cn/tag/%E6%98%… www.iimedia.cn/tag/%E7%83%… www.iimedia.cn/tag/%E9%BE%… www.iimedia.cn/tag/%E6%8B%… www.iimedia.cn/tag/%E8%8E%… www.iimedia.cn/tag/%E8%8E%… www.iimedia.cn/tag/%E6%A0%… www.iimedia.cn/tag/%E6%B5%… www.iimedia.cn/tag/%E4%B8%… www.iimedia.cn/tag/%E4%B8%… www.iimedia.cn/tag/%E6%97%… www.iimedia.cn/tag/%E6%B7%… www.iimedia.cn/tag/%E8%8F%… www.iimedia.cn/tag/%E9%83%… www.iimedia.cn/tag/%E6%96%… www.iimedia.cn/tag/%E6%96%… www.iimedia.cn/tag/%E7%99%… www.iimedia.cn/tag/%E8%8D%… www.iimedia.cn/tag/%E5%B7%… www.iimedia.cn/tag/%E6%96%… www.iimedia.cn/tag/%E5%8D%… www.iimedia.cn/tag/%E8%BE%… www.iimedia.cn/tag/%E9%95%… www.iimedia.cn/tag/%E5%B9%… www.iimedia.cn/tag/%E6%B1%… www.iimedia.cn/tag/%E8%88%… www.iimedia.cn/tag/%E4%B8%… www.iimedia.cn/tag/%E4%B9%… www.iimedia.cn/tag/%E7%81%… www.iimedia.cn/tag/%E7%84%… www.iimedia.cn/tag/%E5%AD%… www.iimedia.cn/tag/%E6%B2%… www.iimedia.cn/tag/%E8%AE%… www.iimedia.cn/tag/%E7%A6%… www.iimedia.cn/tag/%E9%95%… www.iimedia.cn/tag/%E5%8D%… www.iimedia.cn/tag/%E9%82%… www.iimedia.cn/tag/%E5%AE%… www.iimedia.cn/tag/%E6%9E%… www.iimedia.cn/tag/%E5%95%… www.iimedia.cn/tag/%E6%B0%… www.iimedia.cn/tag/%E5%91%… www.iimedia.cn/tag/%E9%A1%… www.iimedia.cn/tag/%E6%B4%… www.iimedia.cn/tag/%E5%BC%… www.iimedia.cn/tag/%E9%B9%… www.iimedia.cn/tag/%E6%BF%… www.iimedia.cn/tag/%E4%BF%… www.iimedia.cn/tag/%E6%BC%… www.iimedia.cn/tag/%E9%A9%… www.iimedia.cn/tag/%E6%B5%… www.iimedia.cn/tag/%E6%AD%… www.iimedia.cn/tag/%E8%A5%… www.iimedia.cn/tag/%E6%9E%… www.iimedia.cn/tag/%E5%AE%… www.iimedia.cn/tag/%E8%80%… www.iimedia.cn/tag/%E8%8D%… www.iimedia.cn/tag/%E6%B4%… www.iimedia.cn/tag/%E7%9F%… www.iimedia.cn/tag/%E6%9D%… www.iimedia.cn/tag/%E7%9B%… www.iimedia.cn/tag/%E5%AE%… www.iimedia.cn/tag/%E5%AE%… www.iimedia.cn/tag/%E5%BD%… www.iimedia.cn/tag/%E6%9E%… www.iimedia.cn/tag/%E5%AD%… www.iimedia.cn/tag/%E5%BA%… www.iimedia.cn/tag/%E5%AE%… www.iimedia.cn/tag/%E6%B1%… www.iimedia.cn/tag/%E8%8D%… www.iimedia.cn/tag/%E9%92%… www.iimedia.cn/tag/%E4%BA%… www.iimedia.cn/tag/%E9%BB%… www.iimedia.cn/tag/%E9%BA%… www.iimedia.cn/tag/%E6%AD%… www.iimedia.cn/tag/%E5%8D%… www.iimedia.cn/tag/%E4%B8%… www.iimedia.cn/tag/%E9%BB%… www.iimedia.cn/tag/%E5%A4%… www.iimedia.cn/tag/%E5%92%… www.iimedia.cn/tag/%E8%B5%… www.iimedia.cn/tag/%E9%9A%… www.iimedia.cn/tag/%E5%B9%… www.iimedia.cn/tag/%E9%84%… www.iimedia.cn/tag/%E6%81%… www.iimedia.cn/tag/%E6%81%… www.iimedia.cn/tag/%E5%88%… www.iimedia.cn/tag/%E5%A4%… www.iimedia.cn/tag/%E6%BD%… www.iimedia.cn/tag/%E4%BB%… www.iimedia.cn/tag/%E9%95%… www.iimedia.cn/tag/%E6%B5%… www.iimedia.cn/tag/%E5%AE%… www.iimedia.cn/tag/%E5%B2%… www.iimedia.cn/tag/%E4%B8%… www.iimedia.cn/tag/%E6%B1%… www.iimedia.cn/tag/%E6%B9%… www.iimedia.cn/tag/%E6%B9%… www.iimedia.cn/tag/%E9%9F%… www.iimedia.cn/tag/%E8%A1%… www.iimedia.cn/tag/%E8%80%… www.iimedia.cn/tag/%E5%B8%… www.iimedia.cn/tag/%E9%82%… www.iimedia.cn/tag/%E6%AD%… www.iimedia.cn/tag/%E9%82%… www.iimedia.cn/tag/%E5%A8%… www.iimedia.cn/tag/%E6%B6%… www.iimedia.cn/tag/%E5%86%… www.iimedia.cn/tag/%E6%A0%… www.iimedia.cn/tag/%E9%86%… www.iimedia.cn/tag/%E5%B8%… www.iimedia.cn/tag/%E6%B4%… www.iimedia.cn/tag/%E9%83%… www.iimedia.cn/tag/%E8%B5%… www.iimedia.cn/tag/%E7%9B%… www.iimedia.cn/tag/%E6%B2%… www.iimedia.cn/tag/%E6%80%… www.iimedia.cn/tag/%E6%B4%… www.iimedia.cn/tag/%E6%B0%… www.iimedia.cn/tag/%E7%A5%… www.iimedia.cn/tag/%E5%BC%… www.iimedia.cn/tag/%E6%B9%… www.iimedia.cn/tag/%E5%90%… www.iimedia.cn/tag/%E6%B1%… www.iimedia.cn/tag/%E6%81%… www.iimedia.cn/tag/%E5%BC%… www.iimedia.cn/tag/%E5%8F%… www.iimedia.cn/tag/%E9%B9%… www.iimedia.cn/tag/%E6%B9%… www.iimedia.cn/tag/%E9%9B%… www.iimedia.cn/tag/%E5%90%… www.iimedia.cn/tag/%E5%BB%… www.iimedia.cn/tag/%E8%8C%… www.iimedia.cn/tag/%E5%8C%… www.iimedia.cn/tag/%E9%AB%… www.iimedia.cn/tag/%E4%BF%… www.iimedia.cn/tag/%E6%B8%… www.iimedia.cn/tag/%E8%BF%… www.iimedia.cn/tag/%E8%8B%… www.iimedia.cn/tag/%E9%9F%… www.iimedia.cn/tag/%E4%B9%… www.iimedia.cn/tag/%E5%8D%… www.iimedia.cn/tag/%E6%A2%… www.iimedia.cn/tag/%E5%85%… www.iimedia.cn/tag/%E6%B1%… www.iimedia.cn/tag/%E9%99%… www.iimedia.cn/tag/%E9%98%… www.iimedia.cn/tag/%E9%98%… www.iimedia.cn/tag/%E8%82%… www.iimedia.cn/tag/%E5%9B%… www.iimedia.cn/tag/%E6%8F%… www.iimedia.cn/tag/%E6%99%… www.iimedia.cn/tag/%E4%BA%… www.iimedia.cn/tag/%E7%BD%… www.iimedia.cn/tag/%E6%B7%… www.iimedia.cn/tag/%E7%8F%… www.iimedia.cn/tag/%E4%BD%… www.iimedia.cn/tag/%E4%B8%… www.iimedia.cn/tag/%E4%B8%… www.iimedia.cn/tag/%E6%B1%… www.iimedia.cn/tag/%E6%83%… www.iimedia.cn/tag/%E6%BD%… www.iimedia.cn/tag/%E6%B2%… www.iimedia.cn/tag/%E5%8D%… www.iimedia.cn/tag/%E6%A8%… www.iimedia.cn/tag/%E9%98%… www.iimedia.cn/tag/%E4%B8%… www.iimedia.cn/tag/%E6%A2%… www.iimedia.cn/tag/%E5%B2%… www.iimedia.cn/tag/%E5%B4%… www.iimedia.cn/tag/%E5%87%… www.iimedia.cn/tag/%E6%9D%… www.iimedia.cn/tag/%E5%90%… www.iimedia.cn/tag/%E7%8E%… www.iimedia.cn/tag/%E5%8C%… www.iimedia.cn/tag/%E7%99%… www.iimedia.cn/tag/%E9%9D%… www.iimedia.cn/tag/%E5%B9%… www.iimedia.cn/tag/%E8%B4%… www.iimedia.cn/tag/%E6%A1%… www.iimedia.cn/tag/%E6%A1%… www.iimedia.cn/tag/%E8%8D%… www.iimedia.cn/tag/%E6%9F%… www.iimedia.cn/tag/%E6%B2%… www.iimedia.cn/tag/%E5%8C%… www.iimedia.cn/tag/%E8%B4%… www.iimedia.cn/tag/%E9%92%… www.iimedia.cn/tag/%E6%B5%… www.iimedia.cn/tag/%E4%B8%… www.iimedia.cn/tag/%E4%B8%… www.iimedia.cn/tag/%E5%84%… www.iimedia.cn/tag/%E7%90%… www.iimedia.cn/tag/%E6%96%… www.iimedia.cn/tag/%E4%B8%… www.iimedia.cn/tag/%E4%B8%… www.iimedia.cn/tag/%E4%BA%… www.iimedia.cn/tag/%E6%88%… www.iimedia.cn/tag/%E5%BD%… www.iimedia.cn/tag/%E9%82%… www.iimedia.cn/tag/%E5%B4%… www.iimedia.cn/tag/%E7%AE%… www.iimedia.cn/tag/%E9%83%… www.iimedia.cn/tag/%E5%BE%… www.iimedia.cn/tag/%E5%B9%… www.iimedia.cn/tag/%E4%BB%… www.iimedia.cn/tag/%E7%BB%… www.iimedia.cn/tag/%E4%B9%… www.iimedia.cn/tag/%E5%B3%… www.iimedia.cn/tag/%E7%BB%… www.iimedia.cn/tag/%E6%B1%… www.iimedia.cn/tag/%E5%86%… www.iimedia.cn/tag/%E9%9A%… www.iimedia.cn/tag/%E5%8D%… www.iimedia.cn/tag/%E9%98%… www.iimedia.cn/tag/%E8%BE%… www.iimedia.cn/tag/%E4%B8%… www.iimedia.cn/tag/%E5%B9%… www.iimedia.cn/tag/%E5%8D%… www.iimedia.cn/tag/%E9%81%… www.iimedia.cn/tag/%E5%B0%… www.iimedia.cn/tag/%E8%87%… www.iimedia.cn/tag/%E8%B5%… www.iimedia.cn/tag/%E6%B3%… www.iimedia.cn/tag/%E5%B9%… www.iimedia.cn/tag/%E7%9C%… www.iimedia.cn/tag/%E5%AE%… www.iimedia.cn/tag/%E9%9B%… www.iimedia.cn/tag/%E5%B7%… www.iimedia.cn/tag/%E6%94%… www.iimedia.cn/tag/%E9%98%… www.iimedia.cn/tag/%E9%A9%… www.iimedia.cn/tag/%E5%87%… www.iimedia.cn/tag/%E8%A5%… www.iimedia.cn/tag/%E4%BC%… www.iimedia.cn/tag/%E7%94%… www.iimedia.cn/tag/%E5%BA%… www.iimedia.cn/tag/%E8%B4%… www.iimedia.cn/tag/%E6%B8%… www.iimedia.cn/tag/%E9%81%… www.iimedia.cn/tag/%E8%B5%… www.iimedia.cn/tag/%E4%BB%… www.iimedia.cn/tag/%E5%85%… www.iimedia.cn/tag/%E7%9B%… www.iimedia.cn/tag/%E9%93%… www.iimedia.cn/tag/%E5%AE%… www.iimedia.cn/tag/%E6%AF%… www.iimedia.cn/tag/%E9%BB%… www.iimedia.cn/tag/%E9%BB%… www.iimedia.cn/tag/%E5%87%… www.iimedia.cn/tag/%E9%BB%… www.iimedia.cn/tag/%E9%83%… www.iimedia.cn/tag/%E7%A6%… www.iimedia.cn/tag/%E9%BB%… www.iimedia.cn/tag/%E5%85%… www.iimedia.cn/tag/%E5%85%… www.iimedia.cn/tag/%E6%98%… www.iimedia.cn/tag/%E5%AE%… www.iimedia.cn/tag/%E6%9B%… www.iimedia.cn/tag/%E5%AE%… www.iimedia.cn/tag/%E4%BF%… www.iimedia.cn/tag/%E8%85%… www.iimedia.cn/tag/%E6%98%… www.iimedia.cn/tag/%E6%B0%… www.iimedia.cn/tag/%E4%B8%… www.iimedia.cn/tag/%E7%8E%… www.iimedia.cn/tag/%E6%BE%… www.iimedia.cn/tag/%E6%99%… www.iimedia.cn/tag/%E4%B8%… www.iimedia.cn/tag/%E8%BF%… www.iimedia.cn/tag/%E9%A6%… www.iimedia.cn/tag/%E6%A5%… www.iimedia.cn/tag/%E6%A5%… www.iimedia.cn/tag/%E7%A6%… www.iimedia.cn/tag/%E5%A4%… www.iimedia.cn/tag/%E5%A4%… www.iimedia.cn/tag/%E6%80%… www.iimedia.cn/tag/%E6%B3%… www.iimedia.cn/tag/%E8%A5%… www.iimedia.cn/tag/%E6%99%… www.iimedia.cn/tag/%E6%96%… www.iimedia.cn/tag/%E6%96%… www.iimedia.cn/tag/%E5%BE%… www.iimedia.cn/tag/%E8%8A%… www.iimedia.cn/tag/%E7%91%… www.iimedia.cn/tag/%E7%BA%… www.iimedia.cn/tag/%E8%92%… www.iimedia.cn/tag/%E4%B8%… www.iimedia.cn/tag/%E5%BC%… www.iimedia.cn/tag/%E5%BC%… www.iimedia.cn/tag/%E6%8B%… www.iimedia.cn/tag/%E9%82%… www.iimedia.cn/tag/%E6%98%… www.iimedia.cn/tag/%E6%9E%… www.iimedia.cn/tag/%E5%B1%… www.iimedia.cn/tag/%E6%97%… www.iimedia.cn/tag/%E9%98%… www.iimedia.cn/tag/%E8%A5%… www.iimedia.cn/tag/%E5%92%… www.iimedia.cn/tag/%E5%85%… www.iimedia.cn/tag/%E5%BD%… www.iimedia.cn/tag/%E6%B8%… www.iimedia.cn/tag/%E9%9F%… www.iimedia.cn/tag/%E5%8D%… www.iimedia.cn/tag/%E6%A6%… www.iimedia.cn/tag/%E7%A5%… www.iimedia.cn/tag/%E5%BB%… www.iimedia.cn/tag/%E5%AD%… www.iimedia.cn/tag/%E6%B1%… www.iimedia.cn/tag/%E5%AE%… www.iimedia.cn/tag/%E5%95%… www.iimedia.cn/tag/%E5%AE%… www.iimedia.cn/tag/%E6%97%… www.iimedia.cn/tag/%E9%93%… www.iimedia.cn/tag/%E5%85%… www.iimedia.cn/tag/%E9%85%… www.iimedia.cn/tag/%E7%8E%… www.iimedia.cn/tag/%E6%95%… www.iimedia.cn/tag/%E5%B9%… www.iimedia.cn/tag/%E5%8D%… www.iimedia.cn/tag/%E5%A4%… www.iimedia.cn/tag/%E5%BC%… www.iimedia.cn/tag/%E9%87%… www.iimedia.cn/tag/%E9%99%… www.iimedia.cn/tag/%E5%98%… www.iimedia.cn/tag/%E6%AD%… www.iimedia.cn/tag/%E7%99%… www.iimedia.cn/tag/%E5%BA%… www.iimedia.cn/tag/%E5%AE%… www.iimedia.cn/tag/%E4%B8%… www.iimedia.cn/tag/%E4%B8%… www.iimedia.cn/tag/%E7%94%… www.iimedia.cn/tag/%E5%90%… www.iimedia.cn/tag/%E8%A5%… www.iimedia.cn/tag/%E6%B5%… www.iimedia.cn/tag/%E6%B5%… www.iimedia.cn/tag/%E6%B5%… www.iimedia.cn/tag/%E6%B5%… www.iimedia.cn/tag/%E5%BE%… www.iimedia.cn/tag/%E6%A0%… www.iimedia.cn/tag/%E8%8C%… www.iimedia.cn/tag/%E7%8E%… www.iimedia.cn/tag/%E7%8E%… www.iimedia.cn/tag/%E6%9E%… www.iimedia.cn/tag/%E9%BB%… www.iimedia.cn/tag/%E5%90%… www.iimedia.cn/tag/%E9%93%… www.iimedia.cn/tag/%E7%81%… www.iimedia.cn/tag/%E5%90%… www.iimedia.cn/tag/%E9%9D%… www.iimedia.cn/tag/%E4%B8%… www.iimedia.cn/tag/%E5%9B%… www.iimedia.cn/tag/%E7%9F%… www.iimedia.cn/tag/%E4%B9%… www.iimedia.cn/tag/%E5%85%… www.iimedia.cn/tag/%E5%90%… www.iimedia.cn/tag/%E5%93%… www.iimedia.cn/tag/%E5%92%… www.iimedia.cn/tag/%E5%92%… www.iimedia.cn/tag/%E5%96%… www.iimedia.cn/tag/%E5%96%… www.iimedia.cn/tag/%E5%A1%… www.iimedia.cn/tag/%E5%A1%… www.iimedia.cn/tag/%E4%B9%… www.iimedia.cn/tag/%E6%B2%… www.iimedia.cn/tag/%E9%98%… www.iimedia.cn/tag/%E9%98%… www.iimedia.cn/tag/%E5%BA%… www.iimedia.cn/tag/%E9%98%… www.iimedia.cn/tag/%E9%98%… www.iimedia.cn/tag/%E5%B7%… www.iimedia.cn/tag/%E5%BA%… www.iimedia.cn/tag/%E5%85%… www.iimedia.cn/tag/%E9%98%… www.iimedia.cn/tag/%E6%98%… www.iimedia.cn/tag/%E6%98%… www.iimedia.cn/tag/%E9%98%… www.iimedia.cn/tag/%E5%8D%… www.iimedia.cn/tag/%E5%8D%… www.iimedia.cn/tag/%E9%98%… www.iimedia.cn/tag/%E4%BC%… www.iimedia.cn/tag/%E4%BC%… www.iimedia.cn/tag/%E5%A5%… www.iimedia.cn/tag/%E9%9C%… www.iimedia.cn/tag/%E5%8C%… www.iimedia.cn/tag/%E6%98%… www.iimedia.cn/tag/%E5%8F%… www.iimedia.cn/tag/%E7%9F%… www.iimedia.cn/tag/%E9%98%… www.iimedia.cn/tag/%E4%BA%… www.iimedia.cn/tag/%E9%93%… www.iimedia.cn/tag/%E5%8F%… www.iimedia.cn/tag/%E5%9B%… www.iimedia.cn/tag/%E8%83%… www.iimedia.cn/tag/%E6%96%…

30W PD套片方案PN8165+PN8307H输出规格:5V3A,9V3A,15V2A,20V1.5A,3.3-11V/3A,尺寸仅为36mm x 38mm x18mm,体积十分小巧,待机功耗<75m W,能效大于>89%,更多PN8165+PN8307H小体积30w快充设计方案特点、应用原理图、变压器设计、测试数据及应用要点