从0开始刷Leetcode题之2.两数相加

107 阅读1分钟

2.两数相加

给你两个 非空 的链表,表示两个非负的整数。它们每位数字都是按照 逆序 的方式存储的,并且每个节点只能存储 一位 数字。

请你将两个数相加,并以相同形式返回一个表示和的链表。

你可以假设除了数字 0 之外,这两个数都不会以 0 开头。

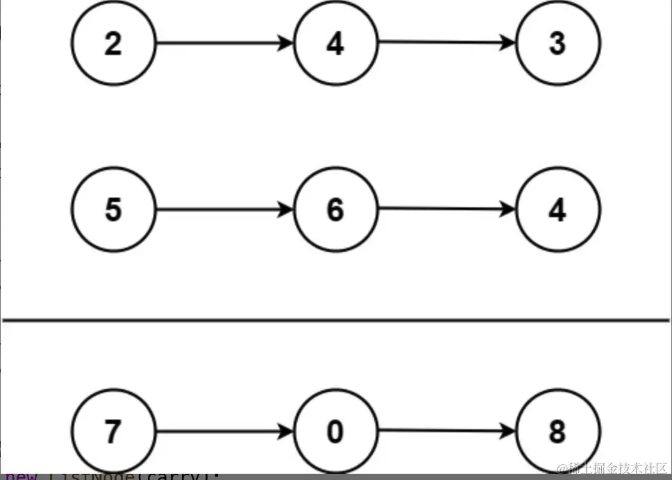
示例 1: image.png

输入: l1 = [2,4,3], l2 = [5,6,4]
输出: [7,0,8]
解释: 342 + 465 = 807.

思考分析

链表,逆序,进位,每位数字显示为两个链表的值 加上 进位值(0或1),最终判断进位值如为1增加一个尾结点 数字为 (n1+n2+carry)mod10,而新的进位值为(n1+n2+carry)/10