VK36W8I SOP16/QFN16电容式8通道8点液体水位检测芯片资料 上电即可检测水位

181 阅读4分钟

型号:VK36W8I

品牌:VINKA/永嘉微电

封装形式:SOP16/QFN16L

年份:新年份

联 系 :陈锐鸿

KPP1405

概述

VK36W8I具有8个触摸检测通道,可用来检测8个点的水位。该芯片具有较高的集成度,仅需极少的外部组件便可实现触摸按键的检测。提供了I2C输出功能,可方便与外部MCU 之间的通讯,实现设备安装及触摸引脚监测目的。芯片内部采用特殊的集成电路,具有高电源电压抑制比,可减少按键检测错误的发生,此特性保证在不利环境条件的应用中芯片仍具有很高的可靠性。此触摸芯片具有自动校准功能,低待机电流,抗电压波动等特性,为检测8点水位的应用提供了一种简单而又有效的实现方法 。

VK36W8I.png 特性:

• 工作电压:2.2V~5.5V

• 低待机电流10uA/3V

• 低压重置(LVR)电压2.0V

• 4S自动校准功能

• 可靠的触摸按键检测

• 4S检测无水进入待机模式

• 上电前有水也可以可靠的检测

• 8点水位检测

• I2C输出+INT中断脚

• 任意通道有水OUT_FLAG输出信号

• 上电时OPT脚选择输出高有效还是低有效

• 专用管脚外接电容(1nF-47nF)调整灵敏度极少的外围组件

• 具备抗电压波动功能

• 可用金属探针接触水检测,也可在水箱外面不接触水检测

VK36W8I电气特性.png

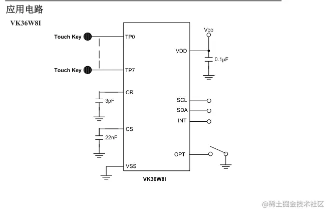
VK36W8I应用电路.png 1-8点高灵敏度液体水位检测IC——VK36W系列
VK36W1D  ---工作电压/电流:2.2V-5.5V/10UA-3V3  1对1直接输出  水位检测通道:1
可用于不同壁厚和不同水质水位检测,抗电源/手机干扰封装:SOT23-6
备注:1. 开漏输出低电平有效  2、适合需要抗干扰性好的应用
VK36W2D  ---工作电压/电流:2.2V-5.5V/10UA-3V3  1对1直接输出  水位检测通道:2
可用于不同壁厚和不同水质水位检测,抗电源/手机干扰封装:SOP8
备注:1.  1对1直接输出   2、输出模式/输出电平可通过IO选择
VK36W4D  ---工作电压/电流:2.2V-5.5V/10UA-3V3  1对1直接输出  水位检测通道:4
可用于不同壁厚和不同水质水位检测,抗电源/手机干扰封装:SOP16/DFN16
备注:1.  1对1直接输出   2、输出模式/输出电平可通过IO选择
VK36W6D  ---工作电压/电流:2.2V-5.5V/10UA-3V3  1对1直接输出  水位检测通道:6
可用于不同壁厚和不同水质水位检测,抗电源/手机干扰封装:SOP16/DFN16
备注:1.  1对1直接输出    2、输出模式/输出电平可通过IO选择
VK36W8I  ---工作电压/电流:2.2V-5.5V/10UA-3V3  I2C输出    水位检测通道:8
​可用于不同壁厚和不同水质水位检测,抗电源/手机干扰封装:SOP16/DFN16
备注:1.  IIC+INT输出     2、输出模式/输出电平可通过IO选择

标准触控IC-电池供电系列:
VKD223EB --- 工作电压/电流:2.0V-5.5V/5uA-3V   感应通道数:1    通讯接口 
最长响应时间快速模式60mS,低功耗模式220ms    封装:SOT23-6
VKD223B ---  工作电压/电流:2.0V-5.5V/5uA-3V   感应通道数:1    通讯接口  
最长响应时间快速模式60mS,低功耗模式220ms    封装:SOT23-6
VKD233DB --- 工作电压/电流:2.4V-5.5V/2.5uA-3V  1感应按键  封装:SOT23-6  
通讯接口:直接输出,锁存(toggle)输出  低功耗模式电流2.5uA-3V
VKD233DH ---工作电压/电流:2.4V-5.5V/2.5uA-3V  1感应按键  封装:SOT23-6 
通讯接口:直接输出,锁存(toggle)输出  有效键最长时间检测16S
VKD233DS --- 工作电压/电流:2.4V-5.5V/2.5uA-3V  1感应按键  封装:DFN6(22超小封装)
通讯接口:直接输出,锁存(toggle)输出  低功耗模式电流2.5uA-3V
VKD233DR --- 工作电压/电流:2.4V-5.5V/1.5uA-3V  1感应按键  封装:DFN6(2
2超小封装)
通讯接口:直接输出,锁存(toggle)输出  低功耗模式电流1.5uA-3V
VKD233DG --- 工作电压/电流:2.4V-5.5V/2.5uA-3V  1感应按键  封装:DFN6(2*2超小封装)
通讯接口:直接输出,锁存(toggle)输出   低功耗模式电流2.5uA-3V 
VKD233DQ --- 工作电压/电流:2.4V-5.5V/5uA-3V  1感应按键  封装:SOT23-6
通讯接口:直接输出,锁存(toggle)输出    低功耗模式电流5uA-3V 
VKD233DM --- 工作电压/电流:2.4V-5.5V/5uA-3V  1感应按键  封装:SOT23-6 (开漏输出)
通讯接口:开漏输出,锁存(toggle)输出    低功耗模式电流5uA-3V 
VKD232C  --- 工作电压/电流:2.4V-5.5V/2.5uA-3V   感应通道数:2  封装:SOT23-6  
通讯接口:直接输出,低电平有效  固定为多键输出模式,內建稳压电路