面向嵌入式硬件2层综合开发板系统设计2-历次优化记录

379 阅读1分钟

1 2层开发板系统-20220524

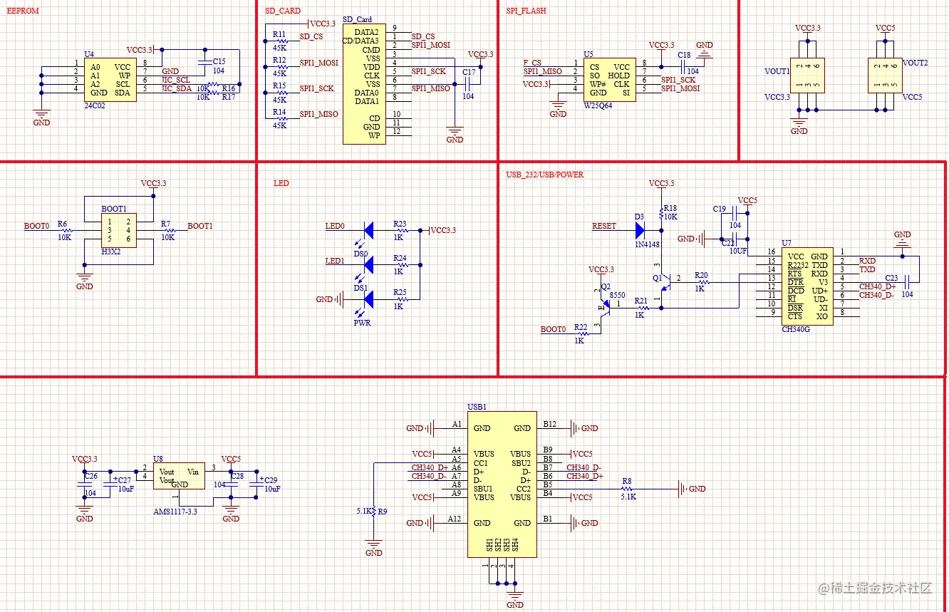
  • 本次设计采用STM32F103 RCT6 增加了SD卡,Flash, EEPROM等存储设备,全部基于0603封装,PA, PB引脚全部引出,使得嵌入式系统更加综合,可以支持更多丰富场景

1.1 3D视图

image.png image.png

1.2 原理图

image.png image.png

2 优化记录

2.1 提供的文件内少了外形层(即少了板边框),无法加工

image.png

  • 解决思路,全选板的外形,AD 点击-->设计-->板子形状----->按照选择对象定义 image.png

2.2 贴片

image.png image.png

2.3 调试问题(SWD检测不到)

stm32芯片手册要求:(大体上就这两个要求,具体要求看AN2586供电方案)

  • 1、如果应用中没有使用外部电池,VBAT必须连接到VDD引脚上
  • 2、如果没有外部电池,这个引脚必须和100nF的陶瓷电容一起连接到VDD电源上(3)在VDD上升阶段(tRSTTEMPO)或者探测到PVD之后,VBAT和VDD之间的电源开关仍会保持连接在VBAT。在VDD上升阶段,如果VDD在小于tRSTTEMPO的时间内达到稳定状态(关于tRSTTEMPO可参考数据手册中的相关部分),且VDD > VBAT + 0.6V时,电流可能通过VDD和VBAT之间的内部二极管注入到VBAT。 image.png

2.5 重新打板V2.0,仍然存在调试问题(SWD检测不到)

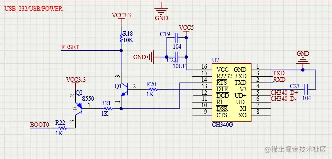
  • 经过反复排查硬件电路没有问题,最后定位到是虚焊导致的,重新上锡进行了补焊,目前板子运行正常,但是出现串口打印问题,最终定位发现发送,接收引脚接反导致,采用串口模块,串口接收正常 image.png image.png
  • 效果图 1017eae35676e86b7e8e3aa92d3cf02.jpg image.png

2.6 重新打板V3.0

  • 优化了SPI Flash 封装