[学习][笔记]设计模式(基于C/C++实现)<八>工厂模式

178 阅读6分钟

本文已参与「新人创作礼」活动,一起开启掘金创作之路。

@TOC


工厂模式

C++ 深入浅出工厂模式(初识篇) C++ 深入浅出工厂模式(进阶篇)

这种类型的设计模式属于创建型模式,它提供了一种创建对象的最佳方式。 在工厂模式中,我们在创建对象时不会对客户端暴露创建逻辑,并且是通过使用一个共同的接口来指向新创建的对象。

简单工厂模式

定义

使用场景

基本思路

简单通过工厂类 创建对象方法的形参 确定生产的对象

实例

在这里插入图片描述 简单工厂模式的代码: Shoes为鞋子的抽象类(基类),接口函数为Show(),用于显示鞋子广告。 NiKeShoes、AdidasShoes、LiNingShoes为具体鞋子的类,分别是耐克、阿迪达斯和李宁鞋牌的鞋,它们都继承于Shoes抽象类。

总结

简单工厂模式的特点: 工厂类封装了创建具体产品对象的函数。

简单工厂模式的缺陷: 扩展性非常差,新增产品的时候,需要去修改工厂类。

工厂方法模式

定义

对比简单工厂,将产品的生产交给特定工厂。

使用场景

基本思路

将工厂产品和工厂功能绑定,特定工厂 生产 某特定一种产品。

实例

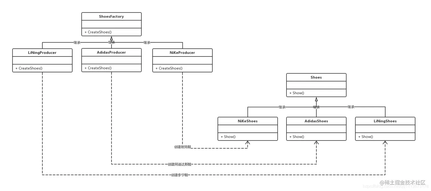
具体情形: 现各类鞋子抄的非常火热,于是为了大量生产每种类型的鞋子,则要针对不同品牌的鞋子开设独立的生产线,那么每个生产线就只能生产同类型品牌的鞋。 在这里插入图片描述 工厂方法模式的代码: ShoesFactory抽象工厂类,提供了创建具体鞋子产品的纯虚函数。 NiKeProducer、AdidasProducer、LiNingProducer具体工厂类,继承持续工厂类,实现对应具体鞋子产品对象的创建。

总结

工厂方法模式的特点: 工厂方法模式抽象出了工厂类,提供创建具体产品的接口,交由子类去实现。工厂方法模式的应用并不只是为了封装具体产品对象的创建,而是要把具体产品对象的创建放到具体工厂类实现。

工厂方法模式的缺陷: 每新增一个产品,就需要增加一个对应的产品的具体工厂类。相比简单工厂模式而言,工厂方法模式需要更多的类定义。 一条生产线只能一个产品。

抽象工厂模式

定义

使用场景

基本思路

抽象出工厂的多种不同功能,具体工厂类实现多种产品生产。

实例

具体情形: 鞋厂为了扩大了业务,不仅只生产鞋子,把运动品牌的衣服也一起生产了。

在这里插入图片描述 抽象工厂模式的结构组成(和工厂方法模式一样): 抽象工厂类厂(ShoesFactory): 工厂方法模式的核心类,提供创建具体产品的接口,由具体工厂类实现。 具体工厂类(NiKeProducer): 继承于抽象工厂,实现创建对应具体产品对象的方式。 抽象产品类(Shoes\Clothe): 它是具体产品继承的父类(基类)。 具体产品类(NiKeShoes\NiKeClothe): 具体工厂所创建的对象,就是此类。

抽象工厂摸是的代码: Clothe和Shoes,分别为衣服和鞋子的抽象产品类。 NiKeClothe和NiKeShoes,分别是耐克衣服和耐克衣服的具体产品类。

总结

抽象工厂模式的特点: 提供一个接口,可以创建多个产品族中的产品对象。如创建耐克工厂,则可以创建耐克鞋子产品、衣服产品、裤子产品等。 抽象工厂模式的缺陷: 同工厂方法模式一样,新增产品时,都需要增加一个对应的产品的具体工厂类。

工厂总结

以上三种工厂模式,在新增产品时,都存在一定的缺陷。

简单工厂模式,,需要去修改工厂类,这违背了开闭法则。 工厂方式模式和抽象工厂模式,都需要增加一个对应的产品的具体工厂类,这就会增大了代码的编写量。 那么有什么好的方法,在新增产品时,即不用修改工厂类,也不用新增具体的工厂类?

模板工厂模式

针对工厂方法模式封装成模板工厂类,那么这样在新增产品时,是不需要新增具体的工厂类,减少了代码的编写量。

定义

使用场景

基本思路

实例

总结

缺陷: 模板工厂虽然在新增产品的时候,不需要新增具体的工厂类,但是缺少一个可以统一随时随地获取指定的产品对象的类。

产品注册模板类+单例工厂模板类

定义

我们可以把产品注册的对象用std::map的方式保存,通过key-valve的方式可以轻松简单的获取对应的产品对象实例。

使用场景

基本思路

把产品注册的功能封装成产品注册模板类。注册的产品对象保存在工厂模板类的std::map,便于产品对象的获取。

把获取产品对象的功能封装成工厂模板类。为了能随时随地获取指定产品对象,则把工厂设计成单例模式。

实例

在这里插入图片描述 IProductRegistrar为产品注册抽象类,模板参数 ProductType_t 表示的类是产品抽象类(如Shoes、Clothe)。提供了产品对象创建的纯虚函数CreateProduct。 ProductFactory为工厂模板类,模板参数 ProductType_t 表示的类是产品抽象类(如Shoes、Clothe)。用于保存注册产品对象到std::map中和获取对应的产品对象。 ProductRegistrar为产品注册模板类,模板参数 ProductType_t 表示的类是产品抽象类(如Shoes、Clothe),ProductImpl_t 表示的类是具体产品(如NikeShoes、UniqloClothe)。用于注册产品到工厂类和创建产品实例对象。

总结

对于java Spring 工厂模式思考

【Spring源码解析】—— 简单工厂模式的BeanFactory的超简版实现 Spring通过init读取spring.xml中的bean 注册到BeanFactory,然后通过注解@ 注入到对象中 获得实例。

总结

demo地址 使用工厂模式好处: 1.创建和调用分离,降低解耦,比如修改new A 只需要在createProduct里面一次修改,不需要改所有new的地方。 2.减少代码重复,创建统一由工厂类实现。 3.工厂类统一管理对象,降低出错率 实现源码