HashMap 原理解析

768 阅读6分钟

本文已参与「新人创作礼」活动,一起开启掘金创作之路。

HashMap是什么

  1. HashMap是一个链表散列数组和链表),存储是键值对(key-value)映射,HashMap很快(非synchronized)。
  2. HashMap 是基于哈希表的Map接口的非同步实现
  3. 实现提供所有可选的映射操作,并允许使用null值null键(HashTable不能),键位置只能是一个null
  4. 此类不保证映射的顺序,特别是不保证顺序永恒不变。

因JDK版本的变化

  • JDK1.6,JDK1.7中,HashMap采用位桶+链表实现,即使用==链表处理哈希冲突== (两个对象调用的hashCode方法计算的哈希码值一致导致计算的数组索引值相同),同一hash值的键值对会被放在同一个位桶里,当桶中元素较多时,通过key值查找的效率较低。
  • JDK1.8中,HashMap采用位桶+链表+红黑树实现,==当链表长度超过阈值(或红黑树的边界值,默认为8)并且当前数组的长度大于64时(小于64时对数组进行扩容),此时将链表转换为红黑树,具体查看 treeifBin 方法==;这样大大减少了查找时间,提高效率。

链表散列的优势

数组、链表单独使用时的优劣

  • 数组:存储区间连续、占用内存严重,故空间复杂度很大。但数组的二分查找时间复杂度小,为O(1)。特点:寻址容易,插入、删除困难
  • 链表:存储区间离散,占用内存宽松,故空间复杂度很小。但时间复杂度很大,为O(N)。特点:寻址困难,插入、删除容易

HashMap的结构 — 链表散列

  • 链表散列(哈希表)是由数组+链表组成,可视作存储链表的数组
  • 数组的默认长度为16,可以自动变长。在构造HashMap的时候也可以指定一个长度。
    //初始默认数组的大小
    static final int DEFAULT_INITIAL_CAPACITY = 1 << 4; // aka 16
    //最大容量
    static final int MAXIMUM_CAPACITY = 1 << 30;
    //默认的负载因子
    //表示当map集合中存储的数据达到当前数组大小的75%则需要进行扩容
    static final float DEFAULT_LOAD_FACTOR = 0.75f;   
    
  • 数组里每个元素存储的是一个链表的头结点。而组成链表的结点其实就是HashMap内部定义的一个类:Entity。 在这里插入图片描述
  • Entity包含三个元素:key,value和指向下一个Entity的next。 在这里插入图片描述

HashMap的基本存储原理

设计一个哈希函数(也叫做散列函数)来获得每个元素的Key的函数值(即数组下标,hash值)相对应;数组存储的元素是一个Entry类,这个类有三个数据域(key、value(键值对)、next(指向下一个Entry))。

示例:

  • 第一个键值对A进来,通过计算其 key 的 hash 得到的 index=0;只做:Entry[0] = A。
  • 第二个键值对B进来,通过计算其 key 的 hash 得到的 index 也等于0,HashMap会将 B.next = A,Entry[0] = B。
  • 第三个键值对C进来,通过计算其 key 的 hash 得到的 index 也等于0,那么HashMap将会是 C.next = B,Entry[0] = C。

此时可以看出index = 0 的位置实际上存储了 A、B、C 三个键值对,通过 next 这个属性链接在一起,这个位置称为桶。对于不同的元素,可能计算出了相同的函数值,这样就产生了“冲突”,这就需要解决冲突,“直接定址”与“解决冲突”是哈希表的两大特点。

HashMap的put、get方法详解

put方法详解

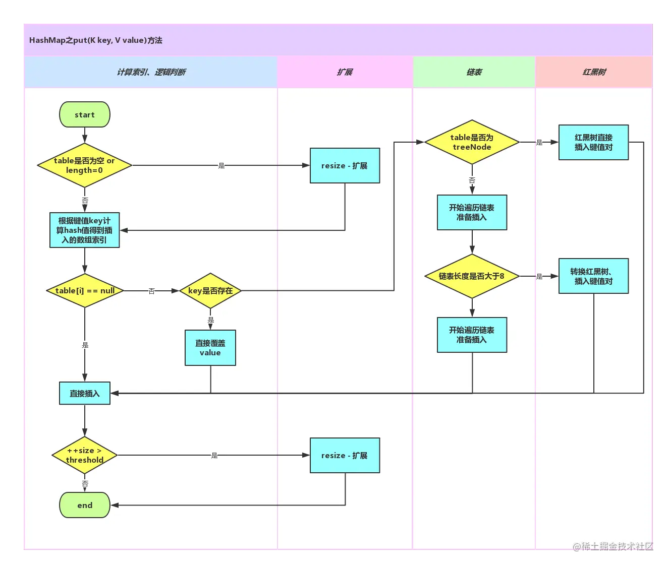
  1. 判断键值对数组table[i]是否为空或为null,否则执行resize()进行扩容;
  2. 根据键值key计算hash值得到插入的数组索引i,如果table[i]==null,直接新建节点添加,转向第6步,如果table[i]不为空,转向第3步;
  3. 判断table[i]的首个元素是否和key一样,如果相同直接覆盖value,否则转向第4步,这里的相同指的是hashCode以及equals;
  4. 判断table[i] 是否为treeNode,即table[i] 是否是红黑树,如果是红黑树,则直接在树中插入键值对,否则转向第5步;
  5. 遍历table[i],判断链表长度是否大于8,大于8的话把链表转换为红黑树,在红黑树中执行插入操作,否则进行链表的插入操作;遍历过程中若发现key已经存在直接覆盖value即可;
  6. 插入成功后,判断实际存在的键值对数量size是否超多了最大容量threshold,如果超过,进行扩容。

在这里插入图片描述

get方法详解

  1. 指定key 通过hash函数得到key的hash值 int hash=key.hashCode();
  2. 调用内部方法 getNode(),得到桶号(一般都为hash值对桶数求模) int index =hash&(table.length-1)(table是HashMap数组);
  3. 使用遍历方法比较桶的内部元素(Entry链表)是否与key相等,若都不相等,则没有找到。相等,则取出相等记录的value;
  4. 如果得到 key 所在的桶的头结点恰好是红黑树节点,就调用红黑树节点的 getTreeNode() 方法,否则就遍历链表节点。getTreeNode 方法使通过调用树形节点的 find()方法进行查找。由于之前添加时已经保证这个树是有序的,因此查找时基本就是折半查找,效率很高;
  5. 如果对比节点的哈希值和要查找的哈希值相等,就会判断 key 是否相等,相等就直接返回;不相等就从子树中递归查找。

HashMap中的碰撞探测(collision detection)、碰撞的解决方法

碰撞产生

当两个对象的hashcode相同时,它们的bucket位置相同,‘碰撞’会发生。

碰撞的解决

HashMap使用LinkedList存储对象,这个Entry(包含键值对的Map.Entry对象)会存储在LinkedList中;两个对象就算hashcode相同,但是它们可能并不相等。

减少碰撞的方法

当调用get()方法,HashMap会使用键对象的hashcode找到bucket位置; 遍历LinkedList,其中调用keys.equals()方法去找到LinkedList中正确的节点,直到找到值对象; 该值对象使用不可变的、声明作final的对象,并且采用合适的equals()和hashCode()方法的话,将会减少碰撞的发生、提高效率。 不可变性使得能够缓存不同键的hashcode,这将提高整个获取对象的速度,使用StringInteger这样的wrapper类作为键值是非常好的选择。

如何重新调整HashMap的大小

当HashMap的大小超过了负载因子(load factor)定义的容量,该如何处理

默认的负载因子大小是0.75; 即,当一个map填满了75%的bucket时,与其它集合类(如ArrayList等)一样,将会创建原来HashMap的大小两倍的bucket数组,来重新调用map的大小,并将原来的对象放入新的bucket数组中; 这个过程叫做rehashing,因为它调用hash方法找到新的bucket位置。